Fakta
Abstract
INTRODUCTION: Stakeholder involvement in research is emphasised to improve relevance. We aimed to identify, define and prioritise important research topics seen from the point of view of people with osteoarthritis (OA).
METHODS: We invited 1,315 members of the user panel of the Danish Rheumatism Association to answer an electronic survey that included; 1) an open-ended question about important research topics (free-text response option), 2) 15 predefined research topics to be rated for importance and 3) predefined topics grouped into four categories in which the most important was prioritised. Free-text responses were analysed using content analysis.
RESULTS: Out of 850 (65%) respondents, 483 had OA (mean ± standard deviation age 60.3 ± 10.2 years, 91% female). From the free-text responses, we identified seven research topics; 1) diagnostics, 2) prevention, 3) side effects, 4) treatment, 5) aetiology, 6) being young with OA and 7) quality of life. For “treatment”, we identified seven subtopics. Out of all topics and subtopics, “pain management” was the most frequently highlighted. All predefined topics were rated as “very important” or “somewhat important” by more than 75% of the respondents. The top prioritised topics within each category were 1) improving the diagnosis, 2) individualised treatment, 3) shared decision-making and 4) cross-sector collaboration and collaboration between professionals.
CONCLUSIONS: We identified research topics that were important in the eyes of people with OA and found that “pain management” was particularly emphasised.
FUNDING: none.
TRIAL REGISTRATION: not relevant.
Osteoarthritis (OA) is one of the leading contributors to the global burden of disease [1] and the second most common reason for patients to seek healthcare [2]. In Denmark, 21% of the adult population have OA [3]. In 2010, OA-related social expenses in Denmark were estimated to 11.5 billion DKK [4]. As in all fields of medicine, with increased research activities in the field of OA follows an increased risk of research waste [5]. A mismatch between the research agenda of the research community and what patients find important has been identified as a considerable source of research waste [6]. Consequently, stakeholder involvement in research is emphasised to improve the relevancy to patients and the public [7]. Although stakeholder involvement is challenging, it was found to increase trust in research findings, increase disease awareness and improve the dialogue about research, not only for stakeholders who were directly involved, but also in the wider patient population [8].
Internationally, several initiatives to increase stakeholder involvement exist, including the James Lind Alliance (JLA) [9], INVOLVE [10] and “Guidance for Reporting Involvement of Patients and the Public” [11]. In Denmark, the Knowledge Center For User Involvement in Health Care (ViBIS) initiative [12] has been established. Establishing what people with OA consider to be relevant research priorities in a Danish context is a first step towards expanding the role of patients in OA research, as suggested in the evidence-based manifesto for better healthcare [7].
Inspired by these initiatives to increase patient involvement, the present study was initiated by the research collaboration Clinical Academic Group Research in OsteoArthritis Denmark (CAG ROAD) [13]. The CAG ROAD vision is to improve the quality of life for people suffering from OA. To increase the end-benefit for patients, the most important stakeholders, a structured approach is needed to ensure that people with OA consider research in OA relevant and beneficial to them. The purpose of this study was to identify, define and prioritise the most relevant research topics, seen from the perspective of people with OA.
METHODS
We conducted a survey in collaboration with the Danish Rheumatism Association. The Danish Rheumatism Association is a patient organisation covering rheumatic disease, such as OA, rheumatoid arthritis and connective tissue diseases. The association offers an opportunity to be part of a voluntary user panel which involves answering surveys about different subjects related to own disease. The user panel consisted of 1,315 people at the time of our survey in November 2018. The respondents selected their primary disease and any other disease on a list of rheumatic diseases. To ensure relevance to people with OA, we only included responses from those who reported OA as “primary” or “other” disease. A link to the electronic survey was sent by e-mail. To increase the response rate, we sent a reminder e-mail after one week.
To ensure relevancy, comprehensibility and comprehensiveness, a questionnaire about research and relevant research topics was developed using a circular process involving several rounds of edits based on comments from three employees from the Danish Rheumatism Association, hereof one living with OA. The multidisciplinary CAG Steering Committee members also contributed with their comments. The Steering Committee includes specialists in orthopaedic surgery, rheumatology, physiotherapy, general practice, veterinary, radiology, health economy, pharmacology and anthropology. All contributors agreed on the final questionnaire. The questions about research topics were divided into three parts: The first part was the question “Thinking of your own disease, what do you think research should focus on?”, with a free-text answer option. In the second part, the respondents were asked to rate the importance of 15 predefined research topics with the response options “very important to me”, “somewhat important to me”, “not important to me” or “I don’t know” (Table 1). In the third part, the same 15 research topics were sub-grouped into four categories: 1) aetiology, prevention and diagnosis (three topics), 2) treatment (six topics), 3) information and shared decision-making (three topics), and 4) course of treatment and social consequences (three topics). For each category, the respondents were asked to mark what they considered to be the most important research topic. Finally, the respondents were allowed to add additional comments to the survey.
Qualitative content analysis
To identify important research topics, the free-text responses to the first part of the questionnaire were analysed using qualitative content analysis [14]. This analysis involved identification of themes, patterns, and repeated words by reading and re-reading the responses. Two authors (RSP, LHI) performed the content analysis independently to enhance the trustworthiness of our findings [15]. One author (RSP) used an inductive approach, attempting to remain unaffected by the predefined list of research topics. The second author (LHI), who had been involved in generating the 15 predefined research topics, used a deductive approach, applying these predefined topics as a coding framework that was expanded with identified themes. The two authors subsequently compared their thematisation, and discrepancies were discussed to reach agreement on the identified important research topics [16]. Content analysis enabled quantitative counts of the identified themes. An Excel spreadsheet was used to code and categorise the free-text responses [17].
Quantitative descriptive analysis
The second analytical strategy was quantitative and aimed at prioritising important research categories. The categorical importance rating of each of the 15 research topics on the predefined list were summarised as number and percentage responses. For each of the four predefined research categories, a prioritised list of topics was generated based on the proportions of responders selecting each topic as being the most important to them.
Trial tregistration: not relevant.
RESULTS
The population
Out of the 1,315 people in the user panel, 850 (65%) responded to the questionnaire; the number of respondents with self-reported OA in any joint was 483 (57%). We excluded the remaining 43% who had other primary rheumatic diseases than OA. The affected joint was most often the knee(s), hand(s) and the spine (Table 2).
Identification of important research topics
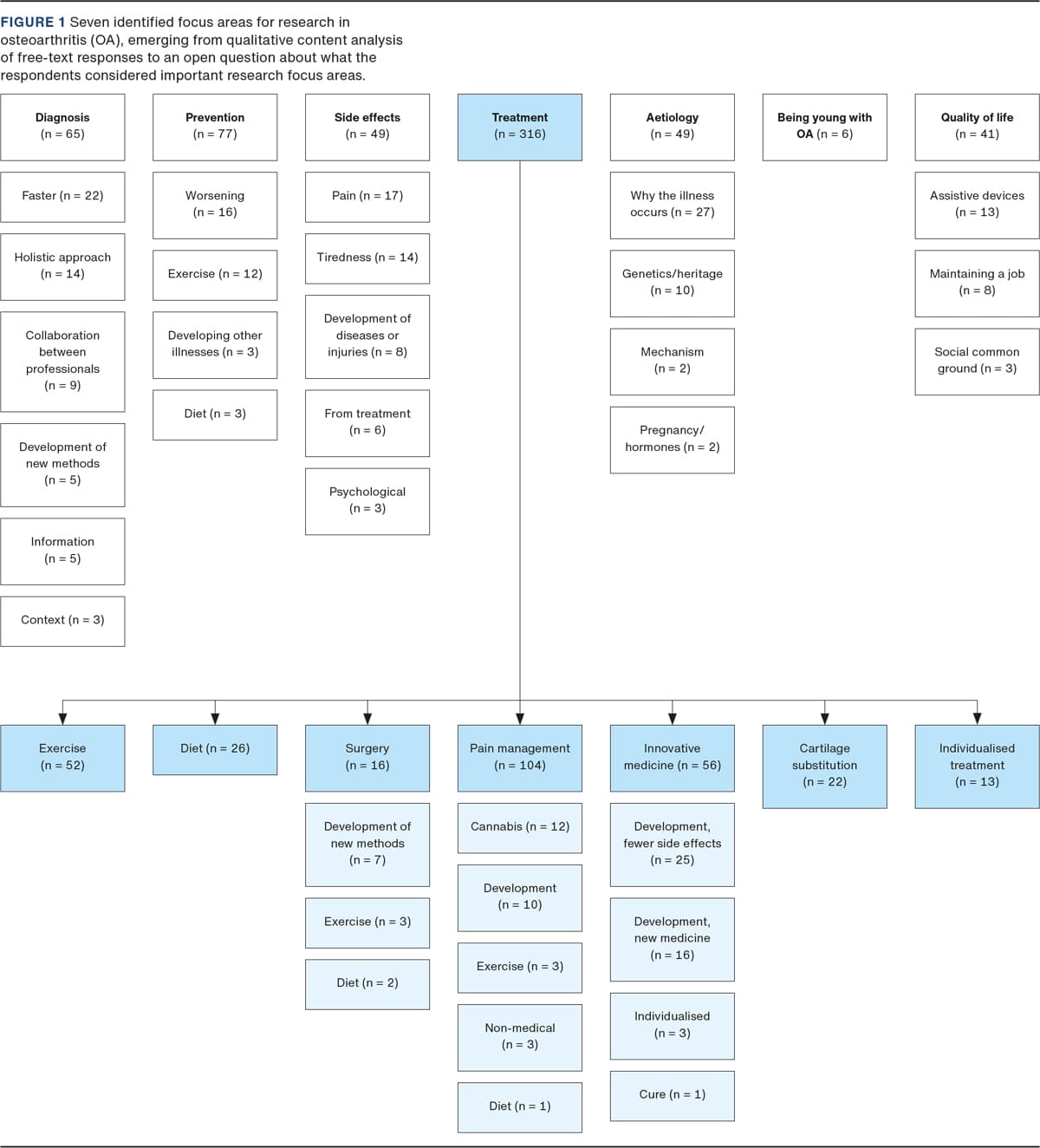
Through content analysis of the free-text responses, we identified seven important research topics: 1) diagnosis, 2) prevention, 3) side effects, 4) treatment, 5) aetiology, 6) being young with OA and 7) quality of life. The topic “treatment”was identified as the most frequent overall topic that covered seven subtopics: a) exercise, b) diet, c) surgery, d) medicine, e) pain management, f) cartilage replacement and g) individualised treatment (Figure 1). The number of times a topic was mentioned varied (Figure 1). Out of all seven overall topics and the seven treatment subtopics, the most frequently reported topic was “pain management”. Examples of elaborative statements included a more thorough pain assessment, development of new and more effective or safer pharmacologic alternatives, using exercise and diet as specific pain management approaches and using cannabis as pain medication in OA (supplementary Table S1 A09200683_supplementary_.pdf).
Prioritisation of research topics
Out of the 15 predefined research topics, ten topics were rated as “very important” and the remaining five were rated as “somewhat important” by more than 75% of the respondents (Figure 2). The three topics that were most frequently rated as “very important” were “development of new treatment options” (88%), “individualised treatment” (87%) and “cross-sector collaboration and collaboration between professionals” (86%).
#
##
No topic was reported as being “not important” by more than 20%. The three topics that were most frequently reported as being “not important” were “effect of surgical treatment” (14%), “information to next of kin” (18%) and “aetiology” (9%).
Within category 1) aetiology, prevention and diagnosis, the topic that was most frequently considered important was “diagnosis” (reported by 45%). The most important topic within category 2) treatment was “individualised treatment”(reported by 32%); in category 3) information and shared decision-making, it was “shared decision-making” (reported by 64%); and in category 4) course of treatment and societal consequences, it was “cross-sector collaboration and collaboration between professionals”(reported by 51%).
DISCUSSION
Using a survey approach, we sought to investigate which research topics are important for people with OA. We identified seven important research topics and seven subtopics, of which “pain management” was the most frequently reported. We found that many of the identified topics were mirrored in the predefined list of research topics. The predefined topics were considered important by most respondents, with 1) improving the diagnosis, 2) individualised treatment, 3) shared decision-making and 4) improving the collaboration between healthcare professionals being the top prioritised research topics.
Our findings highlight how important relieving pain, the cardinal symptom of OA, is to people with OA, since “pain management” was mentioned by 65% of the respondents (Figure 1). Correspondingly, a systematic review of qualitative studies investigating peoples’ experiences from living with knee OA also identified pain and its management as important [18]. While we argue that “pain management” was indirectly included in some of our predefined topics, such as in evaluating the effect of different treatment possibilities, we had not directly worded “pain management” as a separate research topic. The dominance of “pain management” in the free-text responses underlines its relevance. The respondents’ elaborative comments regarding “pain management” varied from being unspecific to specifically concerning aspects such as different treatment methods to alleviate pain. Other identified overall topics not included in our pre-specified list were “side effects”, which included side effects of treatment, tiredness and psychological distress; “being young with OA”; “cartilage substitution” as a separate treatment option; and “quality of life” that included aspects such as the ability to stay employed. These are topics that should be considered in the design and hypothesis-generating phase of new research initiatives.
Our findings were largely comparable to the JLA research priorities for Early Hip and Knee Osteoarthritis. Whereas our results solely reflect the opinions of people with OA, the JLA priorities were produced through collaborative workshops with patients, carers, health professionals and researchers. Our results confirm that the JLA prioritisations that overall focus on treatment, preventive strategies and diagnostics, are considered important by people with OA in Denmark. The finding that improved diagnosis is an important research focus was also emphasised by the WHO. The WHO highlighted the need to detect biomarkers to measure disease status and progression and to evaluate the effect of treatment and long-term management of OA [19].
The strengths of this study included the systematic approach using a survey that enabled using both qualitative and quantitative analytical strategies. In qualitative research, it is important to consider the trustworthiness of the study through systematic evaluation in all its phases [14]. A limitation of the single open-ended question asking about important research topics was that we were unable to explore the responses further. The strength of our approach is, however, that we gained insight into the views of a large number of people with OA, which improves the generalisability of the study. Another limitation is that some of the important research topics in the predefined list were brief, which leaves room to interpret their actual meaning differently and may have led the respondents to prioritise differently. Furthermore, we may have introduced selection bias by only inviting volunteers from the user panel of Danish Rheumatism Association. We recognise that the selected group may not give the full picture of how people with OA feel about research. These respondents might be more motivated and more resourceful as reflected in their ability to contribute with their opinions. The credibility of the results of the content analysis was improved by using an inductive and a more deductive approach while simultaneously analysing the free-text responses. We argue that this analytic approach may have decreased the risk of interpreting the responses incorrectly.
This study provided a starting point for directly involving patients in the CAG ROAD-s work. The identified important research topics will be considered in the CAG ROADs strategy for future research efforts. The identified research topics cannot stand alone in ascertaining the relevancy of future research initiatives. Expanding the involvement of patients and other important stakeholders in our research is considered crucial to support the vision of the CAG ROAD to improve the quality of life for people with OA. Future initiatives may involve activities such as dialogue-enhancing workshops and inclusion of patient partners in specific research projects.
We identified important research topics in the eyes of people with OA. Out of seven overall research topics reported in free-text responses, where “treatment” was identified as the most frequent overall topic, "pain management” was emphasised as particularly important. From a predefined list of research topics, “development of new treatment options”, “individualised treatment” and “cross-sector collaboration and collaboration between professionals” were most frequently rated as “very important”. Our findings will contribute to future CAG ROAD research in OA.
CORRESPONDENCE: Rikke Steffensen Puggaard. E-mail: rikke.steffensen@gmail.com
ACCEPTED: 4 December 2020
CONFLICTS OF INTEREST: Potential conflicts of interest have been declared. Disclosure forms provided by the authors are available with the full text of this article at Ugeskriftet.dk/dmj
ACKNOWLEDGEMENTS: We thank Lene Mandrup Thomsen and Eva Bredahl Ranfelt from the Danish Rheumatism Association for their collaboration and all respondents for contributing to this survey.
Referencer
Literature
-
Cross M, Smith E, Hoy D et al. The global burden of hip and knee osteoarthritis: estimates from the global burden of disease 2010 study. Ann Rheum Dis 2014;73:1323-30.
-
St Sauver JL, Warner DO, Yawn BP et al. Why patients visit their doctors: assessing the most prevalent conditions in a defined American population. Mayo Clin Proc 2013;88:56-67.
-
Jensen HAR, Davidsen M, Ekholm O et al. Danskernes sundhed. Danskernes sundhed – Den Nationale Sundhedsprofil 2013. Copenhagen: Danish Health Authority, 2014.
-
Jørgensen MB, Davidsen M, Tolstrup JS. De samfundsmæssige omkostninger ved muskel- og skeletlidelser i Danmark. https://www.sdu.dk/sif/-/media/images/sif/sidste_chance/sif/udgivelser/2017/de_samfundsmaessige_omkostninger_ved_muskel-_og_skeletlidelser_i_danmark.pdf. (10 Sep 2020).
-
Chalmers I, Glasziou P. Avoidable waste in the production and reporting of research evidence. Lancet; 2009;374:86-9.
-
Greenhalgh T, Snow R, Ryan S et al. Six “biases” against patients and carers in evidence-based medicine. BMC Med 2015;13:200.
-
Heneghan C, Mahtani KR, Goldacre B et al. Evidence based medicine manifesto for better healthcare. BMJ 2017;357:15-7.
-
Brett J, Staniszewska S, Mockford C et al. A systematic review of the impact of patient and public involvement on service users, researchers and communities. Patient 2014;7:387-95.
-
Chalmers I. The James Lind Initiative. J R Soc Med 2003;96:57-6.
-
National Institute for Health Research. INVOLVE. https://www.invo.org.uk (10 Sep 2020).
-
Staniszewska S, Brett J, Simera I et al. GRIPP2 reporting checklists: tools to improve reporting of patient and public involvement in research. Res Involv Engagem 2017;3:13.
-
ViBIS. Danske patienter. https://www.danskepatienter.dk/vibis (10 Sep 2020).
-
Clinical Academic Groups. Research Osteoarthritis Denmark. https://gchsp.dk/en-cag-kort-fortalt/ (10 Sep 2020).
-
Elo S, Kääriäinen M, Kanste O et al. Qualitative content analysis: a focus on trustworthiness. SAGE Open 2014;4:2158244014522633.
-
Nowell LS, Norris JM, White DE et al. Thematic analysis: striving to meet the trustworthiness criteria. Int J Qual Methods 2017;16:1-13.
-
Elo S, Kyngäs H. The qualitative content analysis process. J Adv Nurs 2008;62:107-15.
-
Vaismoradi M, Turunen H, Bondas T. Content analysis and thematic analysis: implications for conducting a qualitative descriptive study. Nurs Heal Sci 2013;15:398-405.
-
Wallis JA, Taylor NF, Bunzli S et al. Experience of living with knee osteoarthritis: a systematic review of qualitative studies. BMJ Open 2019;9:1-11.
-
World Health Organization. Essential medicines and health products - priority diseases and reasons for inclusion - osteoarthritis. WHO 2013;12:6-8.