Abstract
INTRODUCTION. The rising burden of basal cell carcinoma (BCC) in Denmark challenges healthcare resources, highlighting the importance of optimal patient treatment and effective resource management. Therefore, this study aimed to compare BCC excisions across specialities in practices and hospitals.
METHODS. Data from the Patobank included histopathology records of standard BCC excisions on the head and neck from 1 January 2022 to 31 December 2022, performed by plastic surgeons, dermatologists, ophthalmologists and general practitioners (GPs) in practice and hospital settings. Excisions with intraoperative margin control were excluded. We analysed the number of excisions, BCC subtypes and odds ratios of incomplete BCC excisions across treatment settings. The intended purpose of excision was not registered.
RESULTS. Among 7,774 BCC excisions, most were performed by plastic surgeons in hospitals (43%) and practices (38%), followed by dermatologists in practices (14%). Hospital-based specialists, including plastic surgeons, dermatologists and ophthalmologists, had lower odds of incomplete BCC excision than their practice-based counterparts and GPs.
CONCLUSIONS. Substantial variations in excision counts and odds of incomplete BCC excisions are observed across specialities and settings. Addressing this variation is important to ensuring that patients are treated in the appropriate arena and that resources are allocated optimally.
FUNDING. This work was funded by the Danish Research Center for Skin Cancer, a public-private research partnership between Private Hospital Mølholm, Aalborg University Hospital, and Copenhagen University Hospital – Bispebjerg and Frederiksberg Hospital.
TRIAL REGISTRATION. Study and data approval were provided by the Danish Research Act and the Team for Records Data.
In Denmark, the incidence of basal cell carcinoma (BCC) has risen by 220% in nine years, with a lifetime risk of developing BCC of up to 20% [1]. This increases morbidity and challenges treatment capacity and resource prioritisation nationally. For optimal organisation, it is important to investigate how BCCs, their treatment outcomes and resource management vary among medical specialities and across practice and hospital settings.
Around 70-80% of BCCs occur in the head and neck region, where surgical excision is generally recommended to ensure successful removal [2, 3]. Other treatments, such as topical therapies, curettage, cryotherapy, or photodynamic therapy, may be relevant, particularly when surgery is not feasible [2-4]. Overall, the goal of BCC treatment is to ensure tumour clearance and prevent recurrence, while other important considerations include cosmetic outcomes, patient comorbidities and preferences [2, 4].
While complete BCC clearance is a priority, efficient use of healthcare resources is also relevant. BCC excisions are performed by dermatologists, plastic surgeons and ophthalmologists (in the orbital area), and in some cases by general practitioners (GPs) [5]. However, visitation and thus subtypes of treated BCCs, the time to treatment, staffing and costs of a standard BCC excision can vary substantially between specialities and practice or hospital-based settings. It remains unknown whether resources are optimally managed for standard BCC excisions in Denmark, highlighting the need to assess differences between practice and hospital settings.
The outcome of a BCC excision may depend on the clinical setting. Studies from the Netherlands, Sweden and the UK have shown that dermatologists and plastic surgeons achieve complete excisions in 77-94% of cases, whereas the corresponding GP range is 45-80% [5-11]. However, these studies are of smaller size and, importantly, do not differentiate between practice and hospital settings. Moreover, whether Danish outcomes are similar remains unknown. Therefore, this study aimed to investigate differences in the number of excisions, treated BCC subtypes and odds of incomplete excision among selected medical specialities across practices and hospitals in Denmark.
Methods
This study was approved according to the Danish Research Law (approval no.: p-2023-14865) and by the Team for Records Data (journal no.: R-23059658) and was conducted in accordance with the Helsinki Declaration.
Detailed versions of the following method sections are provided in the Supplementary Material and in a related study [12].
Study design, data source and data retrieval
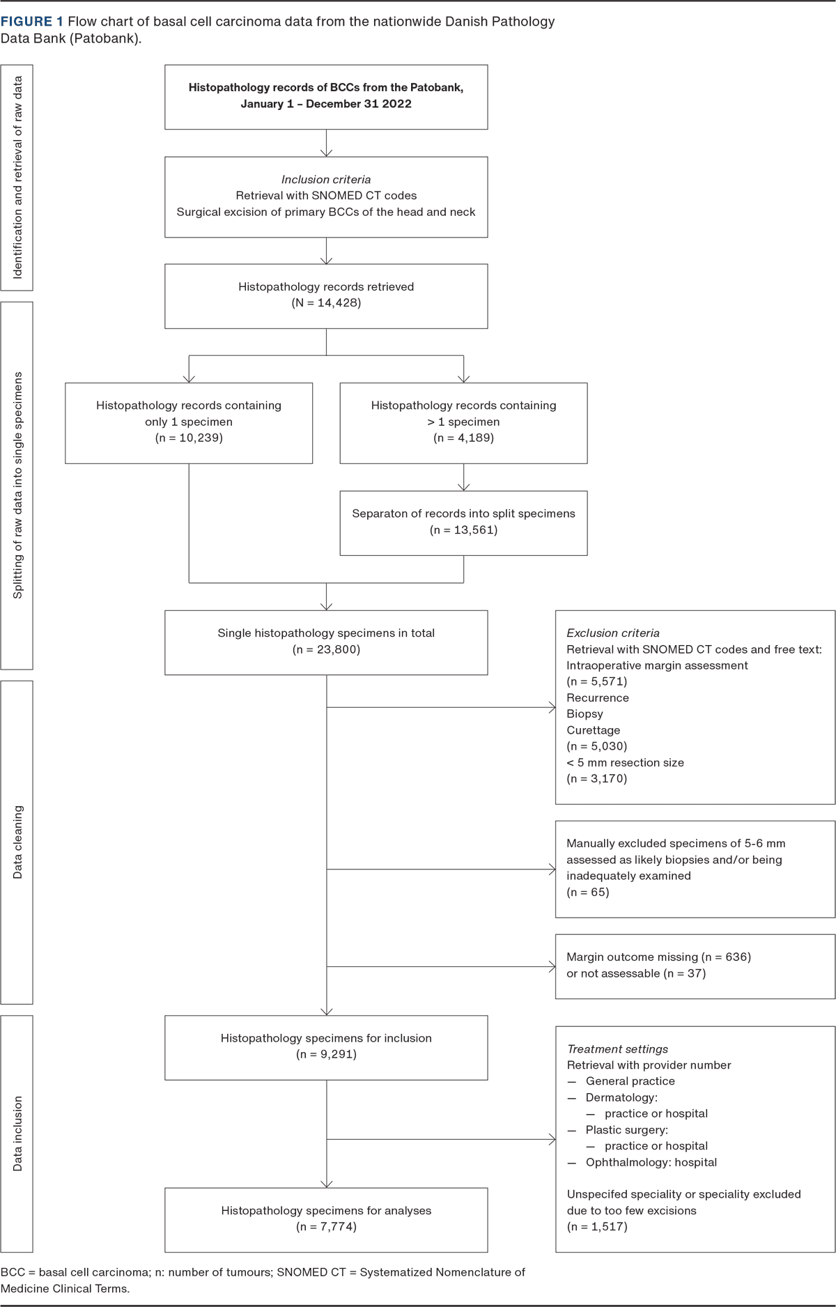
In this cross-sectional study, we included all pathology records of standard excisions of primary basal cell carcinomas (BCCs) of the head and neck in Denmark between 1 January and 31 December 2022 (Figure 1), extracted from Patobank [13]. Data retrieval was via a combined search string using the Danish version of the Systematized Nomenclature of Medicine Clinical Terms (SNOMED CT) or free text from the pathology records. Each practice or hospital department has a unique provider number, enabling us to differentiate data by setting and speciality.
Basal cell carcinoma inclusion and exclusion criteria
We included all standard excisions of primary BCCs on the head or neck, excluding BCCs coded as recurring, assessed by complete or partial intraoperative margin control, biopsies or curettages (Figure 1).
Basal cell carcinoma categorisation
The anatomical location of BCCs was coded and categorised by scalp, forehead, temples, postauricular areas, ears, periorbital areas, nose, cheeks, lips, chin, neck and other facial areas. Resection sizes were categorised as: > 0.5-≤ 1.5 cm, > 1.5-≤ 2.5 cm, > 2.5-≤ 3.5 cm, > 3.5 cm or not available. The BCC histological subtypes were superficial, nodular, micronodular, infiltrating, morpheaform and basosquamous. Furthermore, histological BCC subtypes and anatomical locations were pooled together. Aggressive BCC tumour subtypes included basosquamous, morpheaform, micronodular and infiltrative BCCs, whereas non-aggressive tumours were superficial and nodular. Anatomical locations were grouped into two internationally recognised risk locations: area H and area M [3, 4]. Area H, a high recurrence-risk location, included the temples, ears, postauricular areas, periorbital areas, nose, lips and chin. Area M, a moderate recurrence-risk location, included the scalp, forehead, cheeks and neck. These risk areas are commonly used in clinical practice to guide treatment decisions and assess the likelihood of recurrence [3].
Exposure and outcome
To ensure adequate samples in our analyses, we included only the specialities and settings that had a sufficient number of BCC excisions in the dataset. Exposure variables comprised medical specialities in the practice or public hospital setting, including office-based general practice, dermatology or plastic surgery practices, as well as public hospital departments of dermatology, plastic surgery and ophthalmology. Private hospitals were excluded from the study as information about the treating speciality was unavailable and could include several different specialities. Moreover, certain surgical hospital departments were unspecified and were therefore excluded. The study outcome was categorised as either complete or incomplete BCC excision.
Statistical analyses
We used Python version 3.7.4. (Python Software Foundation). Per setting, complete excision proportions with 95% CI were calculated using an asymptotic normal approximation.
We conducted logistic regression to calculate OR for incomplete excision by treatment settings using: 1) a univariable model and 2) a multivariable model including age, sex, anatomical tumour localisation, histological BCC subtype and surgical specimen resection size, including stratified analyses by anatomical location and histological subtype.
Trial registration: Study and data approval by the Danish Research Act and the Team for Records Data.
Results
Number of basal cell carcinoma excisions across settings
A total of 7,774 BCC excisions of the head and neck area were included from 6,631 patients in Denmark. Relevant characteristics are summarised in Table 1. The median patient age at the time of surgery and the sex distribution were similar across settings.
Of all BCC excisions, 46.2% were performed in hospital settings, including 43.3% by plastic surgery departments, 1.8% by dermatology departments and 1.1% by ophthalmology departments. For practice-based counterparts, 37.9% of all BCCs were excised by plastic surgery practices, 13.8% by dermatology practices and 2.1% by general practices.
Types of basal cell carcinomas excised across settings
Based on anatomical location, the cheeks and forehead were common treatment sites across most settings, whereas hospital ophthalmologists operated almost exclusively on the periorbital area (Table 1). BCCs in high-risk area-H locations were more frequently excised by plastic surgeons in both practice and hospital settings.
Regarding histological subtypes, nodular BCC was the most prevalent subtype (75.5%). Aggressive subtypes comprised 16.9% of cases overall. Plastic surgeons in hospital settings treated a higher proportion of aggressive subtypes (21.0%), nearly twice that of hospital dermatologists (11.6%).
For specimen resection sizes, 32% of the BCC specimens were > 2.5cm when handled by hospital-based plastic surgeons, compared to 15-17% for hospital-based dermatologists, practice-based dermatologists and plastic surgeons.
Proportions of complete basal cell carcinoma excisions across settings
Including all settings, the proportion of complete BCC excision was 80.0% (Table 2). However, notable variation was observed depending on the treatment setting, with higher proportions seen in hospitals than in practices. For hospital-based specialists, the proportion of complete clearance was 91.3% for dermatologists, 87.5% for ophthalmologists and 83.1% for plastic surgeons. For practice-based counterparts, proportions were 80.2% for plastic surgeons, 73.6% for dermatologists and 39.3% for GPs.
Odds ratio for incomplete basal cell carcinoma excision
The multivariable analysis revealed that the ORs of incomplete BCC excision were lowest in hospital settings (Figure 2). With hospital plastic surgery departments as the reference group, ORs were 0.53 (95% CI: 0.29; 0.97) for hospital dermatology departments, and 0.46 (95% CI: 0.23; 0.91) for ophthalmology departments. In contrast, practice-based settings showed increased odds. ORs were 1.28 (95% CI: 1.11; 1.48) for plastic surgery practices, 1.87 (95% CI: 1.56; 2.24) for dermatology practices and 7.82 (95% CI: 5.46; 11.20) for GPs.
In subgroup analyses of hospital settings, dermatologists had decreased odds of incomplete BCC excision for tumours in area H and non-aggressive histological BCC subtypes, whereas the odds were comparable to those of hospital plastic surgeons for tumours in area M and aggressive subtypes (Supplementary Figures 1-2). In practice-based settings, ORs tended to be higher for area H and aggressive subtypes than for area M and non-aggressive subtypes, although without statistical significance.
Discussion
This nationwide study of 7,774 primary BCC excisions of the head and neck found differences in the number of excisions and outcomes across medical specialties in both practices and hospitals. Hospital and practice-based plastic surgeons performed most excisions. Incomplete BCC excisions were more likely among practice-based specialists than among their counterparts in hospital settings. Hospital specialists had decreased odds of incomplete BCC excision, with generally similar odds across histological subtypes and anatomical locations. In practice-based settings, the odds of incomplete excision appeared slightly higher for aggressive subtypes and tumours in area H, though this finding did not reach statistical significance. Our findings suggest that complex BCCs should remain treated in highly specialised hospital settings and emphasise the need for a greater focus on effective resource allocation within specific medical settings.
The British BCC guidelines specify a target of ≥ 95% for the proportion of complete excision, whereas European and American guidelines do not [2, 4, 14]. Nonetheless, the proportion of 80% complete excisions in this study falls short of the UK target, presumably indicating a potential for improvement. The general aim of a BCC excision is to achieve complete tumour clearance; however, patient and tumour profiles are also taken into consideration [15]. Overall, it is conceivable that the goal may occasionally focus on disease control and reducing morbidity, especially in elderly or frail patients. Furthermore, it remains unknown whether surgeries were intended to be curative, diagnostic or palliative; an aspect that has notable implications for the proportion of complete excisions.
Hospital dermatologists and ophthalmologists had decreased odds of incomplete BCC excisions compared to hospital plastic surgeons. These findings are likely multifactorial, reflecting differences in treatment approaches, BCC histological subtypes and anatomical locations across various settings. Successful complete BCC excision depends on accurate tumour demarcation and appropriate safety margins [2] – variations in these surgical practices may partly explain the differences in incomplete BCC excisions.
The volume and characteristics of BCC excisions of the head and neck region varied considerably across treatment settings. Several factors could explain this variation, including logistical differences such as staff availability and experience. Economic considerations may also influence treatment patterns. In Denmark, for instance, the estimated cost of a standard BCC excision in 2024 ranges from DKK 649 in general practices to DKK 1,354 in dermatology practices, DKK 2,333 in plastic surgery practices and up to DKK 4,233 in hospital departments (Supplementary table 1). These cost differences underscore the importance of appropriate resource allocation – ensuring that, e.g., higher-cost hospital settings are reserved for more complex cases. This approach aligns with related clinical findings, as high-risk histological subtypes and anatomical locations, such as the ears and nose, have been identified as significant risk factors for incomplete excisions, highlighting the need for specialised care in such cases [12]. These observations emphasise the need to match BCC types with the right setting, optimising clinical outcomes and resource use.
A major strength of this study is the large sample size, high-quality data and comprehensive national coverage [13, 16]. To our knowledge, this is one of the largest studies to compare BCC excisions across medical specialities. The main limitation of the study is the lack of information regarding the purpose of the excision – i.e. whether it was intended to be curative, diagnostic or palliative. Moreover, the type of BCCs excised across specialities and settings differs, making direct comparisons of complete excision proportions challenging. Other limitations include the lack of data on clinical tumour size, safety margins and whether the diagnosis was histologically confirmed before excision. Moreover, the physician’s level of experience was not recorded, and differences in skill levels may therefore potentially have impacted the findings. Lastly, the generalisability of our findings to other countries may be limited. Differences in training, healthcare structure and referral systems could influence BCC excision numbers and outcomes. However, similar results may apply to other European, particularly Scandinavian, countries with comparable healthcare systems.
Conclusions
Significant differences in the number and outcomes of head and neck BCC excisions were observed across medical specialities in both practice and hospital settings. Hospital and practice-based plastic surgeons performed the majority of excisions. Hospital specialists, including dermatologists, ophthalmologists and plastic surgeons, had lower odds of incomplete BCC excisions than their practice counterparts, who had increased odds. Awareness of this variation is important to ensure that patients receive care in the most suitable setting and that resources are used efficiently.
Data availability statement
Data from the study are available on reasonable request from the corresponding author. The data are not publicly available due to privacy and ethical restrictions.
Correspondence Emilie W. Kjeldsen. E-mail: emilie.westerlin.kjeldsen.01@regionh.dk
Accepted 8 April 2025
Published 12 June 2025
Conflicts of interest KEK reports financial support from or interest in Leo Pharma, L'Oréal, Pfizer, Abvie and the Danish Dermatological Society. ECW reports financial support from or interest in Sanofi, American Society for Laser Medicine & Surgery, the Kgl Hofbundtmager Aage Bangs Fond and Novo Nordisk A/S. MH reports financial support from or interest in Leo Pharma, L'Oréal, La Roche-Posay, Procter & Gamble, Galderma, Cynosure-Lutronic, GME Medical and Venus Concept. All authors have submitted the ICMJE Form for Disclosure of Potential Conflicts of Interest. These are available together with the article at ugeskriftet.dk/dmj
Acknowledgements The research was executed at the Danish Research Center for Skin Cancer, a public-private research partnership between Private Hospital Mølholm, Aalborg University Hospital, and Copenhagen University Hospital, Bispebjerg and Frederiksberg.
References can be found with the article at ugeskriftet.dk/dmj
Cite this as Dan Med J 2025;72(7):A01250029
doi 10.61409/A01250029
Open Access under Creative Commons License CC BY-NC-ND 4.0
Referencer
- Sieborg J, Haedersdal M, Lei U, et al. Incidence and geographic differences in keratinocyte carcinoma and Bowen's disease in office-based dermatological practice between 2013 and 2022: a nationwide Danish registry-based study. JEADV Clin Pract. 2024;3(4):1164-1174. https://doi.org/10.1002/jvc2.478
- Peris K, Fargnoli MC, Kaufmann R, et al. European consensus-based interdisciplinary guideline for diagnosis and treatment of basal cell carcinoma - update 2023. Eur J Cancer. 2023;192:113254. https://doi.org/10.1016/j.ejca.2023.113254
- Cameron MC, Lee E, Hibler BP, et al. Basal cell carcinoma: contemporary approaches to diagnosis, treatment, and prevention. J Am Acad Dermatol. 2019;80(2):321-339. https://doi.org/10.1016/j.jaad.2018.02.083
- Nasr I, McGrath EJ, Harwood CA, et al. British Association of Dermatologists guidelines for the management of adults with basal cell carcinoma 2021. Br J Dermatol. 2021;185(5):899-920. https://doi.org/10.1111/bjd.20524
- Nolan GS, Kiely AL, Totty JP, et al. Incomplete surgical excision of keratinocyte skin cancers: a systematic review and meta-analysis. Br J Dermatol. 2021;184(6):1033-1044. https://doi.org/10.1111/bjd.19660
- Murchie P, Delaney EK, Thompson WD, Lee AJ. Excising basal cell carcinomas: comparing the performance of general practitioners, hospital skin specialists and other hospital specialists. Clin Exp Dermatol. 2008;33(5):565-571. https://doi.org/10.1111/j.1365-2230.2008.02710.x
- Goulding JMR, Levine S, Blizard RA, Deroide F, Swale VJ. Dermatological surgery: a comparison of activity and outcomes in primary and secondary care. Br J Dermatol. 2009;161(1):110-114. https://doi.org/10.1111/j.1365-2133.2009.09228.x
- Haw WY, Rakvit P, Fraser SJ, Affleck AG, Holme SA. Skin cancer excision performance in Scottish primary and secondary care: a retrospective analysis. Br J Gen Pract. 2014;64(625):e465-e470. https://doi.org/10.3399/bjgp14X680929
- Ramdas K, van Lee C, Beck S, et al. Differences in rate of complete excision of basal cell carcinoma by dermatologists, plastic surgeons and general practitioners: a large cross-sectional study. Dermatology. 2018;234(3-4):86-91. https://doi.org/10.1159/000490344
- Van Rijsingen MCJ, Vossen R, Van Huystee BEWL, Gorgels WJMJ, Gerritsen MJP. Skin tumour surgery in primary care: do general practitioners need to improve their surgical skills? Dermatology. 2015;230(4):318-323. https://doi.org/10.1159/000371812
- Ceder H, Ekström A, Hadzic L, Paoli J. Clinicopathological factors associated with incomplete excision of high-risk basal cell carcinoma. Acta Derm Venereol. 2021;101(7):adv00385. https://doi.org/10.2340/00015555-3856
- Tabatabai MK, Sieborg J, Karmisholt KE, et al. Margin status following simple excision of head and neck basal cell carcinoma: a population-based, cross-sectional study of 9,291 excisions. Unpublished work.
- Bjerregaard B, Larsen OB. The Danish Pathology Register. Scand J Public Health. 2011;39(7 suppl):72-74. https://doi.org/10.1177/1403494810393563
- Bichakjian C, Armstrong A, Baum C, et al. Guidelines of care for the management of basal cell carcinoma. J Am Acad Dermatol. 2018;78(3):540-559. https://doi.org/10.1016/j.jaad.2017.10.006
- Drucker AM, Adam GP, Rofeberg V, et al. Treatments of primary basal cell carcinoma of the skin: a systematic review and network meta-analysis. Ann Intern Med. 2018;169(7):456-466. https://doi.org/10.7326/M18-0678
- Holm AS, Nissen CV, Wulf HC. Basal cell carcinoma is as common as the sum of all other cancers: implications for treatment capacity. Acta Derm Venereol. 2016;96(4):505-509. https://doi.org/10.2340/00015555-2282