Abstract
INTRODUCTION. Loss of taste and smell is a debilitating yet overlooked complication of certain medical procedures. This study aimed to characterise patients with permanent iatrogenic olfactory or gustatory dysfunction referred to a flavour clinic.
METHODS. This retrospective cohort study included patients assessed at the Flavour Clinic, Regional Hospital West Jutland, between May 2017 and November 2024. Patients were included if they experienced olfactory or gustatory dysfunction lasting more than one year, with a clear temporal relationship to a medical intervention. Standardised sensory testing, otorhinolaryngological examination, and relevant imaging and laboratory assessments were performed.
RESULTS. Out of more than 3,000 patients assessed, 55 met the inclusion criteria. Sinonasal surgery using local anaesthesia was the predominant cause of olfactory dysfunction (n = 11), despite procedures being remote from the olfactory cleft. Gustatory dysfunction was primarily associated with tonsillectomy (n = 18), frequently involving glossopharyngeal or facial nerve damage. A smaller number of cases were linked to general anaesthesia or systemic therapy. Recommendations to reduce the risks are presented.
CONCLUSIONS. Permanent iatrogenic olfactory or gustatory dysfunction is rare but clinically significant. Tonsillectomy, sinonasal surgery and anaesthesia – both local and general – are key contributors. Greater awareness, meticulous surgical technique and comprehensive informed consent are essential to minimise incidence and medicolegal consequences.
FUNDING. None.
TRIAL REGISTRATION. Not relevant.
Olfactory dysfunction (OD) and gustatory dysfunction (GD) can profoundly affect an individual’s quality of life. Although often underappreciated, these senses are essential for the enjoyment of food, emotional well-being and everyday functioning. Common factors for OD and GD include viral infections, neurological disorders and age-related degeneration [1].
An under-recognised but important cause is iatrogenic injury, which may occur during medical treatments or surgery, especially within otorhinolaryngology, dentistry and neurosurgery. Iatrogenic injury to smell and taste can occur through surgical damage to relevant anatomical structures or drug-induced neuropathy. While rare, OD and GD are known side effects across most medication classes. Another potentially overlooked cause is anaesthesia, especially general anaesthesia (GA). Although case series suggest a link, the mechanisms are multifactorial and require comprehensive evaluation [2, 3]. Conversely, local anaesthesia (LA)-induced dysfunction is more widely accepted due to the well-established relationship between LA and nerve damage, either by neurotoxicity or mechanical injury [4].
There is a considerable knowledge gap regarding permanent iatrogenic OD and GD. Most studies have follow-up periods shorter than one year, which is insufficient to assess permanent injuries. In medico-legal terms, dysfunction is typically considered permanent if it persists beyond one year. Svider et al. found that a significant proportion of malpractice lawsuits related to OD involved insufficient pre-operative informed consent [5].
National flavour clinics, which specialise in evaluating and treating smell and taste disorders, offer a unique opportunity to study patients affected by iatrogenic sensory loss. These clinics offer structured assessments and rehabilitation services, allowing for a more detailed understanding of iatrogenic dysfunctions.
This study aimed to describe patients with iatrogenic OD or GD evaluated at a specialised flavour clinic with nationwide referrals. Our objective is to highlight the prevalence, underlying causes and implications of permanent iatrogenic chemosensory dysfunction.
Methods
This retrospective study was conducted at the Flavour Clinic, Department of Otorhinolaryngology, Head & Neck Surgery, Gødstrup Hospital, Denmark. Established in 2016, the clinic is one of the few specialised centres in the country for olfactory and gustatory disorders. Patients are referred from practising or hospital otorhinolaryngologists.
We included patients seen between May 2017 and November 2024 who met the following criteria: 1) OD and/or GD lasting more than one year, 2) suspected iatrogenic cause and 3) a clear temporal relationship between the onset of dysfunction and a specific medical procedure or treatment. Patients were excluded if they lacked adequate follow-up or had other plausible alternative explanations for their symptoms.
At the initial consultation, patients completed the Sino-Nasal Outcome Test (SNOT-22) and the Major Depression Inventory (MDI). A trained nurse conducted the Mini-Mental State Examination (MMSE). Each patient underwent a comprehensive otorhinolaryngological evaluation, including nasal endoscopy, flexible pharyngo-laryngo-endoscopy and oto-neurological assessments. Tongue swabs were collected to rule out Candida infection.
Olfactory function was evaluated using the extended "Sniffin' Sticks" test battery, yielding a threshold-discrimination-identification (TDI) score to classify OD. Anosmia was defined as a TDI score ≤ 16, and hyposmia as < 30 [6].
Gustatory function was initially evaluated using taste sprays. Patients who could not correctly identify all four basic tastes (sweet, sour, salty and bitter) underwent further testing with the Taste Drop Test (TDT) [7, 8]. Additional tests for patients suspected of nerve-related gustatory loss included the Filter Paper Test (FPT) and electro-gustometry (Sensonics International). The TDT was administered to the anterior two-thirds of the tongue (facial nerve), whereas the FPT was applied to the posterior one-third of the tongue (glossopharyngeal nerve). Electro-gustrometric thresholds were obtained from all regions. Cut-off values were defined as follows: ageusia ≤ 18, hypogeusia ≤ 25 (TDT); ageusia ≤ 4, hypogeusia ≤ 9 (FPT). Pathological electro-gustometry thresholds were defined by a side-to-side difference > 4 dB or abnormal absolute thresholds (glossopharyngeal > 14 dB, chorda tympani > 8 dB) [9, 10]. Any objective gustatory loss of function was classified as GD.
Blood tests were conducted to exclude anaemia, endocrine disorders and vitamin or mineral deficiencies. Based on clinical judgment, a 3T brain magnetic resonance imaging was performed in selected cases.
All participants provided written consent for data usage and storage of their data, as approved by the Danish Data Protection Agency. The authors used GPT-4o to assist with language and clarity. The authors reviewed and approved the manuscript and take full responsibility for its content.
Trial registration: not relevant.
Results
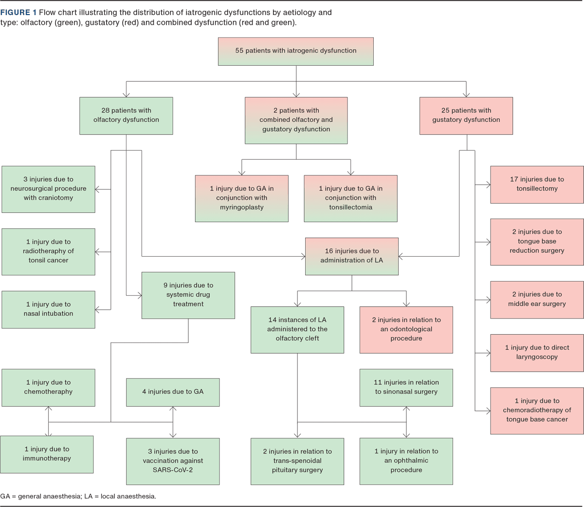
Among the more than 3,000 patients assessed at the Flavour Clinic, 55 met the inclusion criteria. Demographic data are presented in Table 1. Among the 28 patients with isolated OD, eight had a history of allergy, three were current smokers and eight were former smokers. The aetiologies of dysfunction are illustrated in Figure 1, categorised as isolated OD, GD or combined dysfunction.
Fourteen patients experienced OD following exposure to LA. Among these, eleven had undergone sinonasal surgery, two had trans-nasal neurosurgery and one had an ophthalmic procedure involving subconjunctival LA before intravitreal injection. The latter was instructed to lie in a declined position, suggesting that LA may have entered the olfactory cleft via the lacrimal duct.
Four cases of OD were associated with GA. Due to limited patient journal access, specific anaesthetic agents could not be identified. Similarly, chemotherapy-related dysfunction could not be attributed to specific agents. One patient developed hyposmia following talquetamab immunotherapy.
Tonsillectomy accounted for 18 cases of GD. Ten cases (55%) had unilateral glossopharyngeal nerve damage, while the remaining eight (45%) had bilateral involvement. Facial nerve injury was identified in 11 cases (61%). Tongue base reduction surgeries yielded similar findings: one with unilateral glossopharyngeal nerve damage and another with bilateral ageusia. One case of direct laryngoscopy also resulted in unilateral facial nerve damage. Two patients who underwent middle ear surgery showed unilateral chorda tympani nerve-related hypogeusia or ageusia.
Two patients presented with combined dysfunction. Both experienced complete ageusia and either hyposmia or anosmia, without an adequate surgical explanation. GA was suspected to be the primary cause in these cases.
Discussion
To our knowledge, this is the first study to describe a consecutive cohort of patients with permanent iatrogenic OD and GD evaluated in a national flavour clinic. Tonsillectomy was the most common cause of GD. Although this procedure is not widely recognised as a risk factor for GD, the data indicate otherwise. Publicly available patient information rarely addresses this potential complication, especially when permanent.
The mechanism of gustatory injury appears multifactorial. The glossopharyngeal nerve is anatomically close to the caudal pole of the tonsils – within 2-4 mm – making it vulnerable during dissection or bipolar haemostasis, especially when the tonsillar bed is deep [11]. In 61% of cases, dysfunction involved the anterior tongue, which is not typically innervated by the glossopharyngeal nerve. However, anatomical explorations revealed a possible more anterior range of the glossopharyngeal nerve fibres and anastomosis with the lingual branch of the facial nerve [12]. Tongue compression from surgical instrumentation may also cause ischaemic injury, particularly with prolonged or excessive pressure. This is supported by studies on lingual nerve compression [2] and may also explain our cases of dysfunction following direct laryngoscopy. Careful intraoperative handling is therefore recommended, with attention to pressure and duration of tongue compression, as well as to the use of thermal instruments near the lower tonsillar pole [2].
LA-associated OD was the second most common aetiology. Most sinonasal procedures were not near the olfactory cleft. Although olfactory nerves are more widely distributed in the upper part of the nasal cavity, complete anosmia would require widespread nerve damage, suggesting that LA diffusion may have played a role, likely due to neurotoxicity [4]. We recommend caution with excessive use of LA-soaked pads and ensuring that they are placed selectively in surgical areas.
Surgical training should emphasise the anatomical localisation and structural vulnerability of the olfactory and gustatory nerves. Greater awareness of these structures and their potential for iatrogenic injury may help reduce the incidence of avoidable complications.
GA-related dysfunction was rare and remains a diagnosis of exclusion given the multifactorial nature of sensory loss. Nevertheless, its occurrence in our cohort warrants attention. Propofol-based GA is linked to numerous cases of temporary and permanent post-operative loss of taste and/or smell [3, 13-16]. Causality is complex to establish, given the rarity of these side effects and the multifactorial nature of dysfunction. Propofol remains the most widely used and well-tolerated anaesthetic [17].
Beyond the choice of anaesthetic, several perioperative factors may influence sensory outcomes. To reduce the risk of anosmia, avoid intranasal ketamine and limit the exposure of the olfactory cleft to topical anaesthetics such as lidocaine, especially at concentrations of 4% or higher. To prevent ageusia, precautions include avoiding over-inflation of the laryngeal mask airway – recommended inflation volumes are below 30 ml. It is also recommended to limit their use to shorter surgeries, as excessive pressure over time may contribute to lingual nerve ischaemia [2].
Several pharmaceutical agents cause temporary disturbances in olfactory and gustatory perception. Stankevice et al. reported that commonly prescribed medications, such as metformin, ramipril, losartan, corodil, amlodipine, atorvastatin, simvastatin and terbinafine, can cause GD. Importantly, cessation of these drugs generally results in a gradual recovery of gustatory function, distinguishing them from the permanent losses described in our study [18].
Informed consent plays a crucial role in upholding patient rights and autonomy, and is also central to the outcome of medicolegal cases following an injury. One of the authors of this study, who serves as a member of the Danish Medicolegal Council, notes that a large, unreported subset of patients is pursuing claims of iatrogenic olfactory or gustatory injury; however, they are not represented in our dataset due to GDPR and confidentiality requirements. In her experience, inadequate preoperative counselling is a recurring issue.
The true incidence of permanent iatrogenic injury is likely underestimated due to a combination of underdiagnosis, lack of routine post-operative sensory evaluation and referral bias. Mild or moderate symptoms may go unrecognised, whereas only the most severe or persistent cases are typically referred to specialised clinics. Furthermore, many patients may not associate their symptoms with previous medical interventions, contributing to delayed recognition and underreporting. Improved documentation and diagnostic coding of chemosensory disorders in electronic health records would strengthen epidemiological research, facilitate quality assurance and support the patient compensation processes.
Numerous studies have shown that OD and GD can have considerable psychological, social and emotional repercussions. These include mental health issues like depression and anxiety, decreased self-esteem, social isolation and altered eating habits. These consequences highlight the importance of addressing all forms of taste and smell loss and their multifaceted impact on patients' well-being [19, 20].
Limitations
Causality was based on clinical reasoning and temporal correlation. GA-related cases may be underreported due to confounding factors. Chemotherapy agent attribution was limited by inaccessible records.
Strengths
This is the most extensive study of its kind from a specialised clinic, using standardised diagnostic protocols and long-term symptom duration (> 1 year) as inclusion criteria. The interdisciplinary approach strengthens its relevance across clinical, surgical and medicolegal domains.
Conclusions
Permanent OD or GD following medical procedures is rare but clinically significant. A key finding of this study is the identification of tonsillectomy, sinonasal surgery, and both local and general anaesthesia as notable iatrogenic contributors. While rare, iatrogenic OD and GD can result in significant and lasting impairment, underscoring the need for greater awareness and meticulous surgical technique. Comprehensive informed consent is essential to minimise the incidence and medicolegal consequences. Future studies are warranted to quantify risk and further clarify the underlying mechanisms.
Correspondence Morten Rewaldt Klitskov. E-mail: klitskoven@gmail.com
Accepted 20 August 2025
Published 3 November 2025
Conflicts of interest TO reports financial support from or interest in Danish Textbooks. AF reports financial support from or interest in Folkeuniversitetet. All authors have submitted the ICMJE Form for Disclosure of Potential Conflicts of Interest. These are available together with the article at ugeskriftet.dk/dmj
References can be found with the article at ugeskriftet.dk/dmj
Cite this as Dan Med J 2025;72(12):A05250365
doi 10.61409/A05250365
Open Access under Creative Commons License CC BY-NC-ND 4.0
Referencer
- Fjældstad A, Stankovic J, Onat M, et al. Patients and experiences from the first Danish flavour clinic. Dan Med J. 2020;67(4):A09190495
- Elterman KG, Mallampati SR, Kaye AD, Urman RD. Postoperative alterations in taste and smell. Anesth Pain Med. 2014;4(4):e18527. https://doi.org/10.5812/aapm.18527
- Farzana N, Tewari P, Sureka S, Dixit A. Parosmia and dysgeusia after intravenous propofol-based general anesthesia: a case report. Ann Card Anaesth. 2022;25(1):112-115. https://doi.org/10.4103/aca.ACA_93_21
- Hillerup S, Jensen RH, Ersbøll BK. Trigeminal nerve injury associated with injection of local anesthetics: needle lesion or neurotoxicity?. J Am Dent Assoc. 2011;142(5):531-539. https://doi.org/10.14219/jada.archive.2011.0223
- Svider PF, Mauro AC, Eloy JA, et al. Malodorous consequences: what comprises negligence in anosmia litigation? Int Forum Allergy Rhinol. 2014;4(3):216-222. https://doi.org/10.1002/alr.21257
- Niklassen AS, Ovesen T, Fernandes H, Fjældstad AW. Danish validation of sniffin' sticks olfactory test for threshold, discrimination, and identification. Laryngoscope. 2018;128(8):1759-1766. https://doi.org/10.1002/lary.27052
- Fjældstad A, Niklassen AS, Fernandes HM. Re-test reliability of gustatory testing and introduction of the sensitive taste-drop-test. Chem Senses. 2018;43(5):341-346. https://doi.org/10.1093/chemse/bjy019
- Aalkjaer LM, Fjældstad AW. Normative data on a reliable and sensitive test of gustatory function. Dan Med J. 2025;72(5):9240590. https://doi.org/10.61409/A09240590
- Tomita H, Ikeda M. Clinical use of electrogustometry: strengths and limitations. Acta Otolaryngol Suppl. 2002;(546):27-38. https://doi.org/10.1080/00016480260046391
- Tomita H, Ikeda M, Okuda Y. Basis and practice of clinical taste examinations. Auris Nasus Larynx. 1986;13(suppl 1):S1-S15. https://doi.org/10.1016/S0385-8146(86)80029-3
- Ohtsuka K, Tomita H, Murakami G. Anatomical study of the tonsillar bed: the topographical relationship between the palatine tonsil and the lingual branch of the glossopharyngeal nerve. Nihon Jibiinkoka Gakkai Kaiho. 1994;97(8):1481-1493. https://doi.org/10.3950/jibiinkoka.97.1481
- Doty RL, Cummins DM, Shibanova A, et al. Lingual distribution of the human glossopharyngeal nerve. Acta Otolaryngol. 2009;129(1):52-56. https://doi.org/10.1080/00016480801998820
- Du W, Xu Z, Wang W, Liu Z. A case of anosmia and hypogeusia as a complication of propofol. J Anesth. 2018;32(2):293-296. https://doi.org/10.1007/s00540-018-2461-4
- Dhanani NM, Jiang Y. Anosmia and hypogeusia as a complication of general anesthesia. J Clin Anesth. 2012;24(3):231-233. https://doi.org/10.1016/j.jclinane.2011.08.005
- Konstantinidis I, Tsakiropoulou E, Iakovou I, et al. Anosmia after general anaesthesia: a case report. Anaesthesia. 2009;64(12):1367-1370. https://doi.org/10.1111/j.1365-2044.2009.06071.x
- Baker JJ, Öberg S, Rosenberg J. Loss of smell and taste after general anesthesia: a case report. A A Case Rep. 2017;9(12):346-348. https://doi.org/10.1213/XAA.0000000000000612
- Currò JM, Santonocito C, Merola F, et al. Ciprofol as compared to propofol for sedation and general anesthesia: a systematic review of randomized controlled trials. J Anesth Analg Crit Care. 2024;4(1):24. https://doi.org/10.1186/s44158-024-00159-1
- Stankevice D, Fjaeldstad AW, Ovesen T. Isolated taste disorders in patients referred to a flavor clinic with taste and smell loss. Brain Behav. 2021;11(4):e02071. https://doi.org/10.1002/brb3.2071
- Croy I, Nordin S, Hummel T. Olfactory disorders and quality of life - an updated review. Chem Senses. 2014;39(3):185-194. https://doi.org/10.1093/chemse/bjt072
- Keller A, Malaspina D. Hidden consequences of olfactory dysfunction: a patient report series. BMC Ear Nose Throat Disord. 2013;13(1):8. https://doi.org/10.1186/1472-6815-13-8