Abstract
Individualised perioperative blood pressure and fluid therapy in oesophagectomy – study protocol for a randomised clinical trial
INTRODUCTION. Oesophagectomy is the mainstay of curative treatment for oesophageal cancer, but it is associated with a high risk of major complications. Goal-directed fluid therapy and individualised blood pressure management may prevent complications after surgery. Extending goal-directed fluid therapy after surgery and applying an individual blood pressure target may have substantial benefit in oesophagectomy. This is a protocol for a clinical trial implementing a novel haemodynamic protocol from the start of anaesthesia to the next day with the patient’s own night-time blood pressure as the lower threshold.
METHODS. This is a single-centre, single-blind, randomised, clinical trial. Oesophagectomy patients are randomised 1:1 for either perioperative haemodynamic management according to a goal-directed fluid therapy protocol with an individual target blood pressure or for standard care. The primary endpoint is the total burden of morbidity and mortality assessed by the Comprehensive Complication Index 30 days after surgery. Secondary endpoints are complications, reoperations, fluid and vasopressor dosage and quality of life at 90 days after surgery.
CONCLUSIONS. The results from this trial provide an objective and easy-to-follow algorithm for fluid administration, which may improve patient-centred outcomes in oesophagectomy patients.
FUNDING. The trial is supported by Aarhus University (1,293,400 DKK) and the Novo Nordisk Foundation (625,200 DKK).
TRIAL REGISTRATION. EudraCT number: 2021-002816-30.
Each year, oesophageal cancer accounts for more than 600,000 deaths or five percent of all cancer-related deaths globally [1]. In Denmark, a newly diagnosed individual may expect a five year survival chance of less than 14% without surgery. Oesophagectomy is the cornerstone of curative treatment, but it is an extensive procedure with a high risk of major complications which merely improves five-year survival to 48% [2].
Goal-directed fluid therapy (GDT) is a physiologically based fluid management strategy, providing individualised therapy from information directly available from invasive systemic blood pressure monitoring analyses. GDT decreases complications in abdominal surgery [3] and in lung surgery [4], with effects being most profound in high-risk surgery [3].
Oesophagectomy comprises both abdominal and thoracic surgery and the sweet spot of fluid balance is especially elusive in these patients. GDT may have substantial effects on patient outcome after oesophagectomy, but only few observational studies [5, 6] and two randomised studies have addressed this with favourable [7] or neutral [8] results.
Current GDT protocols have significant potential for improvement. First, their emphasis is on blood flow optimisation based on the physiological principles described by the Frank-Starling pressure-volume association, but they do not consider systemic blood pressure. Target perioperative mean arterial pressure (MAP) is often standardised and not tailored to the individual patient, thus disregarding physiologic inter-individual variation in blood pressure. Both intraoperative [9] and post-operative hypotension [10] are strongly associated with major post-operative complications. A prospective, randomised, high-impact study showed that individualisation of intraoperative blood pressure decreased major complications [11]. Second, GDT protocols are often implemented only during surgery, whereas in oesophagectomy large amounts of fluid are administered after surgery in the intensive care unit (ICU). If the premise of flow optimisation during surgery is true, the same is likely the case after surgery when significant volume redistribution occurs.
This study investigates whether implementation of a novel GDT protocol, incorporating individualised blood flow and blood pressure management during surgery and until 07:00 AM on the first day after surgery, decreases the burden of post-operative complications in oesophagectomy.
The hypothesis is that GDT incorporating both individualised blood flow and blood pressure management reduces 30-day Comprehensive Complication Index (CCI) after oesophagectomy compared with standard therapy
METHODS
This is a prospective, single-blind, randomised study of 100 patients undergoing elective oesophagectomy. Patient inclusion commenced in April 2022 and is expected to complete in February 2024. At the time of writing, 28 patients have been included.
Eligibility criteria
All patients scheduled for elective oesophagectomy at the Department of Cardiothoracic and Vascular Surgery, Aarhus University, Denmark, are screened for eligibility. Participants over 18 years of age with one of the following procedures may be included after providing their informed consent for participation: 1) oesophagectomy with gastric pull-up, 2) distal oesophagectomy with total gastrectomy and other reconstructive procedure or 3) total oesophagectomy with anastomosis in the neck area.
We will exclude all women of childbearing age without a negative pregnancy test, patients with known allergy or intolerance to any of the protocolised drugs. Furthermore, all patients with pre-existing conditions rendering GDT unreliable such as cardiac pacemakers, atrial fibrillation, left ventricular ejection fraction < 40% (if known), and right ventricular dysfunction defined as tricuspid annular plane systolic excursion (TAPSE) < 17 mm (if known) will be excluded.
As the fluid protocol in the active group is not designed to accommodate large volume fluid resuscitation in case of bleeding, sepsis, anaphylaxis or other pathology requiring massive fluid transfusion, the intervention is terminated, but the patient will continue in the study according to the intention-to-treat principle.
Interventions
Participants are randomised in a 1:1 ratio to either GDT or standard therapy.
A detailed description of the standard anaesthesia protocol for oesophagectomy at Aarhus University Hospital is provided in Supplementary Material page 2 (https://content.ugeskriftet.dk/sites/default/files/2023-04/a10220640-supplementary.pdf).
Both groups
Inclusion is performed at the pre-anaesthetic evaluation by the primary investigator. After inclusion, all participants undergo a 24-h non-invasive ambulatory blood pressure measurement using the OnTrak monitor (Spacelabs Healthcare, Washington, USA). Night-time blood pressure is measured from 22:00 PM-07:00 AM with hourly readings. Target MAP is defined as the mean of the three lowest reliable night-time MAPs (a list of criteria for discarding blood pressure measurements as artefactual is provided in Supplementary Material page 20).
In case no resting night-time blood pressure is obtainable, an alternative target MAP is defined as the average of the two lowest of three consecutive blood pressure measurements after at least 25 minutes of rest in the supine position [12], measured at the time of inclusion.
The lowest and highest tolerable MAP targets are 65 and 85 mmHg.
Active group
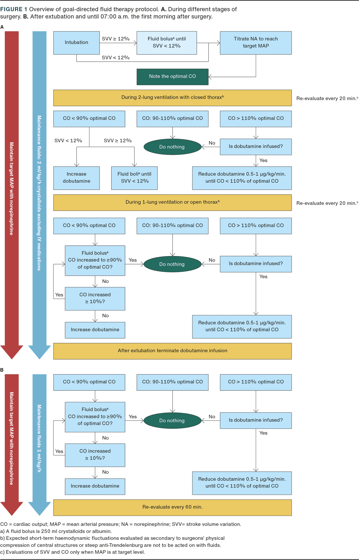
Patients in the active group are monitored with the FloTrac sensor coupled with a HemoSphere monitor (Edwards Lifesciences, Irvine, United States) and subjected to GDT with a target MAP as defined above from the time of intubation and to 07:00 AM the first morning after surgery. After intubation, fluids are infused to lower stroke volume variation to < 12%, then norepinephrine is infused to reach the target MAP and the current cardiac output (CO) is noted as the optimal target CO during surgery. Maintenance fluid therapy is administered at a rate of 2 ml/kg/h from the time of intubation and to extubation, whereafter the rate is reduced to 1 ml/kg/h.
The details of GDT are given in Figure 1.
Post-operative cardiac output target and titration
Approximately 1 h after extubation when the patient is settled in the ICU with adequate pain control, a new optimal CO target is defined using the passive leg raise (PLR) manoeuvre (Figure 2). PLR is repeated at approximately 10:00 PM, and the optimal CO target is adjusted accordingly.
Standard care group
This group receives treatment according to local standard guidelines.
During surgery, the MAP target is 65 mmHg with room for individual evaluation by the managing physician. Norepinephrine is the main vasopressor, but other vasoactive medications are allowed at the discretion of the managing physician. Maintenance fluid therapy is administered at a rate of approximately 2 ml/kg/h from the time of intubation. During and after anaesthesia, bolus doses of fluid (crystalloid or albumin) are given at the discretion of the managing physician.
After extubation, fluids and vasopressors are infused to keep MAP > 65 mmHg with room for individual evaluation.
Data collection & management
Baseline demographic data and relevant comorbidities are obtained from the electronic patient journals (Midt EPJ, Systematic, Aarhus, Denmark). Perioperative haemodynamic variables are recorded directly from the HemoSphere monitor. Fluids, medicine and basic vital variables are automatically recorded and obtained from the Patient Data Management System (Picis, Wakefield, USA).
Case report forms are generated with the REDCap data entry tool hosted by Aarhus University [13].
Randomisation and blinding
Randomisation is performed by the primary investigator after inclusion. For randomisation, patients are stratified in the following groups:
- Closed thorax and closed abdomen (full minimal invasive surgery)
- Open procedure of either the abdomen, the thorax or both.
The randomisation sequence is generated in REDCap. The sequence is concealed to the investigators but study group allocation is not.
It is impossible to blind the handling personnel during the intervention. Personnel at the ward, reviewers grading the post-operative outcome and statisticians are blinded to study group allocation as group allocation does not appear from the patient journal records.
Endpoints
The primary endpoint is CCI [14] 30 days after surgery. CCI is a weighed sum of all post-operative complications graded according to the Clavien-Dindo classification (Supplementary Material page 8b).
Secondary endpoints are CCI at day 90, length of hospital stay, reoperations, fluid balance, norepinephrine requirement and quality of life 90 days after surgery (assessed with EORTC QLQ-C30, Supplementary Material page 9-12 ).
Explorative endpoints consist of the frequency of complications [15] that make up possible differences in the primary endpoint at post-operative day 30 and 90. Furthermore, explorative endpoints include signs of perioperative organ injury evaluated with high-sensitivity TNI on the first post-operative day and creatinine before surgery, and on day one, three and seven.
For the full list of endpoints see Supplemental Material pages 3-7.
Correct endpoint classification is ensured through double data entry. Two researchers not otherwise affiliated with the study and who are blinded to study group allocation both evaluate each endpoint related to complications. Discrepancies are resolved by discussion.
Participant timeline
The outline for participants is illustrated in Figure 3.
Statistical considerations
For the primary endpoint, we anticipate a 35% relative reduction in CCI based on a previous trial investigating GDT during oesophagectomy [7].
Data from 50 consecutive oesophagectomies (April 2021 – November 2021) in our facility revealed a median CCI of 24.4 (interquartile range: 8.70-34.38). Based on resamples of this data and an expected treatment effect of 35%, we simulated 2,000 studies with 50 participants in each group. Among these simulated studies, 81% achieved a statistically significant difference in CCI between treatment groups. Hence, with 50 patients in each group, the study will have an expected power of 81% (α = 0.05). To support our simulation, we performed a regular power calculation using a two-sided t-test, which revealed similar group sizes to reach a power of 80%.
We plan to include 50 patients in each treatment group.
Analyses are performed according to the intention-to-treat principle and missing data are not imputed. Dichotomous and continuous endpoints will be analysed with logistic or linear regression analyses.
The primary endpoint is the crude relative group difference in CCI as evaluated by a linear model with log-transformed CCI as the dependent variable and treatment group and open/not open surgery as the independent variables.
We do not consider potential differences in the secondary and explorative endpoints to imply causality but merely associations, and hence p-values will not be adjusted for number of endpoints.
p < 0.05 is considered significant and two-sided analyses are used throughout.
No interim analysis is planned.
Data sharing statement
Researchers who specify a methodologically sound proposal will be able to attain the de-identified individual participant data after publication of the final article. All positive, negative and inconclusive results will be published in scientific journals.
Ethical considerations
The study was approved by the Central Denmark Region Committees on Health Research Ethics (record number: 2021-002816-30). All participants provide written and oral consent prior to enrolment and the study is conducted in accordance with the Helsinki II Declaration.
Trial registration: EudraCT number: 2021-002816-30.
DISCUSSION
Advances in technology make minimally invasive methods for monitoring dynamic predictors of fluid responsiveness and customised GDT protocols applicable in a broad patient population. Unfortunately, the scientific validation of these novel technologies has not yet caught up with their rapid development. Hence, an urgent need exists for rethinking and expanding existing GDT protocols.
First, a flow-directed fluid protocol with tailored blood pressure targets addresses the patient’s flow and pressure requirements and theoretically prevents post-operative complications. Second, extending such a protocol in the post-operative period may further improve patient outcome. The current randomised trial will elucidate the impact of this reinvented and extended GDT protocol on essential outcomes after oesophagectomy. Our results may not only benefit oesophagectomy patients in Denmark but have the potential to improve haemodynamic management of critically ill patients worldwide.
This protocol was written according to the SPIRIT statement. Please find the checklist for the individual items of the SPIRIT statement in Supplementary Material page 13-19.
Limitations
The inability to blind handling personnel during the intervention is a limitation of this trial. However, the majority of post-operative complications that make up the primary endpoint are recorded by ward personnel who is blinded to study group allocation.
Whereas patients are not informed about study group allocation, the lack or presence of PLR and fluid bolus administration may indirectly reveal study group allocation. However, the immediate post-operative period is often quite stressful and patients may not take notice of the presence or absence of study personnel. We plan to evaluate and report on the success of patient blinding by having participants guess their study group allocation after all data have been collected.
CONCLUSIONS
This is the protocol for a randomised clinical trial comparing GDT with patient’s own night-time blood pressure as the lower target from time of intubation to the next morning to standard haemodynamic treatment after oesophagectomy. The aim is to determine whether this protocol translates into improved post-operative outcomes with fewer complications and a better quality of life.
Correspondence Henrik Lynge Hovgaard. E-mail: hehovg@rm.dk
Accepted 17 February 2023
Conflicts of interest Potential conflicts of interest have been declared. Disclosure forms provided by the authors are available with the article at ugeskriftet.dk/dmj
Acknowledgements A special thanks to Jean Farup for help with Figure 2
Cite this as Dan Med J 2023;70(5):A10220640
Referencer
- Sung H, Ferlay J, Siegel RL et al. Global Cancer Statistics 2020: GLOBOCAN estimates of incidence and mortality worldwide for 36 cancers in 185 countries. CA Cancer J Clin. 2021;71(3):209-49. doi: 10.3322/caac.21660.
- Ainsworth AP, Møller H, Larsson HJ, Ragner AK. Dansk EsophagoGastrisk Cancer Gruppe database. Årsrapport 2020. RKKP’s Videncenter, 2020:4-5. www.rkkp.dk.
- Jessen MK, Vallentin MF, Holmberg MJ et al. Goal-directed haemodynamic therapy during general anaesthesia for noncardiac surgery: a systematic review and meta-analysis. Br J Anaesth. 2022;128(3):416-33. doi: 10.1016/j.bja.2021.10.046.
- Kaufmann KB, Stein L, Bogatyreva L et al. Oesophageal Doppler guided goal-directed haemodynamic therapy in thoracic surgery-a single centre randomized parallel-arm trial. Br J Anaesth. 2017;118(6):852-61. doi: 10.1093/bja/aew447.
- Veelo DP, van Berge Henegouwen MI, Ouwehand KS et al. Effect of goal-directed therapy on outcome after esophageal surgery: a quality improvement study. PLoS One. 2017;12(3):e0172806. doi: 10.1371/journal.pone.0172806.
- Taniguchi H, Sasaki T, Fujita H et al. Effects of goal-directed fluid therapy on enhanced postoperative recovery: an interventional comparative observational study with a historical control group on oesophagectomy combined with ERAS program. Clin Nutr ESPEN. 2018;23:184-93. doi: 10.1016/j.clnesp.2017.10.002.
- Mukai A, Suehiro K, Watanabe R et al. Impact of intraoperative goal-directed fluid therapy on major morbidity and mortality after transthoracic oesophagectomy: a multicentre, randomised controlled trial. Br J Anaesth. 2020;125(6):953-61. doi: 10.1016/j.bja.2020.08.060.
- Bahlmann H, Halldestam I, Nilsson L. Goal-directed therapy during transthoracic oesophageal resection does not improve outcome: Randomised controlled trial. Eur J Anaesthesiol. 2019;36(2):153-61. doi: 10.1097/EJA.0000000000000908.
- Roshanov PS, Sheth T, Duceppe E et al. Relationship between perioperative hypotension and perioperative cardiovascular events in patients with coronary artery disease undergoing major noncardiac surgery. Anesthesiology. 2019;130(5):756-66. doi: 10.1097/ALN.0000000000002654.
- Liem VGB, Hoeks SE, Mol KHJM et al. Postoperative hypotension after noncardiac surgery and the association with myocardial injury. Anesthesiology. 2020;133(3):510-22. doi: 10.1097/ALN.0000000000003368.
- Futier E, Lefrant JY, Guinot PG et al. Effect of individualized vs standard blood pressure management strategies on postoperative organ dysfunction 6among high-risk patients undergoing major surgery: a randomized clinical trial. JAMA. 2017;318(14):1346-57. doi: 10.1001/jama.2017.14172.
- Mahe G, Comets E, Nouni A et al. A minimal resting time of 25 min is needed before measuring stabilized blood pressure in subjects addressed for vascular investigations. Sci Rep. 2017;7(1):12893. doi: 10.1038/s41598-017-12775-9.
- Harris PA, Taylor R, Thielke R et al. Research electronic data capture (REDCap) - a metadata-driven methodology and workflow process for providing translational research informatics support. J Biomed Inform. 2009;42(2):377-81. doi: 10.1016/j.jbi.2008.08.010.
- Slankamenac K, Graf R, Barkun J et al. The comprehensive complication index: a novel continuous scale to measure surgical morbidity. Ann Surg. 2013;258(1):1-7. doi: 10.1097/SLA.0b013e318296c732.
- Jammer I, Wickboldt N, Sander M et al. Standards for definitions and use of outcome measures for clinical effectiveness research in perioperative medicine: European Perioperative Clinical Outcome (EPCO) definitions: a statement from the ESA-ESICM joint taskforce on perioperative outcome measures. Eur J Anaesthesiol. 2015;32(2):88-105. doi: 10.1097/EJA.0000000000000118.