Atrieflimren (AFLI) er den mest udbredte, behandlingskrævende hjerterytmeforstyrrelse og den hyppigste årsag til, at man i klinisk praksis møder patienter, der er i antikoagulerende (AK)-behandling eller har behov for påbegyndelse heraf. Mange patienter med AFLI oplever en eller flere gange behov for kardiovertering, som oftest i sygdommens tidlige fase. Ved kardiovertering forstås den lægelige procedure, hvorved AFLI eller andre hjerterytmeforstyrrelser konverteres til sinusrytme ved brug af antiarytmiske lægemidler eller strømstød (DC-konvertering). Atrieflagren er en anden hyppig behandlingskrævende hjerterytmeforstyrrelse, der generelt behandles på samme måde som AFLI mht. AK-behandling og kardiovertering.
Fakta
Fakta
HOVEDBUDSKABER
-
Atrieflimren er en hyppig sygdom i Danmark, og incidensen stiger med alderen.
-
Hovedparten af patienterne med atrieflimren får i sygdomsforløbet behov for kardiovertering, hvilket er forbundet med risiko for tromboemboliske komplikationer inkl. iskæmisk apopleksi.
-
Korrekt håndtering af antikoagulerende behandling før, under og efter kardiovertering minimerer risikoen for komplikationer.
Farmakologisk konvertering er især effektiv ved kort anfaldsvarighed, mens længerevarende AFLI mest effektivt afbrydes ved DC-konvertering, hvor sandsynligheden for omslag til sinusrytme er 70-90% [1]. Kardiovertering foretages som oftest på en kardiologisk afdeling, men patienterne har ofte komorbiditet og derved tilknytning til andre sygehusspecialer og til almen praksis. Viden om AK-behandling er derfor relevant for mange læger og sygeplejersker, særligt fordi utilstrækkelig AK-behandling indebærer en betydelig risiko for iskæmisk apopleksi [2]. I denne artikel gennemgås anbefalinger for håndtering af den AK-behandling før, under og efter kardiovertering af patienter med AFLI.
KARDIOVASKULÆRE KOMPLIKATIONER VED KARDIOVERTERING AF ATRIEFLIMREN
Kardiovertering af AFLI er associeret med en 5-10% risiko for tromboemboliske komplikationer (iskæmisk apopleksi eller systemisk emboli) inden for den første måned, hvis patienten ikke er sufficient antikoaguleret [3]. Årsagen er primært tilstedeværelse af en præformeret trombe i venstre atrium, især venstre atriums aurikel (»hjerteøret«), som kan embolisere ved selve kardioverteringen, men som oftest først emboliserer i ugerne efter, fordi den mekaniske atriale funktion er længere om at normaliseres end hjerterytmen. Til sammenligning er risikoen < 1% hos patienter, der er i velreguleret behandling med K-vitamin-antagonist (VKA) [4-6]. Beslutning om kardiovertering bør altid konfereres med en kardiolog, hvis en direkte dialog mellem patient og kardiolog ikke er mulig. Kardioverteringen foretages gerne som led i et struktureret ambulant forløb, da komplikationsraten hermed er lavere end vanligt [7, 8].
I fravær af AK-behandling indebærer AFLI en årlig risiko for iskæmisk apopleksi og systemisk emboli på ca. 3%, afhængig af patientens risikoprofil [9, 10], idet patienter med meget høj CHA2DS2-VASc-score kan have betydeligt højere risiko. I de senere år er fire non-VKA orale antikoagulantia (NOAK) blevet godkendt til patienter med AFLI, nemlig dabigatran, apixaban, rivaroxaban og edoxaban [11-14]. Effekten og sikkerheden af NOAK som forebyggende behandling mod iskæmisk apopleksi og systemisk tromboembolisk sygdom hos patienter med nonvalvulær AFLI er veldokumenteret.
I prædefinerede substudier var risikoen for tromboemboliske komplikationer i forbindelse med kardiovertering ikke større for patienter, der var NOAK-behandlede, end for patienter, der var VKA-behandlede [15-17]. Samlet set tyder data på, at NOAK er ligeværdige alternativer til VKA [18-21]. NOAK er attraktive i forbindelse med kardiovertering pga. deres hurtigt indsættende virkning og konsistente antikoagulerende effekt uden behov for monitorering eller dosisjustering [8].
Farmakologisk konvertering med antiarytmika såsom amiodaron, flecainid eller vernakalant indebærer samme tromboemboliske risiko som DC-konvertering, og AK-behandlingen håndteres derfor på samme måde.
Påbegyndelse af livslang AK-behandling efter konvertering beror på en afvejning af patientens risiko for tromboemboli (især iskæmisk apopleksi) og blødning. Den tromboemboliske risiko kan vurderes med CHA2DS2-VASc-scoren, hvormed man estimerer den årlige risiko for iskæmisk apopleksi i fravær af AK-behandling (Tabel 1).
Ved CHA2DS2-VASc-score på 0 for mænd og 1 for kvinder er der ikke indikation for livslang AK-behandling. Livslang AK-behandling bør overvejes ved CHA2DS2-VASc-score på 1 for mænd og 2 for kvinder, mens højere scorer som udgangspunkt indicerer behov for livslang AK-behandling. Ved valg af præparat bør patientens præference og komorbiditet tages med i overvejelserne [2].
ANFALDSVARIGHEDENS BETYDNING FOR
DEN ANTIKOAGULERENDE BEHANDLING
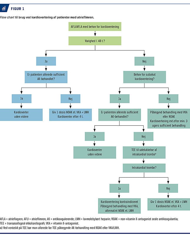
Den tromboemboliske risiko ved kardiovertering af AFLI afhænger af anfaldsvarigheden. Baseret på nuværende anbefalinger skal patienter med anfaldsvarighed > 48 timer eller med ukendt debuttidspunkt AK-behandles i minimum tre uger inden kardiovertering og minimum fire uger herefter, uanset tromboembolisk risiko (CHA2DS2-VASc-score) [22, 23]. Sidstnævnte skyldes en vedvarende tromboembolisk risiko i ugerne efter kardioverteringen, hvilket beror på en midlertidig atrial dysfunktion trods omslag til sinusrytme. Fænomenet kaldes stunning og er relateret til varigheden af AFLI, snarere end til konverteringsmetoden.
Et studie har vist, at patienter med AFLI med en varighed > 48 timer eller ukendt debuttidspunkt i gennemsnit bliver konverteret væsentligt hurtigere (25 dage) med rivaroxabanbehandling end med VKA-behandling (34 dage) [14]. Årsagen er formentlig, at kardiovertering på VKA-behandling ofte må udskydes pga. subterapeutiske international normaliseret ratio (INR)-værdier. Undertiden må kardiovertering på NOAK-behandling dog ligeledes udskydes, hvis patienten ikke overbevisende kan redegøre for sin uafbrudte og korrekte indtagelse af tabletter i de forudgående tre uger. Sufficient VKA-behandling dokumenteres med ugentlige INR-målinger. Patienterne skal forud for kardiovertering dokumentere INR-værdier i det terapeutiske interval (INR-niveau: 2,0-3,0) i mindst tre konsekutive uger. Ved NOAK-behandling tilstræbes 100% komplians og korrekt tabletindtagelse. Det er især vigtigt, at medicin, som doseres to gange dagligt (dabigatran og apixaban), indtages med 12 timers mellemrum.
Ved indikation for kardiovertering uden tre ugers forudgående AK-behandling bør der udføres transøsofageal ekkokardiografi (TEE) mhp. udelukkelse af tromber i venstre atrium eller tilhørende aurikel sammen med vurdering af nabostrukturer og flowhastigheder [24].
Hvis der påvises en intrakardiel trombe ved TEE, er kardiovertering kontraindiceret pga. risikoen for iatrogen embolisering. Intrakardielle tromber behandles primært med VKA, men NOAK eller lavmolekylært heparin (LMH) er gode alternativer, hvis VKA ikke tåles, eller hvis INR-niveauet er vanskeligt at regulere [23]. Intrakardielle tromber opløses i løbet af et varierende antal uger, hvorfor kardiovertering er kontraindiceret, indtil det ved fornyet TEE er dokumenteret, at tromben er opløst.
I fravær af en intrakardiel trombe kan patienten kardioverteres efter påbegyndelse af et NOAK eller VKA. Brug af VKA skal foregå under dække af LMHDer skal gå minimum fire timer fra første administration af LMH eller NOAK til kardiovertering [23]. Ved AFLI < 48 timer kan der ligeledes anvendes NOAK eller VKA/LMH [23], og AK-behandlingen bør opretholdes minimum fire uger uanset CHA2DS2-VASc-score (Figur 1).
Der er vigtige undtagelser fra ovennævnte anbefalinger. Således bør TEE overvejes forud for kardiovertering af patienter, der er i behandling med en reduceret NOAK-dosis, for at minimere risikoen for iskæmisk apopleksi [1]. Reduceret NOAK-dosis anvendes bl.a. til visse patienter med høj alder, nedsat nyrefunktion eller lav kropsvægt og til patienter, der er i samtidig behandling med en trombocythæmmer (f.eks. efter koronar stentimplantation).
NOAK er ikke godkendt til patienter med valvulær AFLI (dvs. AFLI kombineret med betydende mitralstenose eller mekanisk hjerteklap), som derfor skal behandles med VKA, også i relation til kardiovertering [25].
KONKLUSION
AFLI er en hyppig og ofte kronisk sygdom, som kan nødvendiggøre kardiovertering. Utilstrækkelig AK-behandling før eller efter kardiovertering kan i yderste konsekvens føre til iskæmisk apopleksi, og også ikkekardiologiske klinikere bør derfor have kendskab til principperne for AK-behandling i relation til proceduren. Ved enhver kardiovertering bør det overvejes, om der er indikation for varig AK-behandling. Til dette formål er CHA2DS2-VASc-scoren et valideret og anbefalet redskab.
Korrespondance: Erik Lerkevang Grove. E-mail: erikgrove@dadlnet.dk
Antaget: 13. marts 2019
Publiceret på Ugeskriftet.dk: 6. maj 2019
Interessekonflikter: Forfatternes ICMJE-formularer er tilgængelige sammen med artiklen på Ugeskriftet.dk
Summary
Anita Andersen, Axel Brandes, Morten Würtz,
Morten Lock Hansen & Erik Lerkevang Grove:
Anticoagulant therapy of patients undergoing cardioversion for atrial fibrillation
Ugeskr Læger 2019;181:V09180640
Cardioversion of atrial fibrillation entails a risk of thromboembolic events, especially ischaemic stroke. Oral anticoagulation therapy before and after cardioversion is therefore crucial. Assessing ischaemic stroke risk and time of arrhythmia onset is important when deciding on the optimal anticoagulation strategy. For decades, vitamin K antagonists (VKA) have been the primary anticoagulant drugs used in relation to cardioversion, but non-VKA oral anticoagulants may be preferred because of their rapid onset of action and predictable anticoagulant effect without the need for monitoring.
Referencer
LITTERATUR
National behandlingdvejledning, kapitel 16. www.nbv.cardio.dk/
kardiovertering (1. jul 2018).Diener HC, Aisenberg J, Ansell J et al. Choosing a particular oral anticoagulant and dose for stroke prevention in individual patients with non-valvular atrial fibrillation. Part 1. Eur Heart J 2017;38:852-9.
Lip GY, Nieuwlaat R, Pisters R et al. Refining clinical risk stratification for predicting stroke and thromboembolism in atrial fibrillation using a novel risk factor-based approach: the euro heart survey on atrial fibrillation. Chest 2010;137:263-72.
January CT, Wann LS, Alpert JS et al. 2014 AHA/ACC/HRS guideline for the management of patients with atrial fibrillation: executive summary: a report of the American College of Cardiology/American Heart Association Task Force on practice guidelines and the Heart Rhythm Society. Circulation 2014;130:2071-104.
Camm AJ, Kirchhof P, Lip GY et al. Guidelines for the management of atrial fibrillation: the Task Force for the Management of Atrial Fibrillation of the European Society of Cardiology (ESC). Eur Heart J 2010;31:2369-429.
Gallagher MM, Hennessy BJ, Edvardsson N et al. Embolic complications of direct current cardioversion of atrial arrhythmias: association with low intensity of anticoagulation at the time of cardioversion. J Am Coll Cardiol 2002;40:926-33.
Frederiksen AS, Albertsen AE, Christesen AMS et al. Cardioversion of atrial fibrillation in a real-world setting: non-vitamin K antagonist oral anticoagulants ensure a fast and safe strategy compared to warfarin. Europace 2018;20:1078-85.
Hansen ML, Jepsen RM, Olesen JB et al. Thromboembolic risk in 16 274 atrial fibrillation patients undergoing direct current cardioversion with and without oral anticoagulant therapy. Europace 2015;17;18-23.
Nielsen PB, Chao TF. The risks of risk scores for stroke assessment in atrial fibrillation. Thromb Haemost 2015;113:1170-3.
Olesen JB, Torp-Pedersen C. Stroke risk in atrial fibrillation: do we anticoagulate CHADS2 or CHA2DS2-VASc 1, or higher? Thromb Haemost 2015;113:1165-9.
Patel MR, Mahaffey KW, Garg J et al. Rivaroxaban versus warfarin in nonvalvular atrial fibrillation. New Engl J Med 2011;365:883-91.
Connolly SJ, Ezekowitz MD, Yusuf S et al. Dabigatran versus warfarin in patients with atrial fibrillation. New Engl J Med 2009;361:1139-51.
Granger CB, Alexander JH, McMurray JJ et al. Apixaban versus warfarin in patients with atrial fibrillation. New Engl J Med 2011;365:981-92.
Giugliano RP, Ruff CT, Braunwald E et al. Edoxaban versus warfarin in patients with atrial fibrillation. New Engl J Med 2013;369:2093-104.
Nagarakanti R, Ezekowitz MD, Oldgren J et al. Dabigatran versus warfarin in patients with atrial fibrillation: an analysis of patients undergoing cardioversion. Circulation 2011;123:131-6.
Flaker G, Lopes RD, Al-Khatib SM et al. ARISTOTLE Committees and Investigators. Efficacy and safety of apixaban in patients after cardioversion for atrial fibrillation: insights from the ARISTOTLE Trial (Apixaban for Reduction in Stroke and Other Thromboembolic Events in Atrial Fibrillation). J Am Coll Cardiol 2014;63:1082-7.
Piccini JP, Stevens SR, Lokhnygina Y et al, ROCKET AF Steering Committee & Investigators. Outcomes after cardioversion and atrial fibrillation ablation in patients treated with rivaroxaban and warfarin in the ROCKET AF trial. J Am Coll Cardiol 2013;61:1998-2006.
Providência R, Grove EL, Husted S et al. A meta-analysis of phase III randomized controlled trials with novel oral anticoagulants in atrial
fibrillation: comparisons between direct thrombin inhibitors vs. factor Xa inhibitors and different dosing regimens. Thromb Res 2014;134:1253-64.Cappato R, Ezekowitz MD, Klein AL et al. X-VeRT Investigators: Rivaroxaban vs. vitamin K antagonists for cardioversion in atrial fibrillation. Eur Heart J 2014;47:3346-55.
Ezekowitz MD, Pollack CV Jr, Halperin JL et al. Apixaban compared to heparin/vitamin K antagonist in patients with atrial fibrillation scheduled for cardioversion: the EMANATE trial. Eur Heart J 2018;39:2959-71.
Goette A, Merino JL, Ezekowitz MD et al. Edoxaban versus enoxaparin-wafarin in patients undergoing cardioversion of atrial fibrillation (ENSURE-AF): a randomized, open-lable, phase 3b trial. Lancet 2016;388:1995-2003.
Kirchhof P, Benussi S, Kotecha D et al. 2016 ESC Guidelines for the management of atrial fibrillation developed in collaboration with EACTS. Eur Heart J 2016;37:2893-962.
Steffel J, Verhamme P, Potpara TS et al. The 2018 European Heart Rhythm Association Practical Guide on the use of non-vitamin K antagonist oral anticoagulants in patients with atrial fibrillation: executive summary. Europace 2018;20:1231-42.
Beigel R, Wunderlich NC, Ho SY et al. The Left Atrial Appendage: Anatomy, Function, and Noninvasive Evaluation. JACC Cardiovasc Imaging 2014;7:1251-65.
Bovin A, Christensen TD, Grove EL. Antitrombotisk behandling af patienter med valvulær atrieflimren. Ugeskr Læger 2017;179:V02170156.