Endometriose i klinisk praksis


Ebbe Thinggaard1, 2, Torur Dalsgaard3, Mette Ekjær Madsen4, Marie Cecilie Havemann1, Signe Perlman4, Kristin Røssaak1, Abelone Sakse1, Dorthe Hartwell1
Endometriose er tidligere set som en gynækologisk sygdom diagnosticeret ved laparoskopi.
I dag anses endometriose som en kronisk systemisk sygdom, hvor diagnosen nu kan bekræftes ved billeddiagnostik, primært ultralyd. Behandles med hormoner.
Der er behov for tidlig opsporing, udredningen med billediagnostik og styrket tværfagligt samarbejde
Endometriose er en kompleks, kronisk, inflammatorisk og østrogenafhængig sygdom, der kan føre til vedvarende smerter, nedsat livskvalitet samt infertilitet. Prævalensen af endometriose blandt kvinder i den reproduktive alder anslås til omkring 10% [1, 2]. Et dansk registerstudie viste, at prævalensen af endometriose diagnosticeret på hospital var 1,63% i 2017, hvilket kunne indikere en vis underdiagnosticering [3]. Blandt patienter med svær dysmenoré eller underlivssmerter er der beskrevet en prævalens på 25% og højere blandt teenagere (49%) [4, 5]. Endometriose er en heterogen tilstand kendetegnet ved stor variation i læsionernes karakter og udbredelse såvel som i patienternes symptomatologi. Mange patienter har langvarige symptomer og udredes for andre sygdomme, før endometriose diagnosticeres. Da patienter med endometriose har varierende symptomer, gør det diagnostikken udfordrende, her især overlappet med primære menstruationssmerter. Den diagnostiske forsinkelse varierer mellem fem til tolv år [6]. Et dansk studie har vist, at medianen fra symptomdebut til diagnose fortsat er omkring fem år blandt patienter henvist til operation på specialiseret center og endnu længere ved tarm- eller blæreinvolvering [7]. En tidlig diagnose er afgørende for hurtigere behandling, forebyggelse af komplikationer, bedre fertilitetsudsigter, symptomlindring samt øget livskvalitet. De fleste patienter i Danmark behandles primært i almen praksis, gynækologisk speciallægepraksis eller på lokalsygehuse. Behandlingen af avanceret endometriose er centraliseret til højt-specialiserede afdelinger. Øget opmærksomhed har ført til, at flere søger primærsektoren med mistanke om endometriose. Denne artikel sigter mod at give klinikere en opdateret viden og vejledning i den primære udredning og håndtering af patienter mistænkt for endometriose.
Endometriose er en kronisk, østrogenafhængig sygdom kendetegnet ved tilstedeværelsen af endometrielignende epitel og/eller stroma uden for endometriet og myometriet, som oftest er ledsaget af en inflammatorisk proces [8, 9]. Endometriose klassificeres i fire subgrupper: overfladisk endometriose, dyb endometriose, ovariel endometriose (endometriomer) og endometriose uden for bækkenet. Iatrogent kan endometriose udvikle sig i bugvæggen efter kirurgiske indgreb. Alle former for endometriose kan forekomme enten isoleret eller i kombination. Samtidig forekomst af adenomyose ses hos over 20% [10]. Adenomyose defineres som endometrielignende epitel og stroma i myometriet uden for endometriet [11].
Der er udviklet flere metoder til klassificering og stadieinddeling af endometriose. De tre mest anvendte systemer er revised American Society for Reproductive Medicine (rASRM), #Enzian klassifikationen og endometriosis fertility index (EFI)-score. Klassifikationssystemerne har dog begrænset korrelation med patientens symptomer [12].
Den mest accepterede patogenetiske teori er implantationsteorien, hvor retrograd menstruation bringer endometrieceller til bughulen, hvor de implanteres. Da retrograd menstruation forekommer hos de fleste kvinder, kræves imidlertid yderligere faktorer såsom genetisk disposition, immundysfunktion og abnorm cellulær adhæsion, for at læsionerne kan etableres og persistere [13]. Andre teorier omfatter metaplasi fra cølomepitel eller stamceller samt metastatisk spredning via lymfe- eller blodbaner.
Tvillingestudier peger på en arvelig komponent på ca. 50% [14], og førstegradsslægtninge har øget risiko [15]. Genomstudier har identificeret flere genetiske varianter forbundet med endometriose, men der er endnu ikke påvist kausale gener [16].
I de senere år har forskningen i stigende grad fokuseret på samspillet mellem endokrine, immunologiske, inflammatoriske og neuroangiogenetiske processer. Østrogen spiller en central rolle ved at understøtte proliferation og inflammatorisk aktivitet i ektopisk endometrievæv. Molekylære studier har vist overekspression af aromatase og nedregulering af progesteronreceptorer, hvilket fører til østrogenoverskud og progesteronresistens. Nedsat fertilitet ved endometriose skyldes samspillet mellem inflammation, immundysregulering, oxidativt stress og anatomiske forandringer. Dette kan resultere i nedsat antimüllersk hormon (AMH), suboptimal transport gennem æggelederne og nedsat endometrial receptivitet [17]. Der kan ses metaboliske forandringer i lever- og fedtvæv, og endometriose betragtes derfor i dag som en kronisk, systemisk sygdom [13]. Sygdommen er også forbundet med øget risiko for autoimmune sygdomme [18], kardiovaskulær sygdom [19] og visse ovariecancertyper [20] samt psykiske lidelser som depression og angst [21].
Viden om risikofaktorer, en god anamnese og en grundig objektiv undersøgelse er afgørende for at kunne stille diagnosen endometriose, se Tabel 1.
Symptomer
Det hyppigste symptom på endometriose er underlivssmerter, som ofte starter som kraftige menstruationssmerter (dysmenoré) og hos nogle udvikler sig til vedvarende smerter. Herudover kan der være smerter ved samleje (dyspareuni), smerter ved afføring (dyskezi) samt smerter ved vandladning (dysuri). Graden kan variere fra helt milde gener til invaliderende smerter. Der er ingen fuldstændig sammenhæng mellem smerteoplevelsen og den objektive sværhedsgrad af sygdommen. Myoser i bækkenet kan bidrage til smerteoplevelsen.
Ved endometriose anses smerten for multifaktoriel og kan være nociceptiv (lokal inflammation), neuropatisk (nerveinfiltration og perifer sensibilisering) eller nociplastisk (central sensibilisering og hypersensitivitet) [22]. Mange patienter oplever træthed, periodisk »sygdomsfornemmelse« og psykisk påvirkning. Omkring 50% beskriver symptomer, som kan forveksles med irritabel tyktarm, herunder ændret afføringsmønster, oppustethed og diffuse mavesmerter [23]. Endometrioseinfiltrater i rektosigmoideum kan, ud over at forårsage dyskezi, føre til hyppig afføringstrang og en følelse af utilstrækkelig tømning. Infiltrater omkring ureter kan forårsage hydronefrose og dermed påvirkning af nyrefunktionen. Patienter med endometriose i lungerne kan opleve smerter under højre kurvatur, og tilstanden kan kompliceres af pneumothorax. Cykliske smerter og hævelse i området over et operationsar kan indikere endometriose i bugvæggen. Infertilitet forekommer hos ca. 30%. Endometriose er til stede hos op til 50% af patienter, der søger behandling for fertilitetsproblemer [24].
Objektiv undersøgelse
Den gynækologiske undersøgelse hos patienter med endometriose kræver ekstra opmærksomhed. Vagina inspiceres med fokus på fornix posterior, hvor læsioner kan fremstå som puklede, faste områder evt. med blåbrun misfarvning. Ved eksploration vurderes fornix posterior, sakrouterine ligamenter (ømhed, stramning), udfyldninger til siderne samt uterus’ størrelse, lejring og mobilitet. Afslutningsvis undersøges bækkenbundsmusklerne og psoas major for spændinger og ømhed.
Biokemi og diagnostiske test
Der er endnu ingen sikre biomarkører for endometriose. Nogle markører kan dog påvirkes af sygdommen. Cancerantigen-125 (CA-125) kan ses let forhøjet og kan variere med cyklus, og AMH kan være nedsat grundet påvirkning af ovariefunktionen. Der er flere, der har forsøgt at udvikle en noninvasiv test for endometriose. Der er bl.a. en kommerciel tilgængelig test, der analyserer et panel af mikroRNA i spyt [25]. Testens anvendelighed i den generelle befolkning er dog forsat uafklaret.
Billeddiagnostik
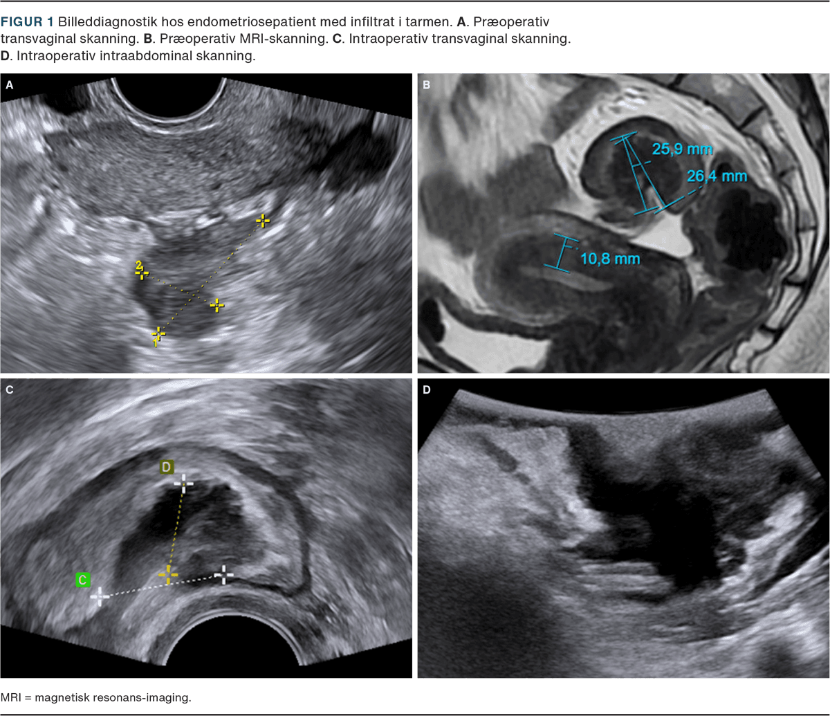
I dag anser man, at sikre tegn på endometriose påvist ved enten transvaginal UL-skanning (TVUS) eller MR-skanning er tilstrækkeligt til at stille diagnosen, se Figur 1. TVUS bør udføres systematisk, hvor man udover skanning af ovarier, uterus, blære og tarm også bemærker mobilitet og ser efter endometrioseinfiltrater i fossa Douglasi, blære og tarm i henhold til international deep endometriosis analysis (IDEA) group protokollen [26]. MR-skanning anvendes primært på højt specialiserede centre. Manglende billeddiagnostisk forekomst af endometriose udelukker dog ikke diagnosen.
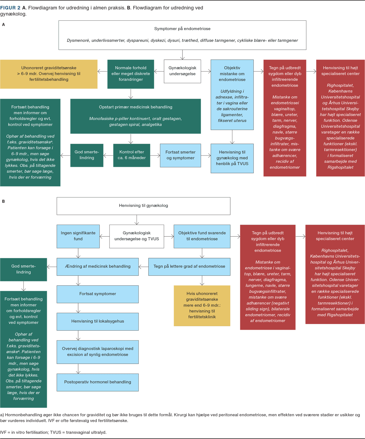
Udredning
Hvis den indledende objektive undersøgelse ikke afslører tegn på endometriose, kan en »arbejdsdiagnose« stilles baseret på relevante symptomer. Hvis patientens primære problem er smerter, og der ikke er aktuelt graviditetsønske, kan man forsøge med medicinsk behandling. Det er vigtigt at drøfte »arbejdsdiagnosen« med patienten, informere om evt. endometriose og fastlægge en opfølgningsplan. »Arbejdsdiagnose« er en tentativ diagnose baseret på en foreløbig klinisk vurdering af, at patientens symptomer kan skyldes endometriose. Arbejdsdiagnosen stilles på baggrund af anamnese, symptomprofil og eventuel respons på medicinsk behandling men uden, at diagnosen er bekræftet af objektive fund. Hvis der er objektive tegn på endometriose, bør patienten henvises til en praktiserende gynækolog eller et lokalt sygehus. Ved tegn på svær endometriose, herunder patienter med mistanke om dyb endometriose i vagina, tarm eller urinveje bør patienten henvises til et højt specialiseret center, se Figur 2.
Analgetika
Kombination af et NSAID-præparat og paracetamol anbefales som primær smertebehandling. Patienten bør opstarte behandlingen tidligt, når symptomerne opstår for at dæmpe den inflammatoriske proces. Opioidlignende præparater frarådes.
Hormonbehandling
Hormonbehandling for endometriose er primært monofasiske p-piller, orale gestagener eller gestagen spiral. Alle disse behandlinger har en positiv effekt på både menstruationsrelaterede smerter og smerter uden for menstruationen [27]. Valget af behandling afhænger af patientens dispositioner, bivirkninger, alder, tidligere erfaringer, komorbiditet samt personlige præferencer. Hos yngre kvinder er p-piller ofte førstevalg, da de sikrer god blødningskontrol og sikker prævention. Patienter, der starter p-piller på mistanke om endometriose, kan tage tabletterne kontinuerligt, og ved gennembrudsblødning anbefales en pause på 3-4 dage. Når patienten når 38-40-årsalderen, bør overgangen til gestagenpræparater overvejes på grund af den øgede risiko for tromboemboliske komplikationer.
Injektioner med GnRH-agonist eller oral GnRH-antagonist kombineret med østrogen og gestagen er specialistbehandling.
Kirurgisk behandling
Ved behov for kirurgisk behandling kan diagnostisk laparoskopi eller operation for lettere grad af endometriose foregå på lokalsygehus. Ved operationen tilstræbes excision af al synlig endometriose. Hvis der under operationen uventet påvises mere udbredte forandringer (Figur 3), anbefales det, at billeddokumentere fundene, undlade yderligere kirurgi og henvise patienten til et specialiseret center. Særlig opmærksomhed bør udvises hos patienter med endometriomer, da isoleret ovariesygdom er sjælden. Mere end 80% har samtidige peritoneale læsioner, og op til halvdelen har dyb sygdom med adhærencer og obliteration af fossa Douglasi [28, 29]. Ved bilaterale endometriomer er tarminddragelse hyppig.
Fysioterapi
Mange endometriosepatienter har bækkenbundssmerter, hvorfor udstrækning samt fysisk aktivitet kan lindre. Øvelser kan ofte læres ved kort instruktion og skriftligt materiale, men nogle har behov for henvisning til specialuddannede fysioterapeuter.
Smertehåndtering
Mange endometriosepatienter påvirkes psykisk af diagnosen, og sygdommen er associeret med øget forekomst af depression og angst. Støtte til copingstrategier kan forbedre prognosen, og psykologhjælp har vist sig gavnlig for nogle patienter [30].
Diagnosticering af endometriose er kompleks og bygger på anamnese, kliniske vurderinger, billeddiagnostik samt kirurgi. Da sygdommen betragtes som systemisk, er et helhedsorienteret diagnostisk perspektiv nødvendig, og vidensformidling til både sundhedsprofessionelle og offentligheden er afgørende.
Der er fortsat et stort behov for øget viden om endometriose for bedre at forstå sygdommens udvikling og kliniske heterogenitet samt at forbedre diagnostik og optimere behandlingsmulighederne. Nationale og internationale forskningsprojekter og indsatser, herunder anvendelsen af kunstig intelligens, rummer et betydeligt potentiale til at styrke diagnostikken og uddybe den videnskabelige forståelse. På sigt kan dette bidrage til en mere patientcentreret tilgang, hvor tidlig diagnose og bedre behandlingsmuligheder kan fremme prognosen og livskvalitet.
Korrespondance Ebbe Thinggaard. E-mail: ebbe.thinggaard@gmail.com
Antaget 10. december 2025
Publiceret på ugeskriftet.dk 9. marts 2026
Interessekonflikter ingen. Alle forfattere har indsendt ICMJE Form for Disclosure of Potential Conflicts of Interest. Disse er tilgængelige sammen med artiklen på ugeskriftet.dk
Referencer findes i artiklen publiceret på ugeskriftet.dk
Artikelreference Ugeskr Læger 2026;188:V09250744
doi 10.61409/V09250744
Open Access under Creative Commons License CC BY-NC-ND 4.0
Endometriosis is a chronic, estrogen-dependent inflammatory disorder affecting ~10% of reproductive-age women. It is underdiagnosed, with delays of 5-12 years. Symptoms include dysmenorrhea, chronic pelvic pain, dyspareunia, dyschezia, dysuria, fatigue, and infertility with endometriosis present in up to 50% of infertile patients. Diagnosis relies on clinical assessment, imaging (TVUS/MRI), and occasionally laparoscopy. Pathogenesis involves retrograde menstruation, genetic and immunologic factors. Management includes analgesics, hormonal therapy, surgery, physiotherapy, and psychosocial support, as argued in this review.