Kardiovertering af atrieflimren


Jan Jóanesarson1, Sam Riahi2 & Søren Hjortshøj2
Atrieflimren (AF) er den hyppigste hjerterytmeforstyrrelse af klinisk betydning. Prævalensen af AF stiger eksponentielt med alderen, fra < 0,5% hos 40-50-årige til 5-15% hos 80-årige, og det forventes, at antallet vil mindst fordobles i løbet af de næste 50 år i takt med den befolkningens stigende alder [1].
Genetablering af sinusrytme (SR) eller forsøg herpå hos patienter med AF forekommer ofte på de kardiologiske og medicinske afdelinger landet over. Behandlingen kan dog forekomme diskutabel, idet der foreligger store randomiserede studier, der viser, at frekvensregulerende behandling af AF kan være mindst lige så effektiv som rytmeregulerende behandling, hvad angår både mortalitet, morbiditet og livskvalitet [2-4].
Resultaterne af et andet og nyere studie taler dog for rytmekontrol, især hos yngre [5]. I denne artikel sættes der fokus på kardiovertering af AF.
Overordnet set findes der to behandlingsstrategier til patienter med AF: Rytmekontrol, der har til formål at genoprette og vedligeholde den normale SR, og frekvenskontrol, der skal sikre en acceptabel hjertefrekvens og minimere patientens symptomer.
Inden behandlingsstrategien fastlægges, bør hver patient vurderes individuelt ud fra anamnese, paraklinik (herunder ekkokardiografi) og vedkommendes ønsker. Forhold, der taler for rytmekontrollerende behandling:
– Kompromitteret hæmodynamik som følge af hurtig AF, f.eks. ved angina, shock og lungeødem.
– Symptomatisk nyopdaget AF. Her vil de fleste
patienter blive tilbudt kardioverteringsforsøg, idet succesraten anses for at være relativt stor.
– Sjældne anfald af symptomatisk AF. Her kan
behandlingsstrategien være periodisk kardiovertering.
– Persisterende/langvarig persisterende AF
(Tabel 1), der medfører svære og funktions-
hæmmende symptomer, f.eks. ved AF og mistanke om takykardiinduceret kardiomyopati.
Forhold, der taler for frekvenskontrollerende behandling:
– Kendt paroksystisk AF, der medfører beskedne symptomer. Anfaldene konverterer ofte spontant efter kort varighed og recidiverer næsten altid.
– Persisterende AF. Især hos patienter med et
betydeligt dilateret venstre atrium (> 50 mm)
og formodet langvarig arytmivarighed.
– Patienter, der er i risiko for blødning. Efter kardiovertering anbefales antikoagulerende (AK) behandling.
– Ubehandlede disponerende årsager til AF, f.eks. tyrotoksikose, anæmi, mitralstenose eller aktiv infektion. Efter korrektion af sådanne faktorer bør rytmekontrol dog overvejes.
Såfremt der findes indikation for rytmekontrollerende behandling, kan man vælge enten farmakologisk eller elektrisk direct current (DC)-kardiovertering. Studier tyder på, at der er en højere succesrate af DC-kardiovertering end af farmakologisk kardiovertering [7-9]. For begge strategier gælder, at sandsynligheden for vellykket kardiovertering er større, jo kortere tid arytmien har varet. Årsagen er formentlig en kombineret elektrisk og strukturel remodellering af atrierne, der bidrager til vedligeholdelse af arytmien [10, 11].
Der er fordele og ulemper ved begge behandlingsmetoder, og der foreligger ikke entydige retningslinjer for, hvilken teknik der skal anvendes i hvilke situationer; valget vil afhænge af den kliniske præsentation og individuelle præferencer.
Ved DC-kardiovertering indtræder behandlingseffekten øjeblikkeligt, og den anbefales som førstevalg til hæmodynamisk ustabile patienter. DC-kar-
diovertering kan også anbefales til patienter med
nyopdaget AF uden strukturel hjertesygdom samt til patienter, der har sjældne anfald, hvor medicinsk
behandling ikke er tiltænkt. Her vil der med høj sandsynlighed kunne genetableres SR, og risikoen for anæstesirelaterede komplikationer er lav [1]. Farmakologisk kardiovertering med flecainid/propafenon er også en effektiv og sikker behandling af patienter uden strukturel og iskæmisk hjertesygdom med nyopstået AF, og præparaterne kan anvendes som førstevalg [12].
Ved farmakologisk kardiovertering undgås faste og generel anæstesi, og behandlingen er således fordelagtig hos ikkefastende patienter og patienter med høj risiko for anæstesirelaterede komplikationer. Hos patienter med persisterende og mere behandlingsresistent AF vil risikoen for recidiv efter kardiovertering være større. I disse tilfælde kan det også være fordelagtigt at gøre forsøg på farmakologisk kardiovertering. Såfremt SR ikke opnås, vil man efterfølgende kunne foretage elektrisk kardiovertering, og denne kombination vil yderligere øge sandsynligheden for vellykket kardiovertering [13]. Endelig er der altid en risiko for proarytmier ved anvendelse af antiarytmika, om end risikoen er lav ved korrekt anvendelse [14].
Traditionelt inddeles antiarytmika i fire klasser, alt efter hvilken overordnet virkning de har på hjertets aktionspotentiale (Vaughan-Williams klassifikation). I Tabel 2 er angivet de mest almindelige antiarytmika, der anvendes i Danmark. Lidocain, betareceptorantagonister, calciumkanalblokkere, digoxin og adenosin har ingen sikker kardioverterende effekt over for AF. Dronedaron er ikke undersøgt til kardiovertering af nyligt opstået AF, og sotalol anbefales heller ikke hertil, idet effekten er lav og sent indtrædende [1, 15]. Tilbage står følgende præparater:
Flecainid er et af de mest effektive præparater til kardiovertering af akut AF (67-92% efter seks timer) [16]. Den hyppigst anvendte dosering er 2 mg/kg legemsvægt (maks. 150 mg), som injiceres langsomt intravenøst. Til nogle patienter anbefales flecainid 200-400 mg i tabletform som engangsordination ved recidiv af AF (pill-in-the-pocket-strategi). Virkningen indtræder relativt hurtigt efter hhv. 52 og 110 min efter infusion og peroral behandling. Flecainid bør ikke anvendes til patienter med strukturel/iskæmisk hjertesygdom [17].
Både pill-in-the-pocket-strategi og vedligeholdelsesbehandling med flecainid i recidivforebyggende øjemed bør indledes under indlæggelse med overvågning med elektrokardiogram mhp. vurdering af risikoen for proarytmi og udvikling af grenblok. Ved vedligeholdelsesbehandling er dosis oftest 100-200 mg to gange dagligt, men behandlingen bør her suppleres med betablokker eller digoxin for at reducere risikoen for 1:1-overledning i tilfælde af atrieflagren.
Propafenon har lignende effekter som flecainid, og man bør tage de samme forholdsregler.
Vernakalant er et relativt nyt præparat på markedet, og den kliniske erfaring er endnu begrænset. Præparatet har i modsætning til de øvrige antiarytmika en selektiv virkning på atrierne og kan anvendes til kardiovertering ved nyopstået AF [18].
Succesraten for genetablering af SR er 50-70% [19, 20]. Virkningen indtræder efter ca. 10 min. Vernakalant har vist sig at være sikkert at anvende med få bivirkninger også til patienter med moderat strukturel hjertesygdom, herunder iskæmisk hjertesygdom [21]. Medicinen bør ikke anvendes til patienter med hjerteinsufficiens (uddrivningsfraktion < 35%). Vernakalant indgives intravenøst som infusion med en initialbolus (3 mg/kg) over 10 min. Hvis SR ikke indtræffer senest 15 min efter afsluttet initialinfusion, kan en yderligere infusion på 2 mg/kg gives.
Amiodaron er ikke særlig effektivt til akut kardiovertering af AF, og virkningen indtræder først flere timer efter indgivelsen og meget senere end for de ovenfor nævnte præparater. Amiodaron bliver især anvendt til patienter med strukturel/iskæmisk hjertesygdom, og præparatet har også en betydende og ofte gavnlig frekvenssænkende effekt [22]. Til kardiovertering af AF gives amiodaron som intravenøs bolus a 150 mg eller 300 mg, og såfremt der er behov for peroral vedligeholdelsesbehandling, initieres der med tablet amiodaron 400-600 mg to gange dagligt. Denne dosis bliver efterfølgende nedtrappet over uger til lavest mulige effektive dosis, oftest 100-200 mg dagligt. Ved intravenøs administration bør amiodaron gives i en stor vene for at mindske risikoen for flebitis.
Omslag til SR opnås hos 80-90% ved DC-kardiovertering. Tidligere anvendtes monofasiske defibrillatorer, mens der i dag langt overvejende anvendes bifasiske defibrillatorer, der har vist sig at være mere effektive med en lavere strømstyrke [23].
Forud for proceduren skal patienten faste i mindst seks timer, og der skal foreligge normale koncentrationer af P-kalium, P-natrium og evt. P-digoxin.
Elektroderne anbefales placeret anteroposteriort (AP) på hhv. forsiden og bagsiden af thorax. Denne placering har i nogle studier, men ikke i andre vist
sig at være mere effektiv end anterolateral (AL)
placering [24, 25]. Såfremt der ikke opnås omslag ved AP-placering, kan AL-placering forsøges. DC-kardiovertering foregår i generel anæstesi. Strømstø-det skal altid R-taks-synkroniseres med patientens egen rytme, således at man undgår stød i T-takken, hvilket kan føre til ventrikulære arytmier. Der gives som regel højst tre stød hhv. 100 J, 150 J og 200 J
(bifasisk). Hvis der anvendes monofasisk apparatur, gives der 200 J, 360 J og 360 J.
Risikoen for alvorlige komplikationer i form af tromboembolisme eller ventrikulær takykardi/ventrikelflimren er i størrelsesordenen 1% [1, 26]. Lette hudforbrændinger og kortvarig hypotension og bradykardi forekommer dog hyppigt. Hos patienter med pacemaker anbefales AP-placering af elektroderne i en afstand af mindst 8 cm fra pacemakerbatteriet. Pacemakeren bør kontrolleres efterfølgende, idet der er en lille risiko for tærskelstigning og pacemakersvigt [8].
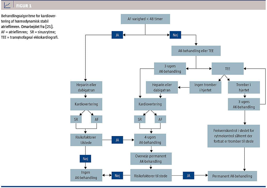
Kardiovertering af AF er associeret med øget risiko for tromboembolisme og apoplexia cerebri, hvorfor grundig stillingtagen til AK-behandling før kardiovertering er vigtig. Warfarin har i mange år været det foretrukne medikament, alternativt phenprocoumon. I den seneste tid er der kommet nye præparater på markedet såsom dabigatran og rivaroxaban, og der er flere på vej. Rivaroxaban er dog ikke godkendt til anvendelse forud for kardiovertering af AF. Antikoagulation har som den eneste behandling vist sig at kunne reducere AF-relateret mortalitet [27]. Det vides ikke, hvor hurtigt der dannes tromber i atrierne, men der er konsensus om en arbitrær 48-timers-grænse, som afgør behandlingsvalget (Figur 1). ###
###
Der kan kardioverteres uden forudgående AK-behandling, såfremt patienten ikke har strukturel hjertesygdom [28]. Lavmolekylært heparin (LMWH) eller dabigatran gives før kardioverteringsforsøget. Hos patienter med relevante risikofaktorer for tromboembolisme, påbegyndes AK-behandling efter kardioverteringen og fortsættes livslangt. Hos patienter, der ikke har risikofaktorer, undlades AK-behandling efter kardiovertering. Til vurdering af risikofaktorer anbefales CHA2DS2 –VASc-skoreskema.
Der anbefales forudgående AK-behandling i mindst tre uger før kardiovertering med dabigatran eller warfarin i terapeutisk niveau (international normalized ratio: 2,0-3,0). Ønskes akut kardiovertering, kan der udføres transøsofageal ekkokardiografi til udelukkelse af tromber i hjertet, for herefter, under dække af LMWH/dabigatran, at kardiovertere umiddelbart [29]. AK-behandlingen fortsættes i mindst fire uger efter kardioverteringen, idet der kan forekomme atrial dysfunktion (stunning) i en periode trods elektrokardiografisk SR. Har patienten risikofaktorer for tromboembolisme, fortsættes AK-behandlingen livslangt.
Patienter med klapfejl eller klapprotese anbefales regelret AK-behandling med K-vitaminantagonist både før og efter kardiovertering, uanset AF-varighed.
AF er hyppigt forekommende, og prævalensen forventes at stige i fremtiden. Kardiovertering er et behandlingstilbud til patienter med AF, hvor rytmekontrol tilstræbes. Valget mellem elektrisk eller farmakologisk kardiovertering er individuelt og baseres på fordele og ulemper ved metoderne, der begge er effektive og sikre ved korrekt anvendelse. Kardiovertering af AF er associeret med forøget risiko for tromboemboliske komplikationer, hvorfor stillingtagen til AK-behandling både før og efter behandlingen har stor betydning.
KORRESPONDANCE: Jan Jóanesarson, Marie Belows Vej 12, 8200 Aarhus N.
E-mail: janjo@dadlnet.dk
ANTAGET: 5. december 2012
FØRST PÅ NETTET: 6. maj 2013
INTERESSEKONFLIKTER:
European Heart Rhythm Association, European Association for Cardio-Thoracic Surgery, Camm AJ et al. Guidelines for the management of atrial fibrillation: the Task Force for the Management of Atrial Fibrillation of the European Society of Cardiology (ESC). Europace 2010;12:1360-420.
Hohnloser SH, Kuck KH, Lilienthal J. Rhythm or rate control in atrial fibrilla-
tion – Pharmacological Intervention in Atrial Fibrillation (PIAF): a randomised trial. Lancet 2000;356:1789-94.
Jenkins LS, Brodsky M, Schron E et al. Quality of life in atrial fibrillation:
the Atrial Fibrillation Follow-up Investigation of Rhythm Management (AFFIRM) study. Am Heart J 2005;149:112-20.
van Gelder IC, Hagens VE, Bosker HA et al. A comparison of rate control and rhythm control in patients with recurrent persistent atrial fibrillation. N Engl J Med 2002;347:1834-40.
Ogawa S, Yamashita T, Yamazaki T et al. Optimal treatment strategy for patients with paroxysmal atrial fibrillation: J-RHYTHM Study. Circ J 2009;73:
242-8.
Calkins H, Kuck KH, Cappato R et al. 2012 HRS/EHRA/ECAS expert consensus statement on catheter and surgical ablation of atrial fibrillation: recommendations for patient selection, procedural techniques, patient management and follow-up, definitions, endpoints, and research trial design: a report of the Heart Rhythm Society (HRS) Task Force on Catheter and Surgical Ablation of Atrial Fibrillation. Heart Rhythm 2012;9:632,696.e21.
Cristoni L, Tampieri A, Mucci F et al. Cardioversion of acute atrial fibrillation in
the short observation unit: comparison of a protocol focused on electrical cardioversion with simple antiarrhythmic treatment. Emerg Med J 2011;28:932-7.
Pisters R, Nieuwlaat R, Prins MH et al. Clinical correlates of immediate success and outcome at 1-year follow-up of real-world cardioversion of atrial fibrillation: the Euro Heart Survey. Europace 2012;14:666-74.
Naccarelli GV, Dell‘Orfano JT, Wolbrette DL et al. Cost-effective management of acute atrial fibrillation: role of rate control, spontaneous conversion, medical and direct current cardioversion, transesophageal echocardiography, and antiembolic therapy. Am J Cardiol 2000;85:36D-45D.
Allessie MA, Konings K, Kirchhof CJ et al. Electrophysiologic mechanisms of perpetuation of atrial fibrillation. Am J Cardiol 1996;77:10A-23A.
Fareh S, Villemaire C, Nattel S. Importance of refractoriness heterogeneity in the enhanced vulnerability to atrial fibrillation induction caused by tachycardia-induced atrial electrical remodeling. Circulation 1998;98:2202-9.
Aliot E, Capucci A, Crijns HJ et al. Twenty-five years in the making: flecainide is safe and effective for the management of atrial fibrillation. Europace 2011;13:161-73.
Opolski G, Stanislawska J, Gorecki A et al. Amiodarone in restoration and
maintenance of sinus rhythm in patients with chronic atrial fibrillation after
unsuccessful direct-current cardioversion. Clin Cardiol 1997;20:337-40.
Andersen SS, Hansen ML, Gislason GH et al. Antiarrhythmic therapy and risk of death in patients with atrial fibrillation: a nationwide study. Europace 2009;11:886-91.
Joseph AP, Ward MR. A prospective, randomized controlled trial comparing the efficacy and safety of sotalol, amiodarone, and digoxin for the reversion of new-onset atrial fibrillation. Ann Emerg Med 2000;36:1-9.
Alboni P, Botto GL, Baldi N et al. Outpatient treatment of recent-onset atrial
fibrillation with the »pill-in-the-pocket« approach. N Engl J Med 2004;351: 2384-91.
Echt DS, Liebson PR, Mitchell LB et al. Mortality and morbidity in patients
receiving encainide, flecainide, or placebo. The Cardiac Arrhythmia Suppression Trial. N Engl J Med 1991;324:781-8.
Naccarelli GV, Wolbrette DL, Samii S et al. Vernakalant: pharmacology electrophysiology, safety and efficacy. Drugs Today (Barc) 2008;44:325-9.
Roy D, Pratt CM, Torp-Pedersen C et al. Vernakalant hydrochloride for rapid
conversion of atrial fibrillation: a phase 3, randomized, placebo-controlled trial. Circulation 2008;117:1518-25.
Camm AJ, Capucci A, Hohnloser SH et al. A randomized active-controlled study comparing the efficacy and safety of vernakalant to amiodarone in recent-onset atrial fibrillation. J Am Coll Cardiol 2011;57:313-21.
Task Force Members, Camm AJ, Lip GY et al. 2012 focused update of the ESC Guidelines for the management of atrial fibrillation: an update of the 2010 ESC Guidelines for the management of atrial fibrillation. Eur Heart J 2012;33:2719-47.
Chevalier P, Durand-Dubief A, Burri H et al. Amiodarone versus placebo and class Ic drugs for cardioversion of recent-onset atrial fibrillation: a meta-analysis. J Am Coll Cardiol 2003;41:255-62.
Gurevitz OT, Ammash NM, Malouf JF et al. Comparative efficacy of monophasic and biphasic waveforms for transthoracic cardioversion of atrial fibrillation and atrial flutter. Am Heart J 2005;149:316-21.
Botto GL, Politi A, Bonini W et al. External cardioversion of atrial fibrillation: role of paddle position on technical efficacy and energy requirements. Heart 1999;82:726-30.
Walsh SJ, McCarty D, McClelland AJ et al. Impedance compensated biphasic waveforms for transthoracic cardioversion of atrial fibrillation: a multi-centre comparison of antero-apical and antero-posterior pad positions. Eur Heart J 2005;26:1298-302.
Mead GE, Elder AT, Flapan AD et al. Electrical cardioversion for atrial fibrillation and flutter. Cochrane Database Syst Rev 2005;3:CD002903.
Hylek EM, Go AS, Chang Y et al. Effect of intensity of oral anticoagulation on stroke severity and mortality in atrial fibrillation. N Engl J Med 2003;349:1019-26.
Weigner MJ, Caulfield TA, Danias PG et al. Risk for clinical thromboembolism associated with conversion to sinus rhythm in patients with atrial fibrillation lasting less than 48 hours. Ann Intern Med 1997;126:615-20.
Klein AL, Grimm RA, Jasper SE et al. Efficacy of transesophageal echocardiography-guided cardioversion of patients with atrial fibrillation at 6 months: a randomized controlled trial. Am Heart J 2006;151:380-9.