Skip to main content

Kliniske indikatorer og kvalitetsdatabaser - en oversigt

Johan Kjærgaard, Leif Panduro Jensen, Anne Frølich & cand.oecon. Lasse Nørgaard

2. nov. 2005
12 min.

Artiklen redegør for arbejdet i Danmark med kliniske indikatorer og kvalitetsdatabaser til at opnå retvisende og troværdig information om klinisk kvalitet til brug for klinikere, ledere og offentlighed. Artiklen peger på, at der haves: 1) den nødvendige indenlandske erfaring vedrørende identifikation og udvikling af kliniske indikatorer og opbygning af kliniske databaser og 2) de nødvendige interessenter (videnskabelige selskaber, ejere af sygehuse, primærsektor og myndigheder) er motiverede og involverede i en sam- arbejdende organisation. Og at der mangler: 1) erfaring med implementering og praktisk anvendelse af kliniske indikatorer, 2) overblik over de nødvendige investeringer til at sikre dækning af alle relevante sygdomsområder, patientforløbsbasering over fag- og sektorgrænser samt landsdækning for eksisterende databaser og 3) fuldt integrerbare it-informationssystemer.

Udvikling og etablering af systemer til at overvåge den kliniske kvalitet blev fremhævet som et væsentligt element i kvalitetsudvikling allerede i 1993 i den første nationale strategi for kvalitetsudvikling i sundhedsvæsenet (1). I den nye strategi og den sundhedspolitiske redegørelse fra 2002 (2, 3) stilles der fornyede krav om dokumentation af sundhedsvæsenets indsats. Der efterspørges valid og præcis information til brug for borgernes informerede valg af behandlingssted og som ledelsesinformation til klinisk kvalitetsstyring og til ressourceallokering.

På den baggrund gives her en oversigt over interessenternes indsats for at dokumentere kvaliteten af de sundhedsfaglige ydelser, og perspektivet for de videre bestræbelser ridses op. Oversigten baseres på søgning i MEDLINE (med søgeordene: performance measures, performance improvement, indicator og implementation ) og i Cochrane Library-databasen, suppleret med forfatternes kendskab til danske udredninger og rapporter.

Afgrænsning af klinisk indikator

En indikator er per definition en målbar variabel, som anvendes til at belyse, i hvilken grad kvalitetsmålet er opfyldt (4). Indikatorer, der belyser konkrete kliniske problemstillinger, benævnes kliniske eller diagnose- og sygdomsspecifikke indikatorer. Udvikling og anvendelse af indikatorer indebærer en række velbeskrevne og gennemprøvede trin (5-7).

Kvalitetsmålet, der er nævnt i definitionen, kan have forskellig karakter. Det kan være fastlagt a priori, være »vedvarende at blive bedre« (continuous quality improvement ) eller at »blive bedre end de bedste«.

A priori-kvalitetsmålet angives ofte som det realistiske niveau - en standard: Det mål for kvalitet, man i den konkrete situation inden for en afgrænset tidsperiode og ressourceramme arbejder efter at nå eller fastholde. Standard angiver en numerisk værdi på indikatorskalaen, der adskiller den tilfredsstillende kvalitet fra den ikketilfredsstillende. I denne forståelse også omtalt som forventet værdi, ønsket værdi, tilstræbt værdi og acceptabel værdi. Bemærk at standard også anvendes som betegnelse for verbale beskrivelser af et realistisk kvalitetsniveau, fx i form af regler, instrukser, vejledninger, retningslinjer eller akkrediteringsstandarder.

Indikatorer findes som proportionsudtryk (andel der dør, får komplikationer, får korrekt behandling etc.), rateudtryk (antal af begivenheder i relation til risikotid) og som kontinuerlige variable (fx blodtryk, HgA1c, score etc.) (8-10). I Tabel 1 gives der eksempler på indikatorer og standarder.

Afgrænsning af klinisk kvalitetsdatabase

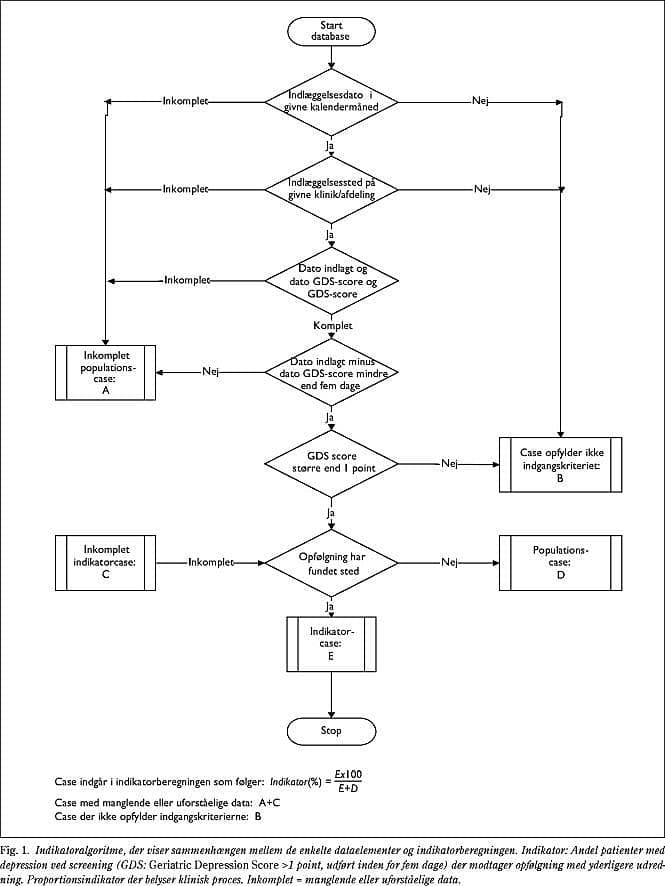
Per definition er en klinisk kvalitetsdatabase et register, der indeholder kvantificerbare indikatorer, der med udgangspunkt i det enkelte patientforløb kan belyse den samlede kvalitet eller dele af den samlede kvalitet af sundhedsvæsenets indsats for en afgrænset gruppe af patienter (11). Det bemærkes, at data til beregning af kliniske indikatorer er data, der i forvejen bruges til god klinisk behandling af den enkelte patient, og dermed findes i patientens journal (12, 13). Hvert dataelement skal være entydigt defineret både klinisk og datalogisk (Tabel 2 ) og med angivelse af en entydig sammenhæng mellem data og indikator, inklusive håndteringen af manglende og uforståelige data (Fig. 1 ). Kliniske indikatorrapporter kan bl.a. indeholde (8, 12): kontroldiagram (Fig. 2 ) med angivelse af signifikante afvigelser fra en standard, sammenligningsdiagram (Fig. 2) med angivelse af signifikante afvigelser fra tilsvarende afdelinger (en mod alle) og rangstillinger med sikkerhedsgrænser (alle mod alle).

National oversigt

Med ovennævnte udgangspunkt gøres rede for interessenternes indsats for at dokumentere kvaliteten af sundhedsfaglige ydelser med kliniske indikatorer og kvalitetsdatabaser.

Faglige miljøer og videnskabelige selskaber

I den nationale strategi for kvalitetsudvikling fra 1993 (1) er udgangspunktet at fremme en decentral udvikling. Mange lægefaglige initiativgrupper - ofte med udgangspunkt i videnskabelige miljøer og studier - har således etableret kliniske databaser. Ved to uafhængige enqueter blev der således identificeret ca. 160 kliniske databaser på landsplan og ca. 90 databaser i H:S (14, 15), hvoraf ca. 30 nu opfylder betingelserne som støtteberettiget landsdækkende klinisk kvalitetsdatabase (16).

At hovedkraften til etablering af kliniske kvalitetsdatabaser er udgået fra de videnskabelige miljøer, skyldes bl.a. miljøernes kendskab til databasekonstruktion herunder krav til datadefinition og datakvalitet fra arbejdet med kliniske forskningsdatabaser. Kravene vedrørende it-teknik, dataindhold, strukturering, semantik, organisation og ledelsesopbakning har faktisk vist sig at være større til kvalitetsdatabaser end til forskningsdatabaser (17).

En motiverende faktor har også været, at kliniske kvalitetsdatabaser kan anvendes både til kvalitetsudvikling og til klinisk epidemiologiske, hypotesegenererende studier som grundlag for randomiserede forsøg (18).

Midler til udvikling, etablering og drift af kliniske kvalitetsdatabaser er i mange tilfæ lde kommet fra de involverede ildsjæles egen tid, fondsmidler, industrimidler, lokale sygehuse og amter/H:S og i mindre omfang fra centrale midler.

Sundhedsstyrelsen og Sundhedsministeriet

Sundhedsstyrelsen udsendte i 1993 en rapport om principper for udvikling, etablering og drift af kliniske databaser (11) og har fra 1995 med midler fra ministeriet støttet udviklingen af ca. 22 databaser med ca. 10 mio. kr.

Sundhedsstyrelsens evalueringer fra 1999 og 2000 (14, 19) viste, at der er væsentlige og hyppige sygdomme, der ikke er dækket; mange databaser indeholder ikke kliniske indikatorer; mange har tekniske, sundhedsinformatikmæssige, organisatoriske og finansielle problemer; databaserne er kun i begrænset omfang tværfaglige og tværsektorielle.

Sundhedsstyrelsen har også arbejdet med de sundhedsinformatikmæssige og it-mæssige aspekter. I 1998 udkom »Kliniske databaser - opbygning, integration og drift« (17). Rapporten er som et led i den nationale strategi for it i sygehusvæsenet 2000-2002 (20) for ministerielle midler fulgt op af projektet Integrerbare Kliniske Databaser, hvis ultimative mål er, at kliniske data kun registreres en gang, i en grundstruktur der er integrerbar med kommende elektroniske patientjournaler og med et forløbsbaseret landspatientregister.

Endelig er Sundhedsstyrelsen initiativtager til »Strategi for landsdækkende kliniske kvalitetsdatabaser«. Formålet er at skabe national sammenhæng i arbejdet ved at definere krav, ansvar og opgaver.

Strategien bygger på en videreudvikling af Sundhedsstyrelsens tidligere publicerede principper (11) og sygehusejernes programerklæring (16).

Dansk Medicinsk Selskab og Den Almindelige Danske Lægeforening

Dansk Medicinsk Selskab (DMS) og Den Almindelige Danske Lægeforening (DADL) gik markant ind i debatten om kvalitetsovervågning i 1999. Baggrunden var dels, at lægeprofessionen i den offentlige debat blev kritiseret for ikke at ville offentliggøre data fra de kliniske kvalitetsdatabaser og dels et ønske om at få fokus på kvalitetsudvikling af de lægefaglige kerneydelser. DMS og DADL markerede et ønske om brug af kliniske indikatorer til overvågning, forbedring og offentliggørelse af kvaliteten af kerneydelserne, under den forudsætning at indikatorovervågning skete efter videnskabelige principper, der kunne tilgodese, at kvalitetsstyring og oplysning til borgerne sker på grundlag af troværdige og retvisende informationer.

DMS og DADL forestod et notat med forslag til strategi for videnskabeligt funderet arbejde med kliniske indikatorer og en manual for lægeprofessionens og de videnskabelige selskabers rolle ved overvågning og forbedring af de lægefaglige kerneydelser (21). Forslaget dannede grundlag for Det Nationale Indikatorprojekt (13).

Amter/H:S

I 1996 nedsatte Århus Amt en arbejdsgruppe, der fik til opgave at udarbejde en model til dokumentation og løbende overvågning af den sundhedsfaglige kvalitet i relation til det lægefaglige, sygeplejefaglige og terapeutiske arbejdsområde baseret på evidensbaserede kvalitetsmål og indikatorer. Århusmodellen (22) indgår som idegrundlag i Det Nationale Indikatorprojekt. I 2000 besluttede bestyrelsen i H:S at søge akkreditering ved Joint Commission International Accreditation med gennemførelse i foråret 2002. Bestyrelsen vurderede, at standarderne ikke er tilstrækkelige vedrørende dokumentation af den specialefaglige kvalitet og besluttede derfor at supplere akkreditering med indikatorovervågning af den diagnose- og sygdomsspecifikke kva-litet. De Sundhedsfaglige Råd i H:S står for udvikling af indikatorer og for implementering sammen med direktioner og kliniske ledelser. Der er etableret et kompetencecenter, H:S Enhed for Klinisk Kvalitet, til at facilitere indikatorarbejdet. Enhed for Klinisk Kvalitet har som led i faciliteringen forestået udvikling af et generelt it-databaseværktøj, Klinisk MåleSystem (23), der for ethvert speciale og sygdomsområde kan generere månedlige standardrapporter med kontrol- og sammenligningsdiagrammer (Fig. 2).

Amtsrådsforeningen/H:S

I 1995 blev der indgået en aftale mellem amterne/H:S, Sundhedsstyrelsen og Sundhedsministeriet om kliniske kvalitetsdatabaser, hvorefter drift og driftsfinansiering var et amtskommunalt ansvar (værtsamtsmodellen), mens Sundhedsstyrelsen og Sundhedsministeriets ansvar var at understøtte udviklingen.

Som led i en reorganisering sker finansieringen fra 2002 efter et solidarisk princip, hvor alle amter/H:S betaler til en pulje, der administreres af et databasesekretariat i Amtsrådsforeningen. Som rådgivende organ er etableret Fagligt Forum for Kliniske Kvalitetsdatabaser med repræsentanter fra DMS, faglige fora, amter, Amtsrådsforeningen og Sundhedsstyrelsen. Som led i reorganiseringen er etableret Nationalt Kompetencecenter for Kliniske Kvalitetsdatabaser med tre regionscentre (Nord/Århus, Syd/Odense og Øst/København). Centrene skal bistå databaserne med udvikling og anvendelse af kliniske indikatorer, it-løsninger samt epidemiologisk og statistisk design og analyse.

En præcis beskrivelse af den nye finansierings- og organisationsmodel findes i Programerklæring for sygehusejernes fællesfinansiering af de kliniske databaser (16), hvori der også beskrives de principper og faglige, metodiske og it-mæssige basiskrav, som støtteberettigede databaser skal efterleve efter en passende udviklings- og forbedringsperiode (Fig. 3 ).

Amtsrådsforeningen/H:S har desuden givet økonomisk støtte til to nationale projekter, der hver for sig bidrager til indenlands erfaring med arbejdet med indikatorer: Den Gode Medicinske Afdeling (www.dgma.dk, november 2001) (24) og Det Nationale Indikatorprojekt (13).

Perspektivet

Det væsentligste perspektiv for indikatorovervågning er, at den skal medføre bedre kvalitet af de sundhedsfaglige ydelser. Denne effekt kan ifølge litteraturen realiseres. I australske og amerikanske sundhedsvæsener har indikatorovervågning vist sikre kvalitetsforbedringer inden for en række kliniske områder (www.achs.org.au) (25, 26). Men virkningsmekanismen er ikke kendt. Antager man, at ny intern viden fra indikatorovervågning skal implementeres på samme måde som ekstern ny viden fra fx videnskabelige artikler og kliniske retningslinjer, kan det på basis af randomiserede forsøg konkluderes, at implementering af ny viden i klinisk praksis fremmes af audit, feedback, undervisning, reminders og bedst med kombinationer af flere af metoderne (27, 28). Denne konklusion hviler på en analogslutning. Der er derfor behov for videnskabelige undersøgelser om implementering af kliniske indikatorer for at sikre, at de investerede ressourcer på området ressourceeffektivt medfører de forventede kvalitetsforbedringer.

De mange betingelser, der skal være opfyldt for at indikatorovervågning kan lykkes, er velkendt fra litteraturen (7, 29, 30). Her skal blot nævnes tre betingelser, som D.M. Eddy - en fremtrædende forsker og praktiker - fremhæver som absolut nødvendige: et fuldt integreret informationssystem, en passende grad af koordination og moderate økonomiske investeringer. Er disse betingelser opfyldt, vil indikatorovervågning revolutionere den sundhedsfaglige praksis og omkostningerne til sundhedsvæsenet (30).

Med hensyn til et fuldt integreret informationssystem arbejder Sundhedsstyrelsen på krav til grundstruktur for elektronisk patientjournal og forløbsbaseret landspatientregister. Perspektivet er, at de informationer, der skal bruges til den populationsbaserede indikatorovervågning, kan tappes fra de data, der bruges til behandling af den enkelte patient, og som dermed ideelt er veldefinerede begreber, der er journalført. Med hensyn til koordination vil den ovenfor beskrevne nyordning (16) kunne tilgodese behovet for koordination, der yderligere forstærkes, når den udmeldte danske model for kvalitetsvurdering/akkreditering inden 2005 skal realiseres (2, 3). Med hensyn til økonomiske investeringer anvender amterne/H:S som bidragydere til sygehusejernes fællesfinansiering i finansåret 2002 ca. 15 mio. kr. til drift af kliniske kvalitetsdatabaser. Dertil kommer nogle millioner til nye databaser og til projekter. En analyse af amerikanske målesystemer viste, at omkostningerne var 0,5-5 mio. kr. per indikatorsæt med database (30). Sundhedsstyrelsens evalueringer viser som nævnt, at der er mangler ved de eksisterende databaser, og at der mangler dækning af »store« sygdomsområder (14, 19). Omkostningerne til at udbedre disse mangler er ikke kendte. De tre kompetencecentre har af Amtsrådsforeningen fået som første opgave at gennemgå de offentligt støttede kliniske kvalitetsdatabaser med henblik på, at der kan lægges et realistisk budget for den forestående udbedring og fortsatte drift.

Effektmålet er klart: retvisende og troværdig information om kvaliteten af de sundhedsfaglige ydelser til brug for klinikere, kliniske ledelser, administratorer, politikere og borgere. Midlerne er kliniske indikatorer og kvalitetsdatabaser. Med de praktiske erfaringer, der er opnået ved arbejdet med kliniske kvalitetsdatabaser, og erfaringer med de ovennævnte nationale og regionale projekter samt det organisatoriske samarbejde, der er etableret mellem interessenterne, er der skabt grundlag for, at effektmålet kan nås. Indikatorudvikling og organisationsomfattende implementering tager efter internationale erfaringer 5-10 år (31).


Johan Kjærgaard, Enhed for Klinisk Kvalitet, Hovedstadens Sygehusfællesskab, Bispebjerg Bakke 33, DK-2400 København NV.

E-mail: johan.kjaergaard@dadlnet.dk og jk02@bbh.hosp.dk.

Antaget den 23. august 2002.

Hovedstadens Sygehusfællesskab, Enhed for Klinisk Kvalitet.

Referencer

  1. National strategi for kvalitetsudvikling i sundhedsvæsenet. København: Sundhedsministeriet og Sundhedsstyrelsen, 1993.
  2. National strategi for kvalitetsudvikling i sundhedsvæsenet. Fælles mål og handleplan 2002-2006. København: Det Nationale Råd for Kvalitetsudvikling i Sundhedsvæsenet, 2002.
  3. Sundhedspolitisk redegørelse 2002. København: Indenrigs- og Sundhedsministeriet, 2002.
  4. Kriterier, standarder og indikatorer for kvalitet. København: Sundhedsstyrelsen, 1996.
  5. McGlynn EA, Asch ST. Developing a clinical performance measure. J Prev Med 1998; 14: 14-21.
  6. Kjærgaard J, Mainz J, Jørgensen T, Willaing I. Kvalitetsudvikling i sundhedsvæsenet. København: Munksgaard, 2001.
  7. Kjærgaard J. Klinisk kvalitetsstyring. Tidsskrift for Sundhedsvæsen 2001; 9: 304-11.
  8. Rubin HR, Pronovost P, Diette GB. From a process of care to a measure: the development and testing of a quality indicator. Int J Qual Health Care 2001; 13: 489-96.
  9. Brøndum L, Monrad JD. Statistisk kvalitetskontrol. København: Det Private Ingeniørfond, 1995.
  10. Amin SG. Control charts 101: a guide to health care applications. Qual Manag Health Care 2002; 9: 1-27.
  11. Principper for udvikling, etablering og anvendelse af databaser for klinisk kvalitet. København: Sundhedsstyrelsen, 1993.
  12. Jensen LP, Kjærgaard J. Kliniske databaser til kvalitets- og risikostyring. Ugeskr Læger 2001; 39: 5345-9.
  13. Mainz J, Bartels PD, Lausten S, Jørgensen T, Thulstrup AM, Linneberg AL et al. Det Nationale Indikatorprojekt til overvågning og forbedring af de faglige kerneydelser. Ugeskr Læger 2001; 163: 6401-6.
  14. Databaser for klinisk kvalitet. En statusrapport. København: Sundhedsstyrelsen og DSI Institut for Sundhedsvæsen, 1999.
  15. Kliniske databaser i H:S. København: Hovedstadens Sygehusfællesskab, Sundhedsfaglig afdeling og Direktion, 1997.
  16. Programerklæring for sygehusejernes fællesfinansiering af de kliniske databaser. København: Amtsrådsforeningen, 2001.
  17. Kliniske databaser - opbygning, integration og drift. København: Sundhedsstyrelsen, 1998.
  18. Jørgensen T, Kjærgaard J. Klinisk epidemiologi i kirurgi - praktisk anvendelse af kliniske databaser. I: Evidensbaseret sundhedsvæsen. DSI-rapport 98.07. København: DSI Institut for Sundhedsvæsen, 1998.
  19. Kliniske kvalitetsdatabaser. Status 2000. Del I. København: Sundhedsstyrelsen, 2001.
  20. National strategi for IT i sygehusvæsenet. København: Sundhedsministeriet, 1999.
  21. Kjærgaard J, Mainz J, Jørgensen T. Overvågning og forbedring af lægefaglige kerneydelser. Ugeskr Læger 1999; 161 (suppl 12).
  22. Mainz J, Rhode P, Bartels PD, Bruun K, Krogh J. Århus-modellen. Ugeskr Læger 1999; 161: 5521-4.
  23. Vingtoft S, Jensen LP, Madsen I, Nielsen PH, Kverneland A, Kjærgaard J. It-systemer til kliniske kvalitetsdatabaser - status og perspektiver. Ugeskr Læger 2002; 164: 4398-405.
  24. Hellebek AH, Lippert S, Zimakoff J, Jensen BA, Hansen MGJ, Tønnesen J et al. Den gode medicinske afdeling. Ugeskr Læger 2002; 164: 4431-7.
  25. Collopy BT. Clinical indicators in accreditation: an effective stimulus to improve patient care. Int J Qual Health Care 2000; 12: 211-6.
  26. Kazandijan VA, Wood P, Lawthers J. Balancing science and practice in indicator development: The Maryland Hospital Association Quality Indicator (QI) Project. Int J Qual Health Care 1995; 7: 39-46.
  27. Haines A, Donald A. Getting research findings into practice. London: BMJ Book, 1998.
  28. University of York. NHS Centre for Reviews and Dissimination. Getting research into practice. Effective Health Care 1999; 5: 16.
  29. Schneider EC, Riehl V, Courte-Wienecke S, Eddy DM, Sennett C. Enhancing performance measurement. JAMA 1999; 282: 1184-90.
  30. Eddy DM. Performance measurement: problems and solutions. Health Affairs 1998; 17: 7-26.
  31. Frølich A, Lippert S, Sandø-Pedersen SH, Schiøler T, Vingtoft S. Internationale erfaringer relateret til anvendelse af kvalitetsindikatorer. Ugeskr Læger 1999; 161: 5525-30.