Nervus vagus-stimulation til behandling af behandlingsrefraktær epilepsi


Per Jensen & Ioannis Tsiropoulos
Hovedbudskaber
N. vagus-stimulation (VNS) er en behandlingsmodalitet for medicinsk refraktær epilepsi, der ikke kan behandles kirurgisk.
Siden introduktionen i 1990’erne er VNS videreudviklet for at optimere effektivitet og minimere bivirkninger.
Denne statusartikel fokuserer på nye behandlingsparadigmer, patientselektion, effektivitet og sikkerhed samt fremtidige udfordringer.
Epilepsi er en af de hyppigste neurologiske sygdomme og er associeret med stigmatisering, psykiatriske komorbiditeter og høje omkostninger, såvel økonomiske som i forhold til livskvalitet. Prævalensen af aktiv epilepsi estimeres til 6-7/1.000 personer [1], svarende til ca. 35.000 personer med aktiv epilepsi i Danmark. Fra langtidsobservationelle studier ved vi, at ca. 60% af personerne med nydiagnosticeret epilepsi har en god prognose for varig anfaldskontrol efter behandling med 1-2 lægemidler mod epilepsi (ASM). En stor del af de resterende 40% udvikler såkaldt medicinsk refraktær epilepsi, hvilket defineres som fortsatte anfald trods behandling med to passende ASM i tilstrækkelige doser og uden uacceptable bivirkninger i monoterapi eller i kombination [2].
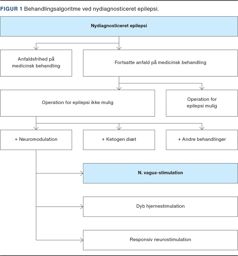
N. vagus-stimulation (VNS) er en effektiv behandlingsmulighed for patienter med behandlingsrefraktær epilepsi, hvor kirurgisk behandling ikke er mulig, og hvor VNS ikke udgør en kontraindikation (Figur 1).
Virkningsmekanismerne bag den anfaldsreducerende effekt af VNS ved epilepsi er ikke helt afklaret. Studier hos dyr og mennesker tyder på, at effekten udspiller sig i det såkaldte vagale afferente netværk på tre niveauer: hjernestammen, det limbiske system og cortex. VNS aktiverer primært de myeliniserede afferente A- og B-nervefibre i n. vagus på halsen. Disse forbinder til nucleus tractus solitarius og parabrakial nucleus (Figur 2), hvilket medfører videre ændringer af den neuronale aktivitet i det limbiske system, thalamus og cortex [3]. En anden potentiel virkningsmekanisme ved VNS er induktion af udskillelse af katekolaminer fra locus coeruleus i hjernestammen [4]. Studier af hjernens funktionelle konnektivitet hos patienter med fokal epilepsi tyder på, at VNS medfører en gennemgribende ændring af denne. Der er ved eeg-studier fundet nedsat gammasynkronicitet, som er et udtryk for hjernens globale funktionelle konnektivitet, når stimulatoren er tændt frem for slukket hos patienter, der responderer på VNS-behandling. Det er derfor foreslået, at dette kan anvendes som en biomarkør for patienter, der responderer på VNS-behandling [5].
Foruden anfaldsreduktion oplever mange patienter med VNS kognitiv bedring og en positiv effekt på den samlede livskvalitet. De bedste resultater ses ved relativt tidlig implantation i forløbet af medicinsk refraktær epilepsi. VNS er også effektiv ved affektive lidelser, inflammatoriske sygdomme og hjerteinsufficiens, mens stadig flere indikationer afprøves [6-8].
Selvom effekten af VNS ved epilepsi har været kendt i over 100 år, begyndte den kliniske anvendelse i Europa først i 1994 og i USA i 1997, baseret på dokumentation fra to kontrollerede kliniske studier [9, 10]. En metaanalyse fra 2011, omfattende 2.634 epilepsipatienter, viste, at 50,6% af patienterne opnåede mere end 50% anfaldsreduktion. Færre end 5% opnåede dog anfaldsfrihed, og hos 25,4% havde VNS ingen effekt. Højere anfaldsreduktion var signifikant associeret med ung alder, generaliseret epilepsi, posttraumatisk epilepsi og tuberøs sklerose. [11]. En nyligt publiceret metaanalyse fra 2021 af VNS-behandling hos børn med epilepsi viste, at 56,4% opnåede mere end 50% anfaldsreduktion, og 11,6% blev anfaldsfrie [12].
Effekten af VNS stiger gradvist op til både fem og ti år efter implantation [13, 14] og kan øges signifikant ved at tillægge autostimulation [15].
En platinelektrode implanteres subkutant og placeres omkring den venstre vagusnerve (Figur 3 A). Elektroden består af tre spiraler, hvoraf én forankrer elektroden til nerven, og de to andre er hhv. anode og katode. Elektroden forbindes til en generator i en subkutan lomme under venstre kraveben (Figur 3 A). I Danmark aktiveres stimulatoren først 14 dage efter en ny implantation for at kunne skelne mellem eventuelle bivirkninger forårsaget af stimulationen og nervedysfunktion som følge af den kirurgiske manipulation.
Stimulation og behandlingsparadigmer
VNS-behandling af epilepsi er adjuverende til den farmakologiske behandling med ASM. VNS erstatter således ikke farmakologisk behandling, men i nogle tilfælde med god behandlingseffekt af VNS vil det kunne medføre en reduktion af ASM.
Stimulationsparametrene indstilles trådløst vha. en tablet og en spole (Figur 3 B), og stimulationen følger tre nedenstående forskellige behandlingsparadigmer.
Normal stimulation
Ved normal stimulation programmeres generatoren til at tænde og slukke i faste intervaller over hele døgnet (Figur 4). Efter aktivering forøges strømstyrken gradvist (Figur 3). Øgningen foregår manuelt eller, i de nyeste modeller, efter en forprogrammeret protokol.
Magnetstimulation og afbrydelse af nervus vagus-stimulation
Generatoren kan aktiveres eller deaktiveres ekstraordinært vha. en magnet, som bæres f.eks. på håndleddet (Figur 3 C). For aktivering af VNS føres magneten kortvarigt (< 3 s) over stimulatoren. Dette kan gøres under anfald for at afbryde eller afkorte et igangværende anfald eller efter anfald for at mindske den postiktale påvirkning. Magnetstimulation kan også anvendes på specifikke tidspunkter f.eks. ved øget anfaldsfrekvens på visse tidspunkter af døgnet.
Ved behov for at pausere VNS-apparatets stimulation kan magneten placeres kontinuerligt over stimulatoren. Når magneten igen fjernes, genoptages normal stimulation efter en fuld off-periode.
Autostimulation
Under epileptiske anfald oplever 82% af patienterne takykardi [16]. De nyere VNS-modeller kan indstilles til at stimulere ekstraordinært ved pulsstigninger over en tærskel, som kalibreres til 20-70%. Dette kaldes for autostimulation eller closed-loop stimulation. Et tidligere studie har vist, at ved tærskler på 20%, 40% og 60% var den respektive median latens til stimulation efter anfaldsstart på 6, 27,5 og 35 s [17].
Vedligeholdende behandling
Efter forøgelse af strømstyrken fortsætter den videre optimering af VNS-behandling parallelt med den øvrige epilepsibehandling. Dette gøres ved at justere driftscyklus, som er forholdet mellem on- og off-tid. I de nyere modeller er det muligt at indstille forskellige stimulationsparametre i løbet af døgnet, f.eks. dag og nat, ved anfald med et bestemt døgnmønster eller for at nedsætte stimulationsstyrken om natten ved søvnapnø eller andre generende bivirkninger. Man skal regelmæssigt kontrollere, at ledningen mellem generator og nerven er intakt. Dette vil vise sig ved øget modstand og kræver yderligere undersøgelser. Ligeledes kontrolleres batteriets status mhp. behov for udskiftning. Ved uacceptable bivirkninger efter forsøg på justering kan generatoren inaktiveres eller eksplanteres.
Bivirkninger og komplikationer
Bivirkningerne ved brug af VNS er i reglen milde og reversible, oftest relateret til stimulationen og kan aftage spontant over tid eller ved justering af stimulationsparametre. De mest almindelige er dysfoni/hæshed, hoste, dyspnø og faryngitis [9].
Komplikationer i forbindelse med VNS kan opdeles i kirurgiske og apparatrelaterede [18].
Kirurgiske komplikationer forekommer i den perioperative periode hos 8,6%. De hyppigste er infektion, postoperativt hæmatom samt skader på venstre n. recurrens og facialisparese.
Apparatrelaterede komplikationer ses hos 3,7%, herunder ledningsbrud, som forekommer hos 3,0%.
Kontraindikationer
VNS påvirker respirationen, og der bør udvises særlig opmærksomhed over for patienter, der lider af søvnapnø eller kronisk lungesygdom, herunder astma, da disse tilstande kan forværres [19]. VNS kan ikke anvendes efter bilateral eller venstresidig vagotomi. Brug af diatermi (kortbølge-UL, mikrobølge-UL eller terapeutisk UL) frarådes hos patienter, som bliver behandlet med VNS. Dette skyldes risikoen for mulig vævsskade i området samt beskadigelse af generatoren og andre komponenter, uanset om VNS er aktiv eller inaktiv [20].
Nervus vagus-stimulation og MR-skanning
MR-skanning er mulig med VNS under specifikke betingelser [21]. Kort skal det noteres, at MR-sikkerhed for VNS kun er testet i lukkede 1,5 T og 3 T MR-skannere og dermed udelukkende er kompatibel med disse. Skannetiden er begrænset til 15 min. Under undersøgelsen skal der være slukket for stimulation, og detektionen ved autostimulation skal være inaktiveret.
Nervus vagus-stimulationsbehandling i Danmark
Henvisning af en medicinsk refraktær epilepsipatient til VNS-behandling foretages af den behandlingsansvarlige epileptolog på den epilepsiklinik, patienten er tilknyttet. I Danmark foregår selektionen af patienter til VNS-behandling inden for rammerne af det epilepsikirurgiske program. Først vurderes, om patienten kan være kandidat til epilepsikirurgi. Hvis patienter ikke kan tilbydes operation, kan VNS overvejes. VNS kan også tilbydes patienter med medicinsk refraktær generaliseret epilepsi. Patientselektion og initialt forøgelse af strømstyrken efter implantation udføres på Epilepsihospitalet i Dianalund, Aarhus Universitetshospital og Rigshospitalet. Implantation udføres kun i Aarhus og København. Vedligeholdende behandling kan foregå lokalt, men for børn er det samlet på Epilepsihospitalet.
Ved en opgørelse fra Go North Medical ultimo 2021 var der samlet implanteret VNS-apparater hos 398 voksne og 119 børn, som blev fulgt på Rigshospitalet og på Epilepsihospitalet. Antallet af aktive generatorer på opgørelsestidspunktet var 426. Ved en opgørelse ultimo 2022 var antallet af aktive generatorer hos voksne: Epilepsihospitalet 140, Aarhus Universitetshospital 101, Rigshospitalet 66 og Odense Universitetshospital 27.
Effekten af VNS-behandling er i sagens natur vanskelig at vurdere, da kontrollerede undersøgelser ikke kan gennemføres på samme måde som ved medicinsk behandling. Effekten af behandling stiger over tid og er vanskelig at skelne fra effekten af skiftende lægemiddelbehandlinger i samme periode samt sekundære effekter på livskvalitet og psyke. Forskning viser, at forskellige markører kan anvendes til at identificere behandlingsrespons før implantation [22], men forfatterne bekendt anvendes sådanne markører ikke regelmæssigt til patientselektion.
Vores viden om behandlingsoptimering er hovedsagelig empirisk. En igangværende Delphi-proces, der sigter mod at klarlægge bedste praksis for VNS-behandling på skandinavisk niveau, bygger på ekspertudsagn. Der er brug for mere og bedre viden om de optimale stimulationskombinationer, rækkefølgen i deres anvendelse og effekten i specifikke patientundergrupper.
Patientselektion, implantation og opfølgning af VNS-behandling i Danmark synes rationelt planlagt og velorganiseret. Forfatterne mener, at afklaring af de nævnte problemstillinger vedrørende patientselektion og opfølgning muligvis kan opnås ved en mere systematisk dataindsamling i en større patientpopulation, f.eks. i en national database.
Omkostninger ved VNS, herunder udredning, anskaffelse, implantation, opfølgning og personaleuddannelse er høje. Men omkostninger ved behandlingsrefraktær epilepsi, specielt hvis man anlægger en samfundsøkonomisk betragtning, er højst sandsynligt så meget højere, at vi ikke har råd til ikke at udnytte denne behandlingsmodalitet bedst muligt.
Korrespondance Per Jensen. E-mail: perjen03@gmail.com
Antaget 27. marts 2024
Publiceret på ugeskriftet.dk 3. juni 2024
Interessekonflikter Der er anført potentielle interessekonflikter. Forfatternes ICMJE-formularer er tilgængelige sammen med artiklen på ugeskriftet.dk
Referencer findes i artiklen publiceret på ugeskriftet.dk
Artikelreference Ugeskr Læger 2024;186:V10230638.
doi 10.61409/V10230638
Open Access under Creative Commons License CC BY-NC-ND 4.0
About 40 % of new-onset epilepsy is drug refractory. If epilepsy surgery is not an option or fails, vagal nerve stimulation (VNS) can be considered. VNS efficacy is reported as more than 50 % seizure frequency reduction in 50-56 % of patients. Features in the newer models offer additional treatment optimization possibilities. Side effects include hoarseness, cough, and dyspnoea. Caution is advised for patients with sleep apnoea or lung disease. VNS has specific limitations concerning MRI. This review presents an overview of VNS treatment in Denmark and discusses future challenges.