Skip to main content

Nye retningslinjer for genoplivning af voksne

Laila Sarwar Mulla, Hanns Reich & Steen Michael Pehrson

2. nov. 2005
11 min.

Undervisning i førstehjælp og genoplivning har længe været baseret på commonsense og individuelle holdninger. Nu foreligger der evidensbaserede retningslinjer for alle emner, der i bredeste forstand beskæftiger sig med genoplivning. Mere end 200 internationale eksperter fra mere end 30 organisationer, primært repræsentanter fra American Heart Association, International Liason Commitee on Resuscitation og European Resuscitation Council (ERC) har på baggrund af en meget grundig litteraturgennemgang fremlagt detaljerede retningslinjer - Guidelines 2000 for Cardiopulmonary Resuscitation and Emergency Cardiovascular Care (1, 2) - med det formål at øge antallet af genoplivede efter hjertestop. Retningslinjerne blev vedtaget i foråret 2000 efter flere konsensuskonferencer og omfatter også anbefalinger for livreddende førstehjælp, behandling af arytmier samt behandling af en lang række akutte medicinske tilstande. De omfattende retningslinjer blev i august 2000 publiceret samtidig i supplementa for Circulation (1) og Resuscitation (2).

De forskellige tiltag er afhængig af evidensgrundlaget klassificeret i fem klasser: klasse I: veldokumenteret behandling, anbefales af alle eksperter, klasse IIa: dokumentationen god, behandlingen sikker og brugbar, klasse IIb: dokumentationen nogenlunde, intermediær klasse: ingen dokumenteret effekt eller skade, og klasse III: ingen dokumenteret effekt, måske skadelig.

De internationale retningslinjer er meget omfattende, og for at lette overblikket har ERC publiceret en kort sammenfatning af de kapitler, som omhandler hjertestop (3).

Som medlem af ERC har Dansk Råd for Genoplivning (DRG) på et møde i november 2000 vedtaget at følge de internationalt udarbejdede retningslinjer - dog tilpasset danske forhold. Retningslinjerne for behandling af hjertestop hos voksne gennemgås i det følgende og erstatter de tidligere udgivne (4).

Basal genoplivning

Basal genoplivning omfatter diagnose, alarmering, etablering af frie luftveje, kunstig ventilation, hjertemassage og som det nye, anvendelse af fuldautomatiske defibrillatorer.

Alarmering

Hos voksne uden vejrtrækning skal man alarmere først og herefter påbegynde genoplivning, de eneste undtagelser herfra er nærdrukning, traumer og forgiftninger, hvor der bør udføres førstehjælp i et minut, før der tilkaldes hjælp.

Diagnosen hjertestop bør kunne stilles på maksimalt ti sekunder. Lægmand skal ikke længere udføre pulscheck, da det er for usikkert og tager for lang tid. Ca. 10% af patienterne med hjertestop vil således selv ikke af ambulancepersonel få hjertemassage, da disse måske føler egen puls (5). Diagnosen hjertestop stilles af lægmand ved manglende livstegn, dvs. bevidstløshed, ingen vejrtrækning og ingen hoste eller bevægelse.

Slag i brystkassen

Der kan gives et enkelt slag i brystkassen inden for de første 30 sekunder efter indtrædelse af hjertestop, efter denne periode og for hjertestop uden vidner anbefales det ikke, og det indgår derfor ikke længere i hjertestopbehandling for lægmand.

Kunstig ventilation

I Danmark anbefales fortsat mund-til-næse-indblæsninger. Der foreligger ingen videnskabelig dokumentation for at foretrække mund-til-mund-metoden, og mund-til-næse-metoden rummer flere oplagte fordele. Dels er mund-til-næse-metoden at foretrække ud fra et æstetisk hensyn, man undgår at bøje hovedet kraftigt bagover, og dels skabes der frie luftveje, når underkæben og dermed tungen trækkes frem. Ved mund-til-mund-metoden risikerer man at blokere luftvejene med tungeroden, når munden åbnes.

Ved hjertestop er der betydelig risiko for aspiration pga. ventrikelinsufflering, idet den nedre esophagussphincter relakseres.

Når der gives mund-til-næse-indblæsninger, blæses der langsomt ind, indtil man ser brystkassen hæve sig, da langsom indblæsning nedsætter risikoen for ventrikelinsufflering betydeligt.

Ved maskeventilation med atmosfærisk luft anbefales et tidalvolumen på 10 ml/kg indblæst over to sekunder (klasse IIa), ved ventilation med en iltkoncentration over 40% anbefales et tidalvolumen på 6-7 ml/kg indblæst over 1-2 sekunder (klasse IIb).

Hjertemassage

Forholdet mellem antal hjertemassagetryk og antal indblæsninger hos en person med ubeskyttede luftveje er nu 15:2 uanset antallet af førstehjælpere (klasse IIb). Dette skyldes, at der efter en pause til ventilation kun sker en gradvis øgning af det koronare perfusionstryk i løbet af efterfølgende hjertemassagetryk (6).

Hjertemassagefrekvensen er 100 gange per minut (klasse IIb), hvilket sammen med pauser til ventilation reelt giver ca. 64 tryk per minut.

Hvis førstehjælperen ikke kan eller ikke vil give kunstigt åndedræt, anbefales nu chest compression-only cardiopulmonary resuscitation som et alternativ, dvs. genoplivning udelukkende med hjertemassage. Argumentationen for dette er, at hjertemassage alene kan betragtes som en højfrekvent ventilation med små tidalvolumina, samt at personen i starten af et hjertestop har et relativt højt iltindhold i kroppen og et lavt iltforbrug. Ved telefonisk instruktion af førstehjælperen, hvilket er rutine i nogle lande, er det også mere hensigtsmæssigt med en så simpel instruktion som muligt, og det er mere kompliceret med telefonisk vejledning i både kunstigt åndedræt og hjertemassage, end det sidste alene. Chest compression-only CPR anbefales derfor nu i de internationale retningslinjer som eneste form for genoplivning ved telefonisk instruktion (klasse IIa).

Efter offentliggørelsen af de nye retningslinjer er der publiceret endnu et studie, som bekræfter værdien af chest compression-only CPR for lægfolk (7).

Automatiske, eksterne defibrillatorer

Rytmeforstyrrelser ved hjertestop opdeles nu i ventrikelflimmer (VF)/pulsløs ventrikulær takykardi (VT) og non-VF/VT som betegnelse for asystoli og pulsløs elektrisk aktivitet (PEA), tidligere kaldet elektromekanisk dissociation. Den hyppigste rytmeforstyrrelse ved hjertestop er VF/VT, som ses ved ca. 80% af alle hjertestop.

Tidlig defibrillering er den mest betydende faktor for overlevelse af hjertestop, der er forårsaget af VF eller VT (klasse I). Prognosen for overlevelse af hjertestop ved VF/VT falder trods sufficient genoplivningsbehandling med hjertemassage og ventilation fra 90% ved umiddelbar defibrillering med 7-10% for hvert minut, der går indtil defibrillering, og derfor må basal genoplivning ikke forsinke defibrillering.

Anvendelse af defibrillatorer har som følge af den tekniske udvikling inden for automatiske, eksterne defibrillatorer (AED) fået en betydelig større rolle i de nye retningslinjer, og brugen af automatiske, eksterne defibrillatorer indgår nu i retningslinjerne for basal genoplivning.

Da anvendelsen af en AED er nem og sikker, anbefales programmer for lægmandsdefibrillering (public access defibrillation [PAD]) til flypersonale, livreddere, samarit tere, politi, brandvæsen etc. I USA er PAD ved at blive implementeret, og de første opgørelser fra fx kasinoerne i Las Vegas og Chicagos lufthavn, hvor defibrillatorerne er anbragt med et minuts gåafstand, er overbevisende (8). Prisen for en automatisk letvægtsdefibrillator ligger i dag på ca. 25.000 kr. Lovgivningen om lægmandsdefibrillering er endnu ikke afklaret i Danmark i modsætning til i Sverige og i Norge, som har lovgivning for området. DRG anbefaler, at der etableres ordninger, der sikrer stødafgivning inden for fem minutter præhospitalt, og ved hjertestop på hospitaler inden for tre minutter.

Avanceret genoplivning

Avanceret genoplivning omfatter anvendelse af semiautomatiske og manuelle defibrillatorer, intubation og medikamentel behandling.

Defibrillatorer

Ved anvendelse af semiautomatiske og manuelle defibrillatorer er første stødserie nu på henholdsvis 200 J, 200-300 J og 360 J, og efterfølgende stødserier er på 360 J.

Intubation

Når patienten er intuberet, kan forholdet mellem indblæsninger og hjertemassage ændres til 1:5, idet der ikke skal holdes pause i hjertemassagen for at ventilere en intuberet patient. De nye retningslinjer anbefaler dokumentation for tubens korrekte placering ved hjælp af kapnografi (klasse IIa). Disse forhandles som engangsutensilier i anvendelig størrelse (Boks 1 ).

Medikamentel behandling

Som administrationsvej anbefales en central, intravenøs adgang. Hvis patienten imidlertid ikke har en i.v.-adgang inden hjertestoppet, anbefales en perifer i.v.-adgang i vena jugularis externa eller vena cubitalis. Hver medicininjektion bør efterfølges af en bolus isotonisk saltvand på mindst 20 ml og elevation af ekstremiteten i 10-20 sekunder. Hvis patienten er intuberet, og der ikke haves en i.v.-adgang, kan adrenalin, lidocain og atropin indgives endotrakealt. Dosis er 2-2,5 gange den anbefalede i.v.-dosering opblandet i 10 ml isotonisk saltvand eller sterilt vand. Intrakardial injektion anbefales kun ved åben hjertemassage, eller hvis der ikke findes anden administrationsvej.

Karkontraherende stoffer

Adrenalin har traditionelt været anvendt som vasokonstrikterende stof til at optimere hjertemassagens virkning på kredsløbet (intermediær klasse). I de internationale retningslinjer foreslås 40 IU vasopressin som engangsdosering som et alternativ til gentagne doser adrenalin ved VF/VT (intermediær klasse). Imidlertid er prisen høj, stoffet vanskeligt tilgængeligt herhjemme, og stoffet anbefales ikke ved asystoli/PEA, så DRG fastholder anbefalingen af 1 mg adrenalin, der som noget nyt skal gives hvert tredje minut. Brugen af højdosisadrenalin (op til 0,2 mg/kg) anbefales ikke rutinemæssigt, da der ikke foreligger dokumentation for forbedret overlevelse, men det kan eventuelt anvendes, hvis startdosis på 1 mg ikke har effekt (intermediær klasse).

Antiarytmika

Anvendelse af antiarytmika indgår fortsat som en del af behandlingen ved hjertestop, selv om dokumentationen i forhold til defibrillering er meget sparsom. Det mest potente stof, amiodaron, var ganske vist mere effektiv til at genetablere cirkulationen ved ventrikelflimmer end placebo, men der sås ingen signifikant forskel på overlevelse til udskrivelse (9).

Amiodaron er nu førstevalgspræparat ved VF/VT (klasse IIb). Anbefalet dosis er 300 mg, som skal gives efter de tre første DC-stød eller tidligst muligt herefter. Ved tilbagevendende ventrikelflimmer eller manglende effekt kan halvdelen af dosis gentages som bolusinjektion, efterfulgt af en infusion på 1 mg/minut i seks timer, og herefter 0,5 mg/minut indtil totalindgift på 2 g.

Det kan være nødvendigt at give amiodaron i en perifer vene, og der skal så skylles efter med elektrolytfri væske, fx isotonisk glukose.

Lidocain er andenvalgsantiarytmikum ved VF/VT (intermediær klasse). Pga. det udbredte kendskab til stoffet og brugen af dette ved hjertestop samt manglende bevis for skadelig virkning er stoffet bibeholdt. Startbolus er 1-1,5 mg/kg, og ved fortsat VF/VT suppleres der med 0,5-0,75 mg/kg givet over 3-5 minutter. Sotalol som antiarytmikum ved hjertestop er helt udgået. Det anbefales kun at give ét antiarytmikum.

Non VF/VT

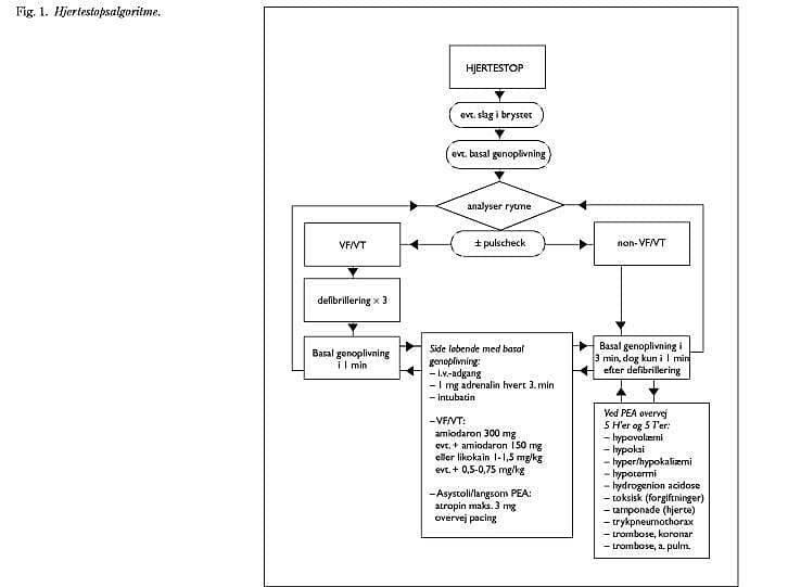
Asystoli og PEA har begge en meget dårlig prognose, overlevelse til udskrivelse er for asystoli nær 0% og for PEA 1-4% (10). PEA, der er udløst af terapeutisk reversible tilstande, skal overvejes, afklares og behandles (Fig. 1 ).

Ved asystoli anvendes atropin i doseringen 3 mg som engangsdosis. Ved PEA på under 60 slag per minut kan gives 1 mg atropin hvert tredje minut, maks. 3 mg.

Generelt har PEA med smalle komplekser og hurtig frekvens en bedre prognose end breddeøgede komplekser med en langsom frekvens.

Alkaliserende behandling

Anvendelse af natriumbikarbonat er blevet begrænset meget. Der kan dog fortsat gives 1 mmol/kg ved: 1) kendt hyperkaliæmi før hjertestoppet (klasse I), 2) kendt metabolisk acidose før hjertestoppet og pH < 7,1 (klasse IIa), 3) overdosis med tricycliske antidepressiva (klasse IIa), 4) til alkalisering af urinen ved salicylat- og andre forgiftninger (klasse IIa), 5) intuberede og sufficient ventilerede patienter med hjertestop over 20-25 minutter (klasse IIb) og 6) når der er etableret spontan cirkulation igen efter et langvarigt hjertestop (klasse IIb).

Fremtidige perspektiver

Da tidlig defibrillering er det centrale punkt ved behandling af hjertestop, lægges der i Guidelines 2000 op til en lang større udbredelse af AED. Disse foreslås placeret i stort antal på steder, hvor mange personer opholder sig, eksempelvis stadioner, indkøbscentre, svømmehaller, større virksomheder m.m. AED'er er brugsmæssigt enkle og kan ikke defibrillere andre rytmer under et hjertestop end VF/VT, hvorfor de meget vel kan betjenes af persongrupper, som ikke tidligere har udført defibrillering. I Guidelines 2000 gives der endnu ikke klare rekommandationer for public access defibrillering , men disse må forudses. Der er derfor god grund til, at sundhedsmyndighederne overvejer, hvilke lovgivningsmæssige konsekvenser dette må få, da AED'er kan købes af enhver.



Reprints not available. Correspondence: Laila Sarwar Mulla, Strandvejen 212 A, DK-2920 Charlottenlund.

Antaget den 17. oktober 2001.

Dansk Råd for Genoplivning, Charlottenlund*.

*) Medlemsorganisationer: Dansk Selskab for Anæstesi og Intensiv Medicin, Dansk Cardiologisk Selskab, Dansk selskab for almen medicin, Dansk Sygeplejeråd, Dansk Røde Kors, De kommunale Brandvæsner, Falck, Reddernes Faglige Klub, Beredskabsstyrelsen, Beredskabs-Forbundet, ASF-Dansk Folkehjælp, Forsvarets Sundhedstjeneste og Hjerteforeningen. Adresse: www.genoplivning.dk.

  1. American Heart Association in collaboration with the International Liason Committee on Resuscitation (ILCOR). Guidelines 2000 for Cardiopulmonary Resuscitation and Emergency Cardiovascular Care - An International Consensus on Science. Circulation 2000; 102 (suppl. I): I 1- I 384.
  2. American Heart Association in collaboration with the International Liason Committee on Resuscitation (ILCOR). International Guidelines 2000 for Cardiopulmonary Resuscitation and Emergency Cardiovascular Care - An international consensus on science. Resuscitation 2000; 46: 1-448.
  3. European Resuscitati on Council. European Resuscitation Council Guidelines 2000. Resuscitation 2001; 48: 199-221.
  4. Nielsen JR, Sandøe E. Retningslinier for genoplivning af voksne patienter. Ugeskr Læger 1995; 157: 5223-8.
  5. Eberle B, Dick WF, Schneider T, Wisser G, Doetsch S, Tzanova I. Checking the carotid pulse check: diagnostic accuracy of first responders in patients with and without a pulse. Resuscitation 1996; 33: 107-16.
  6. Kern KB, Hilwig RW, Berg RA, Ewy GA. Efficacy of chest compression-only BLS CPR in the presence of an occluded airway. Resuscitation 1998; 39: 179-88.
  7. Hallstrom A, Cobb L, Johnson E, Copass M. Cardiopulmonary resuscitation by chest compression alone or with mouth-to-mouth ventilation. N Engl J Med 2000; 342: 1599-601.
  8. Valenzuela TD, Roe DJ, Nichol G, Clark LL, Spaite DW, Hardmann RG. Outcomes of rapid defibrillation by security officers after cardiac arrest in casinos. N Engl J Med 2000; 343: 1206-9.
  9. Kudenchuk PJ, Cobb LA, Copass MK, Cummins RO, Doherty AM, Fahrenbruch CE et al. Amiodarone for resuscitation after out-of-hospital cardiac arrest due to ventricular fibrillation. N Engl J Med 1999; 341: 871-8.
  10. Eisenberg MS, Mengert TJ. Cardiac resuscitation. N Engl J Med 2001; 344: 1304-13.

Referencer

  1. American Heart Association in collaboration with the International Liason Committee on Resuscitation (ILCOR). Guidelines 2000 for Cardiopulmonary Resuscitation and Emergency Cardiovascular Care - An International Consensus on Science. Circulation 2000; 102 (suppl. I): I 1- I 384.
  2. American Heart Association in collaboration with the International Liason Committee on Resuscitation (ILCOR). International Guidelines 2000 for Cardiopulmonary Resuscitation and Emergency Cardiovascular Care - An international consensus on science. Resuscitation 2000; 46: 1-448.
  3. European Resuscitation Council. European Resuscitation Council Guidelines 2000. Resuscitation 2001; 48: 199-221.
  4. Nielsen JR, Sandøe E. Retningslinier for genoplivning af voksne patienter. Ugeskr Læger 1995; 157: 5223-8.
  5. Eberle B, Dick WF, Schneider T, Wisser G, Doetsch S, Tzanova I. Checking the carotid pulse check: diagnostic accuracy of first responders in patients with and without a pulse. Resuscitation 1996; 33: 107-16.
  6. Kern KB, Hilwig RW, Berg RA, Ewy GA. Efficacy of chest compression-only BLS CPR in the presence of an occluded airway. Resuscitation 1998; 39: 179-88.
  7. Hallstrom A, Cobb L, Johnson E, Copass M. Cardiopulmonary resuscitation by chest compression alone or with mouth-to-mouth ventilation. N Engl J Med 2000; 342: 1599-601.
  8. Valenzuela TD, Roe DJ, Nichol G, Clark LL, Spaite DW, Hardmann RG. Outcomes of rapid defibrillation by security officers after cardiac arrest in casinos. N Engl J Med 2000; 343: 1206-9.
  9. Kudenchuk PJ, Cobb LA, Copass MK, Cummins RO, Doherty AM, Fahrenbruch CE et al. Amiodarone for resuscitation after out-of-hospital cardiac arrest due to ventricular fibrillation. N Engl J Med 1999; 341: 871-8.
  10. Eisenberg MS, Mengert TJ. Cardiac resuscitation. N Engl J Med 2001; 344: 1304-13.