Skip to main content

Omkostningseffektivitet ved clopidogrel- versus acetylsalicylsyrebehandling af højrisikopatienter med akut koronarsyndrom i Danmark

MSc Bart Heeg, MSc Aukje van Gestel, professor Ben van Hout, cand.oecon. Jens Olsen & professor Torben H. Haghfelt PharMerit, Rotterdam, Holland, Syddansk Universitet, Center for Anvendt Sundhedstjenesteforskning og Teknologivurdering, og Odense Universitetshospital, Kardiologisk Afdeling B

16. okt. 2006
15 min.

Introduktion: Formålet med dette projekt var at estimere omkostningseffektiviteten ved clopidogrel- versus acetylsalicylsyre (ASA)-behandling i Danmark ved sekundær forebyggelse af kardiovaskulære tilfælde hos tre højrisikogrupper af CAPRIE-patienter: 1) patienter, der har fået foretaget en bypassoperation (CABG), 2) patienter med iskæmiske hjertesygdomme og episoder med akut koronarsyndrom og 3) patienter med poly-ateroskerotiske karmanifestationer, herunder perifer karsygdom (PVD). Derudover er omkostningseffektiviteten ved clopidogrelbehandling versus »ingen behandling« hos ASA-intolerante patienter estimeret.

Materiale og metoder: Analysen er baseret på simulationer i en Markov-model. Der er anvendt kliniske og epidemiologiske data samt danske omkostningsestimater. De anvendte transitionssandsynligheder er udledt fra post hoc-analyser i CAPRIE-databasen.

Resultater: Omkostningseffektivitetsratioen varierede fra 25.445 kr. pr. vundet leveår for CABG-patienter til 55.503 kr. pr. vundet leveår for PVD-patienter. Omkostningseffektivitetsratioen for clopidogrelbehandling hos ASA-intolerante patienter var væsentligt lavere (3.093 kr. pr. vundet leveår). Følsomhedsanalyser viste, at størrelsesordenen for omkostningseffektiviteten ikke blev påvirket af ændringer i modellens forudsætninger.

Konklusion: Clopidogrel kan anses for at være et omkostningseffektivt alternativ til ASA ved sekundær forebyggelse af kardiovaskulære tilfælde hos patientpopulationer i højrisikogruppen i Danmark. Med clopidogrel opnås også en effektiv og omkostningseffektiv behandling hos ASA-intolerante patienter.

Clopidogrels effekt i forhold til effekten af acetylsalicylsyre (ASA) ved sekundær forebyggelse af iskæmitilfælde hos patienter med aterosklerotiske lidelser er undersøgt i CAPRIE-studiet [1]. Den relative risikoreduktion (RRR) for clopidogrel var på 8,7% (95% konfidensinterval (KI): 0,3-16,5%), hvad angår den årlige risiko for enten myokardieinfarkt, iskæmisk slagtilfælde eller vaskulær død, samtidig med at clopidogrels sikkerhedsprofil var mindst lige så god som acetylsalicylsyres. Studiet viser, at clopidogrel synes at have kliniske fordele i forhold til acetylsalicylsyre, men samtidig er forbundet med en meromkostning. Derfor kan det forventes, at clopidogrel vil blive anvendt til de patienter, hos hvem behandlingseffekten er højest.

Clopidogrel beskrives i mange videnskabelige arbejder som et velegnet behandlingsalternativ til ASA-intolerante patienter, ASA-behandlede patienter med efterfølgende kardiovaskulære tilfælde eller patienter med høj risiko for efterfølgende tilfælde på grund af tilstedeværelse af anden samtidig sygdom [2-4].

I de danske behandlingsvejledninger understøttes derfor også brugen af clopidogrel til bestemte undergrupper i CAPRIE-forsøget. For at få indsigt i omkostningseffektiviteten for clopidogrel hos disse undergrupper blev der udført følgende post hoc-analyser:

  • Patienter, der har fået foretaget bypassoperation (CABG-patienter)

    • RRR 34% (95% KI: 17,6-51,3%)

    • Vejledning: Akut koronart syndrom, retningslinier for diagnostik og behandling. Dansk Cardiologisk Selskab, 2004.

  • Patienter med forudgående iskæmiske tilfælde

    • RRR 14% (95% KI: 2,5-25,8%)

    • Vejledning: Rationel Farmakoterapi (Maj 2004). Referenceprogram for apopleksi. Sekretariatet for Referenceprogrammer, 2004.

  • Patienter med flere vaskulære lidelser (PVD-patienter)

    • RRR 15% (95% KI: 3,3-26,3%)

    • Vejledning: Underekstremitetsiskæmi. Forebyggelse og behandling. Konsensusrapport. Nr. 2, 2005. Den Almindelige Danske Lægeforening.

Derudover blev der også understøttet af vejledningerne gennemført en evaluering af clopidogrelbehandling af ASA-intolerante patienter. De RRR på 34%, 14% og 15% for hhv. CABG-patienter, patienter med tidligere iskæmisk tilfælde og patienter med PVD er baseret på en post hoc-analyse af databasen, der indeholder de 19.185 patienter fra CAPRIE-studiet [5].

Materiale og metoder

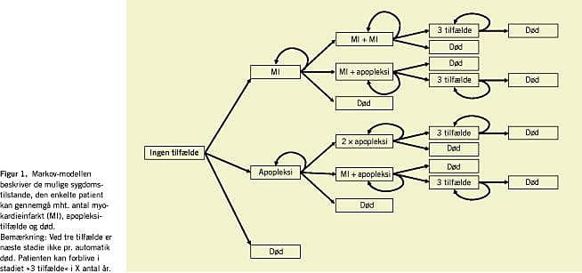
Analyserne er gennemført vha. af simulationer i en Markov-model for en kunstig kohorte på 1.000 patienter, hvilket implicerer, at hændelsesforløbet (dvs. forskellige sygdomstilstande) simuleres for disse patienter indtil deres død. Modellen omfatter flere sygdomstilstande (Figur 1 ), som repræsenterer hændelserne fra indtræden i modellen. Markov-cyklussen strækker sig over seks måneder, hvorefter den pågældende patient kan overføres til et nyt sygdomsstadium, registreres som død eller forblive i det samme sygdomsstadium. I modellen skelnes der mellem tre faser inden for hvert helbredsstadium (dvs. de første seks måneder, de følgende seks måneder og de afsluttende seks måneder), således at der er spillerum for forskellige transitionsstadier og omkostninger, afhængigt af det tidsrum, der er gået siden tilfældet indtraf.

I modellen er der valgt en cyklus på seks måneder, da man i studier har påvist, at behandlingen har effekt efter et halvt år [6].

Aldersfordelingen blandt CABG-patienter var: ASA -patienter 63,9 år (standardafvigelse (SD): 9,4) og clopidogrelpatienter 63,3 år (SD: 9,6). Blandt patienter med forudgående iskæmiske tilfælde var aldersfordelingen: ASA -patienter 65,0 år (SD: 9,9) og clopidogrelpatienter 65,0 år (SD: 9,9). Fordelingen blandt PVD-patienter var: ASA -patienter 66,3 år (SD: 9,1) og clopidogrelpatienter 66,0 år (SD: 9,2).

Transitionssandsynligheder

Transitionssandsynlighederne i Tabel 1 beskriver sandsynligheden for, at en patient overføres fra det ene sygdomsstadium til det næste i Figur 1. De oprindelige transitionssan dsynligheder er blevet udledt post hoc fra CAPRIE-databasen. De anslåede transitionssandsynligheder for ASA-intolerante patienter er derimod beregnet på grundlag af en nyligt publiceret metaanalyse, fordi den ikkebehandlede gruppe ikke var med i CAPRIE-studiet [1, 7]. Resultaterne af CAPRIE-studiet viste en årlig risiko for død på 1,1% pga. af ikkevaskulære årsager hos begge grupper. Denne risiko er brugt for alle undergrupper i den anvendte model.

Modellens transitionssandsynligheder er baseret på de oprindelige forekomster af tilfælde, som er korrigeret for:
1) stigende risiko for kardiovaskulære tilfælde i takt med stigende alder, 2) stigende dødelighed i takt med stigende alder og 3) det faktum, at tilfældene i sig selv er risikofaktorer for efterfølgende tilfælde [6]. Nøjagtige tal for den øgede risiko med stigende alder findes ikke. De epidemiologiske parametre blev fastlagt i henhold til flere kilder. På grundlag af Rotterdam-forsøget blev den årlige aldersspecifikke stigning i sandsynligheden for forekomsten af ikkedødelig kardiovaskulært tilfælde (CVE) og dødelig CVE anslået til at være hhv. 8% og 5% [8]. Den aldersspecifikke stigning i sandsynligheden for forekomsten af myokardieinfarkt (MI), dødelig MI eller andre vaskulære dødsårsager blev forudsat at svare til forekomsten af CVE [9].

Estimeringen af vundne leveår, der er baseret på stigninger i den relative risiko som følge af et nyt tilfælde, er valideret i forhold til Saskatchewan-forsøget. Dvs. at der er foretaget en intern validering af modellens resultat [10]. Modellens antagelser sikrede konservative resultater, dvs. de vundne leveår, der kunne henføres til forhindrede tilfælde, var lavere end de resultater, der estimeredes i Saskatchewan-studiet.

Det forudsattes, at patienterne blev behandlet gennem hele livet med enten clopidogrel eller ASA eller ikke modtog behandling. Ved beregning af virkningen af en behandling med clopidogrel sammenlignet med en alternativ behandlingsstrategi blev det forudsat, at den observerede RRR for clopidogrel kun forekom forud for iskæmiske tilfælde. Da det er uvist, om clopidogrels observerede RRR opretholdes efter et iskæmisk tilfælde, forudsætter man i modellen, at patienter, der bliver udsat for tilfælde efter deres indtræden i modellen, har samme risikoprofil uafhængigt af de forskellige behandlingsstrategier. Modellen omhandler derfor kun omkostningerne og effektiviteten for clopidogrel hos en patientpopulation, der svarer til CAPRIE-patienterne (undergruppe).

Omkostninger

Denne evaluering inkluderer alle de direkte omkostninger, der i sundhedsvæsnet er forbundet med aterosklerosiske lidelser, såvel som de omkostninger, der er forbundet med dødsfald af andre årsager. Dertil kommer øgede omkostninger til medicin (clopidogrel) - disse omkostninger inkluderer patientens egenbetaling. Analysen inkluderer ikke andre omkostninger, såsom patienternes rejseomkostninger eller produktivitetstab/-gevinster, der måtte fremkomme på grund af ændret helbredstilstand. Omkostninger i forbindelse med andre/fremtidige lidelser er ligeledes udeladt. Fremtidige omkostninger og effekter er diskonteret med 5% pr. år.

Tabel 2 viser de omkostningsestimater, der er forbundet med det specifikke helbredsstadie over en periode på seks måneder. Omkostningerne i de første seks måneder inkluderer de omkostninger, der er relateret til den akutte sygdomsfase. Omkostningerne er estimeret på baggrund af den medicinske litteratur og diagnoserelateret gruppe (DRG)-takster for 2003. Alle omkostninger er konverteret til det danske prisniveau i 2003 ved hjælp af Danmarks Statistiks forbrugerprisindeks og afrundet til enheder a 250 kr. (www.statistikbanken.dk). Indkøbspriserne for ASA og clopidogrel er angivet uden moms i henhold til Lægemiddelkataloget (www.lmk.dk).

Effekter

Behandlingens effektivitet er udtrykt i vundne leveår. Resultatet er endvidere angivet i vundne kvalitetsjusterede leveår (QALY'er), hvor de vundne leveår er vægtet med en værdi under 1, hvis helbredstilstanden blev opfattet som værende ringere end perfekt. Mål for livskvalitet er baseret på mål fra litteraturen [15, 16]. Det har ikke været muligt, baseret på forsøgsdata, at finde informationer om livskvalitetsmål efter flere tilfælde, og vi har derfor forudsat, at disse svarer til målene for livskvaliteten efter et enkelt tilfælde. De mål for livskvalitet, der er forbundet med helbredsstadiet i modellen, er vist i Tabel 2.

Følsomhedsanalyser

Der er gennemført en multivariat probabilistisk følsomhedsanalyse for at tage højde for usikkerhed omkring modelestimaterne. De initiale transitionssandsynligheder er betafordelt, fordi de ligger mellem 0 og 1 og inkluderer forsøgsusikkerheder. Alle omkostninger, øgede risici for tilfælde på grund af alder og relative risici for efterfølgende tilfælde er varieret mellem 0,75 og 1,25 gange den initiale værdi, men vi har anvendt ensartede fordelinger, fordi arten og forskellene er ukendte. Analysen er udført på en modelsimulering af 1.000 patienter fra begge behandlingsgrupper. Acceptabilitetskurverne er beregnet på grundlag af de omkostninger og effekter, der blev anslået på grundlag af simulering af en gruppe på 1.000 patienter. Acceptabilitetskurven illustrerer den usikkerhed, der er forbundet med beslutningen om at vælge en strategi for en række tærskelværdier, hvad angår villigheden til at betale pr. vundet leveår.

Resultater

For CABG-patienter er den estimerede omkostning 25.445 kr. pr. leveår og 24.967 pr. QALY (meromkostning pr. patient: 38.420 kr. (95% KI: 10.138-67.016 kr.) vundne leveår: 1,51 (KI: 0,63-2,32 år), vundne QALY'er: 1,54). For patienter med iskæmiske tilfælde er den estimerede omkostning 51.198 kr. pr. leveår og 34.939 pr. QALY (meromkostning pr. patient: 10.618 kr. (KI: -6.213-29,227 kr.), vundne leveår: 0,21 (KI: -0,18-0,58 år), vundne QALY'er: 0,30). For patienter med polyaterosklerotiske karmanifestationer er den estimerede omkostning 55.503 kr. pr. leveår og 40.864 pr. QALY (meromkostning pr. patient: 13.284 kr. (KI: -4.375-31.010 kr.), vundne leveår: 0,2 (KI: -0,14-0,60 år), vundne QALY'er: 0,33). For ASA-intolerante patienter er den estimerede omkostning 3.093 kr. pr. leveår og 2.280 pr. QALY (meromkostning pr. patient: 1.926 kr. (KI: -14.934-19.217 kr.), vundne leveår: 0,62 (KI: 0,36-0,87 år), vundne QALY'er: 0,84).

Figur 2 illustrerer resultatet af følsomhedssanalysen, idet det er vist, hvor meget usikkerheden om modellens forudsætninger påvirker resultatet. Figur 2 viser fire acceptabilitetskurver. Det kan konkluderes med næsten 100% sikkerhed, at clopidogrelbehandling af ASA-intolerante CAPRIE-patienter er omkostningseffektivt, hvis samfundet er villigt til at betale mere end 40.000 kr. pr. vundet leveår. For CABG-patienter er sandsynligheden for, at behandlingen er omkostningseffektiv 85%, hvis samfundet er villigt til at betale 40.000 kr. eller mere pr. vundet leveår, og næsten 100%, hvis betalingsvilligheden er 80.000 kr. eller højere. For patienter med polyaterosklerotiske karmanifestationer og patienter med iskæmiske tilfælde er der 75% sandsynlighed for, at behandlingen er omkostningseffektiv, hvis betalingsvilligheden er 140.000 kr. eller højere.

Diskussion

Modelsimulering bruges ofte i farmakoøkonomiske analyser og udgør en god metode til samkøring af forskellige data med det formål at beregne omkostninger og effekter ved en ny behandlingsstrategi.

Data for behandlingseffektivitet er baseret på CAPRIE-forsøget, som har den store fordel, at begge behandlingsalternativer blev undersøgt i samme omfattende, randomiserede forsøg, men også den ulempe, at det var nødvendigt at udføre post hoc-analyser for at identificere højrisikoundergrupperne. Post hoc-analyser kan have væsentlige begrænsninger i form af f.eks. ukomplette anamneser eller forskellig vægtning af behandlingsgrupperne. De nærværende post hoc-analyser understøttes som nævnt alle af danske behandlingsretningslinjer, hvilket kan ses som en validering af resultaterne fra post hoc-analyserne. Derfor anses disse post hoc-analyser på basis af CAPRIE-databasen for at være den bedste kilde til effektdata for clopidogrelbehandling for de pågældende patientgrupper.

Resultaterne kan ikke sammenlignes med resultaterne af tilsvarende undersøgelser i Danmark, da der ikke er publiceret resultater fra lignende danske studier. Samme model er dog blevet anvendt i Holland i forbindelse med tilskudsansøgninger for clopidogrel, og den økonomiske evaluering er blevet positivt modtaget af de hollandske myndigheder for sygeforsikring [17]. Desuden gælder det, at nærværende resultater svarer til de resultater, der er rapporteret om i en nyligt publiceret oversigtsartikel om omkostningseffektiviteten af clopidogrel [18]. I nærværende studie er der anvendt en diskonteringsrate på 5%, mens der i [18] er anvendt en diskonteringsrate på 3%. Hvis der anvendes en 3%-diskonteringsrate, ændres dette studies resultater relativt lidt, hvorfor resultaterne er i overensstemmelse med resultaterne i [18].

Analysen omfatter kun de direkte behandlingsomkostninger. En mere effektiv behandling vil medføre forbedret livskvalitet med deraf følgende forventet produktionsgevinst for samfundet. De omkostningsestimater og den deraf estimerede omkostningseffektivitet, der præsenteres her, bør derfor opfattes som konservative. På den anden side er gennemsnitsalderen for CABG-patienter og ASA-intolerante patienter (hhv. 63,6 år og 62,5 år), hvorfor inklusion af produktionsgevinst (indirekte omkostninger) formentlig ikke vil ændre resultaterne nævneværdigt, da mange af patienterne har en alder, hvor de er ophørt med at arbejde. Supplerende beregninger, hvori man inkluderede disse indirekte omkostninger, viste, at omkostningseffektiviteten i det store hele forblev uændret.

Når livet forlænges på grund af en reduktion af tilfælde, der er forbundet med aterosklerotiske lidelser, vil det sandsynligvis medføre andre omkostninger, fordi patienter, der lever længere, sandsynligvis vil få andre lidelser i de vundne leveår. Denne analyse omfatter generelt ikke urelaterede sundhedsomkostninger. Men omkostninger ved dødsfald på grund af andre lidelser end aterosklerosiske er dog indregnet med det formål at undgå væsentlige fejlberegninger af omkostningsbesparelserne ved færre aterosklerosiske tilfælde.

De grundliggende modelsimulationer viser, at sekundær forebyggende behandling af højrisikogrupper med clopidogrel koster 25.000-75.000 kr. pr. (kvalitetsjusteret) leveår, hvorimod behandling af ASA-intolerante patienter er væsentligt mere omkostningseffektiv. Resultatet af følsomhedsanalysen tyder på, at de grundliggende beregninger er holdbare, og at det er usandsynligt, at ændringer i modellens forudsætninger vil påvirke omkostningseffektiviteten i væsentlig grad. Der er høj sandsynlighed for, at omkostningseffektivitetsratioen vil forblive under 40.000 for ASA-intolerante patienter, under 80.000 for CABG-patienter og under 140.000 for patienter med polyaterosklerotiske karmanifestationer og patienter med iskæmiske tilfælde. Det bør bemærkes, at man i den probabilistiske følsomhedsanalyse med simultan variation af flere variabler ikke tager højde for evt. korrelation mellem transitionssandsynligheder, hvorfor graden af usikkerhed kan være overvurderet.

Andre sekundære forebyggende behandlingsprogrammer, som anvendes i Danmark (såsom screening for brystkræft og livmoderhalskræft) er karakteriseret ved omkostningseffektivitetsratioer i størrelsesordenen 50.000-140.000 kr. pr. vundet leveår [19, 20]. Denne økonomiske evaluering tyder derfor på, at behandling med clopidogrel ligger på samme niveau som disse forebyggende foranstaltninger, hvad angår omkostningseffektivitet.


Jens Olsen, Center for Anvendt Sundhedstjenesteforskning og Teknologivurdering, Syddansk Universitet, DK-5000 Odense C. E-mail: jeo@cast.sdu.dk

Antaget: 25. november 2005
Interessekonflikter: PharMerit har i forbindelse med nærværende analysearbejde modtaget økonomisk tilskud fra Sanofi-Aventis Danmark og Bristol-Myers Squibb Danmark.
Center for Anvendt Sundhedstjenesteforskning og Teknologivurdering (CAST), Syddansk Universitet, har i forbindelse med nærværende analysearbejde modtaget økonomisk tilskud fra Sanofi-Aventis Danmark og Bristol-Myers Squibb Danmark. Arbejdet er gennemført i henhold til Syddansk Universitets standardvilkår, hvoraf det bl.a. fremgår, at CAST ikke er underlagt nogen restriktioner mht. publicering af metode og resultater.

  1. CAPRIE Steering Committee. A randomised, blinded, trial of clopidogrel versus aspirin in patients at risk of ischaemic events (CAPRIE). The Lancet 1996;348:1329-39.
  2. Ringleb P, Bhatt D, Hirsch A et al. Clopidogrel versus Aspirin in patients at risk of ischemic events investigators. Benfit of clopidogrel over aspirin is amplified in patients with a history of ischemic events. Stroke 2004;35:528-32.
  3. Bhatt D, Chew D, Hirsch A et al. Superiority of clopidogrel versus aspirin in patients with prior cardiac surgery. Circulation 2001;103:363-8.
  4. Ferguson JJ, Gonzalez ER, Kannel WB et al. Clinical safety of clopidogrel implications of the clopidogrel versus aspirin in patients at risk of ischemic events (CAPRIE) study for future management of atherosclerotic disease. Clin Ther 1998;20(suppl B):B42-B53.
  5. Cari

Summary

Summary Cost-effectiveness of clopidogrel vs. aspirin treatment in high-risk acute coronary syndrome patients in Denmark Ugeskr Læger 2006;168(35):2911-2915 Introduction: The aim of this study was to estimate the cost-effectiveness of clopidogrel versus aspirin (ASA) in Denmark in the secondary prevention of cardiovascular events in three high-risk CAPRIE populations: (1) patients with a history of coronary artery bypass grafting, (2) patients with a history of ischemic events and (3) patients with multiple vascular territory involvement. Additionally, the cost-effectiveness of clopidogrel versus no treatment in ASA-intolerant patients was estimated. Materials and methods: Clinical, epidemiological and cost data (Danish estimates) were combined in a Markov model. Estimates of transition probabilities were derived from post hoc analyses of the CAPRIE database. Results: Cost-effectiveness (CE) ratios ranged from 25,445 Danish kroner per LYG (life year gained) in patients with a history of CABG to 55,503 Danish kroner per LYG in patients with multiple vascular territory involvement. The estimated cost-effectiveness ratio of clopidogrel in ASA-intolerant patients was significantly lower (3,093 Danish kroner per LYG). Sensitivity analyses showed that the order of magnitude of these CE ratios is unaffected by changes in model assumptions. Conclusion: In a Danish setting, clopidogrel may be considered a cost-effective treatment alternative to ASA for the secondary prevention of cardiovascular events in high-risk populations. Clopidogrel is also an effective and cost-effective treatment for ASA-intolerant patients.

Referencer

  1. CAPRIE Steering Committee. A randomised, blinded, trial of clopidogrel versus aspirin in patients at risk of ischaemic events (CAPRIE). The Lancet 1996;348:1329-39.
  2. Ringleb P, Bhatt D, Hirsch A et al. Clopidogrel versus Aspirin in patients at risk of ischemic events investigators. Benfit of clopidogrel over aspirin is amplified in patients with a history of ischemic events. Stroke 2004;35:528-32.
  3. Bhatt D, Chew D, Hirsch A et al. Superiority of clopidogrel versus aspirin in patients with prior cardiac surgery. Circulation 2001;103:363-8.
  4. Ferguson JJ, Gonzalez ER, Kannel WB et al. Clinical safety of clopidogrel implications of the clopidogrel versus aspirin in patients at risk of ischemic events (CAPRIE) study for future management of atherosclerotic disease. Clin Ther 1998;20(suppl B):B42-B53.
  5. Carita P. CAPRIE high risk patients. Sanofi-Synthelabo 2004:1-6.
  6. The clopidogrel in unstable angina to prevent recurrent events trial investigators. N Engl J Med 2001;345:494-502.
  7. Antithrombotic trialists' Collaboration. Collaborative meta-analysis of randomised trials of antiplatelet therapy for prevention of death, myocardial infarction, and stroke in high risk patients. BMJ 2002;324:71-86.
  8. Hollander D, Koudstraal P, Bots M et al. Incidence, risk, and case fatality of first ever stroke in the elderly population. The Rotterdam Study. J Neurol Neurosurg Psychiatry 2003;74:317-21.
  9. Anderson KM, Odell PM, Wilson P et al. Cariovascular disease risk profiles. Am Heart J 1991;121:293-8.
  10. Caro J, Migliaccio-Walle K for the CAPRA study group. Generalizing the results of clinical trials to actual practice: the example of clopidogrel therapy for the prevention of vascular events. Am J Med 1999;107:568-72.
  11. Porsdal V. Økonomivurdering af apopleksia cerebri. Behandling og rehabilitering af patienter med apopleksi/transitorisk cerebral iskæmi ressourceforbrug, omkostninger, konsekvenser. København: Københavns Universitet, 1999.
  12. Porsdal V, Boysen G. Direct costs during the first year after intracerebral hemorrhage. European Journal of Neurology 1999;6:449-54.
  13. Levy E, Gabriel S, Dinet J. The comparative medical costs of atherothrombotic disease in European countries. Pharmacoeconomics 2003;21:651-9.
  14. Samsa G, Bian J, Lipscomb J et al. Epidemiology of recurrent cerebral infarction; a medicare claims -based comparison of first and recurrent strokes on 2-year survival cost. Stroke 1999;30:338-49
  15. Tsevat J, Dawson N, Matchar D. Assessing quality of life and preferences in the seriously ill using utility theory. J Clin Epidemiol 1990;43:S73-S77.
  16. Hallan S, Asberg A, Indredavik B et al. Quality of life after cerebrovascular stroke: a systematic study of patients' preferences for different functional outcomes. J Intern Med 1999;246:309-16.
  17. van Luijn JCF. Farmacoeconomic report clopidogrel (Plavix). Amstelveel: Dutch Healthcare Insurance board, 2004.
  18. Durand-Zaleski I, Bertrand M. The values of clopidogrel versus aspirin in reducing atherothrombotic events: The CAPRIE study. Pharmacoeconomics 2004;22:S19-S27.
  19. Søgaard J, Gyrd-Hansen D. Sundhedsøkonomisk Analyse. I: Graversen HP. Tidlig opsporing og behandling af brystkræft. København: Sundhedsstyrelsen, 1997.
  20. Gyrd-Hansen D, Hølund B, Andersen P. Omkostningseffektivitetsanalyse af alternative screeningsprogrammer mod livmoderhalskræft. Ugeskr Læger 1996;158:4912-5.