Skip to main content

Præsentation, diagnose og håndtering af slugte fremmedlegemer

Michael Ørting¹, Poul-Erik Lundbech2, Niels Christian Bjerregaard² & Lone Susanne Jensen²

10. dec. 2013
13 min.

Indtagelse af fremmedlegemer (FL) ses hyppigst hos børn i alderen seks måneder til seks år [1-4]. Hos voksne ser man oftest fastsiddende fødebolus i øsofagus pga. underliggende patologi eller FL hos psykisk syge. FL passerer oftest gastrointestinalkanalen i løbet af 4-6 dage, enkelte først efter fire uger [1]. 80-90% af alle slugte FL vil passere spontant, 10-20% kræver endoskopisk fjernelse, og hos 1% af patienterne er kirurgisk intervention nødvendig [2, 5-8]. Øsofagus, pylorus og terminale ileum er snævre steder i fordøjelseskanalen, hvor et FL hyppigst retineres [8]. Komplikationsraten er betydelig ved manglende eller forsinket behandling af et fastsiddende FL i øsofagus [1, 2, 7, 9, 10].

Formålet med denne artikel er at opdatere viden på området og angive forslag til en behandlingsalgoritme for slugte FL.

METODE

Der er foretaget systematisk litteratursøgning på

PubMed uden fastsat publikationsdato eller studietype. Anvendte søgeord: foreign body ingestion i kombination med treatment, food impaction, guideline, management, complications, battery, body-packers, glucagon, lead og magnet. Der er suppleret med litteratur fra hovedartiklernes referencelister. Søgningen blev foretaget i maj 2013. Emnet er primært belyst ved kasuistiske og retrospektive publikationer.

RESULTATER

Patogenese

Knapbatterier

Elektrolyse kan lokalt give basisk ætsning af mucosa inden for 2-4 timer og perforation inden for seks timer [11, 12]. Litiumbatterier > 20 mm giver de sværeste læsioner pga. størst spændingsforskel [12, 13]. Et fastsiddende batteri i øsofagus kan være asymptomatisk i op til to uger. Et knapbatteri i ventriklen er sjældent sygdomsfremkaldende. Der sker spontan passage hos 95%.

Cylinderbatterier

Disse batterier retineres i øsofagus, pylorus og tyndtarmen. Der kan ses alvorlig skade ved perforation af et batteri med læk af base [14].

Mønter

Mønter kan give tryklæsion i øsofagus med risiko for perforation og fisteldannelse [10]. 70-88% af alle indtagne FL hos børn er mønter [8, 13, 15].

Skarpe genstande

Perforationsrisikoen ved skarpe genstande er på

15-35% [2].

Perforation som følge af skarpt FL viser sig ofte uden anamnestisk slugt FL, og diagnosen stilles ofte peroperativt [2].

Store genstande

Store genstande defineres ud fra patientens størrelse [2, 7]. Hos børn er FL over 10 × 30 mm store, mens det hos voksne drejer sig om genstande større end

20 × 50 mm. Komplikationsrisikoen er øget pga. retinering i øsofagus og pylorus [1].

Magneter

Tiltrækningskraften mellem to magneter kan komprimere tarmvæggene og medføre nekrose og risiko for tarmperforation, fisteldannelse og tyndtarmsileus [16, 17].

Fødebolus

Hos 10-45% af patienterne med fastsiddende fødebolus finder man øsofagussygdom ved endoskopi (Schatzkis ring, cancer, striktur, eosinofil øsofagitis, hiatushernie og akalasi) [18, 19]. Anamnese over 24 timer øger risikoen for iskæmi pga. mekanisk tryk og derved perforation.

Body-packers

Body-packers dækker over indtagelse af narkotikapakker med 3-12 g narkotika (hyppigst heroin/kokain) [1, 20]. Ileus og perforation af øsofagus eller tarmen forekommer pga. indtag af talrige narkotikapakker. Perforation af blot én pakke med 1-3 g kokain kan være dødelig, og risikoen øges ved forsøg på endoskopisk fjernelse [20].

Blyforgiftning

Der er beskrevet dødsfald som følge af forgiftning efter indtagelse af blyholdige FL [21].

Symptomer

Halvdelen af de børn, hos hvem man har påvist indtagelse af FL, er asymptomatiske [3, 4, 22]. Typiske symptomer er FL-fornemmelse, dysfagi, savlen, opkastning og retrosternale smerter [3, 22]. Body-packers vil ved perforation af en pose give forgiftningssymptomer. Man skal have FL-aspiration in mente ved hypoksi, cyanose, hvæsen, stridor, hoste og kvælning. Komplikationerne omfatter øsofagusstenose, perforation af øsofagus eller tarmen, intraabdominal absces, aortoøsofageal fistel, mekanisk ileus, blyforgiftning og død [9, 17, 21, 23, 24].

Diagnose

Anamnese om tidligere kirurgi og sygdom i mave-tarm-kanalen samt type, antal og tidspunkt for indtag af FL skal afklares. Ved en objektiv undersøgelse findes der normale forhold hos 90% [22]. Man foretager røntgenundersøgelse hos alle patienter som en anterior-posterior-projektion af thorax og abdomen

(Figur 1). Hos børn < 3 år skal røntgenoptagelsen dække området fra mund til analåbning [2]. Røntgenundersøgelsen kan undlades ved fastsiddende fødebolus. FL er røntgenfast hos 47-64% [4, 6]. Fiskeben, kyllingeben, træ, plast og glas kan ikke altid visualiseres på konventionel røntgen. Skiveformede FL orienterer sig i sagittalplan i trachea og frontalplan i øsofagus. Knapbatterier ses som dobbeltskiver. CT er førstevalg ved body-packers [20] og bør overvejes ved multiple FL og ved mistanke om perforation, absces eller ileus. Røntgenkontrastunder-søgelse anbefales ikke på grund af risiko for aspiration [1].

Behandling

Konservativ behandling

Observation i hjemmet anvendes generelt hos asymptomatiske patienter med et lille, stumt FL i ventrikel eller analt herfor [1, 3, 4]. Hvis FL er lokaliseret her, passerer det ofte spontant, og risikoen for komplika-tioner er lav [2, 4, 7]. Når behandlingen af patienten afsluttes, informeres denne om at kontakte læge ved mavesmerter, persisterende feber/hoste eller blødning fra gastrointestinalkanalen [7]. Flere forfattere tilråder, at FL distalt for duodenum følges med røntgenundersøgelse hver 3.-4. dag, indtil spontan passage er konfirmeret ved sigtning af fæces, og at man bør overveje kirurgi ved manglende progression af FL [1, 2, 4, 7, 24].

Endoskopisk intervention

FL i pharynx konfereres med en øre-næse-hals-afdeling mhp. fjernelse [22, 25]. FL i øsofagus fjernes ved akut fleksibel øsofagoskopi [1-4, 19, 26]. FL i ventriklen er i flere studier observeret i op fire uger, hvor to tredjedele af dem passerer spontant. Den resterende tredjedel vil fortsat kræve endoskopisk eller kirurgisk fjernelse [4, 22, 26]. Ukompliceret spontan passage af FL fra ventrikel skete i 71% af tilfældene i et retrospektivt studie fra 2011 med 249 børn [27]. Behovet for endoskopisk intervention er afhængigt af typen af FL og beskrives nedenfor. FL-ekstraktion foregår på kirurgiske afdelinger ved fleksibel gastroskopi. Proceduren er sikker og effektiv og har en succesrate over 95%, en morbiditet under 5% og en mortalitet på 0% [2, 6, 26]. Kompli-kationer i forbindelse med FL-ekstraktion med fleksibel gastroskopi er rapporteret at forekomme i 2,5-9% af tilfældene og indbefatter mucosalæsion, blødning, feber og øsofagusperforation [2, 6, 19]. Øsofagus-perforation skete i et studie fra 2005 med 1.088 patienter i 2‰ af tilfældene [19]. Rigide øsofagoskoper anvendes både i udlandet og på danske øre-næse-hals-afdelinger [8, 15, 28]. Perforationsrisikoen ved FL-ekstraktion er i en nyligt publiceret dansk statusartikel angivet til 8,5% [28]. En dansk opgørelse af 483 øsofagoskopier fra 2012 med rigide skoper viste en perforationsrate på 0,8% – primært som følge af fjernelse af FL i den anale øsofagus [29].

Knapbatterier

Knapbatteri i øsofagus skal fjernes inden for to timer pga. risiko for alvorlige komplikationer [12, 13, 24, 26]. Passage forbi øsofagus medførte i et studie med 2.382 patienter kun forbigående ufarlige symptomer [11]. Knapbatterier, der er > 15 mm og beliggende i ventriklen hos børn under seks år, kan hos 9,4% give gastrisk ulceration, hvorfor disse anbefales fjernet gastroskopisk [12]. Afhængig af primære skopifund kan patienten følges klinisk i to uger [9].

Batterier

Cylinderbatterier, der har passeret øsofagus, kan behandles konservativt, såfremt anamnese eller røntgenundersøgelse ikke giver mistanke om skade på batteriet. Hvis det er tilfældet, bør batteriet fjernes ved gastroskopi, alternativt kirurgi [14].

Mønter

Fastsiddende mønter i øsofagus fjernes akut [3, 4, 8, 19, 23]. I et randomiseret studie med 60 patienter skete spontan passage af mønter i øsofagus i 25-30% af tilfældene uden øget komplikationsrate ved observation i op til 16 timer [15]. Hvis der opnås symptomfrihed i ventetiden på gastroskopi, bør der foretages supplerende røntgenundersøgelse mhp. verificering af passage til ventrikel, hvorefter den lades passere spontant, hvis ikke den skal placeres i kategorien store FL [2, 3, 15]. Størrelsen af mønten påvirker ikke raten af spontan passage [3, 15, 26].

Skarpe og spidse genstande

Skarpe FL fjernes akut, inden de passerer duodenum [2, 4, 7, 22, 26]. I et retrospektivt studie fra 2011 med 249 børn fandt man, at spontan passage af skarpe FL fra ventrikel hos børn over to år skete hos 90%, og kun hos 56% af børn under to år [27]. Risikoen for slimhindelæsioner under ekstraktion minimeres ved orientering af FL med spidsen/den skarpe del pegende analt under ekstraktionen samt ved anvendelse af en overtube eller montering af en beskyttende hætte på enden af gastroskopet [1, 2, 7].

Store genstande

Flere forfattere anbefaler, at man fjerner FL > 20 × 50 mm (hos børn 10 × 30 mm), da det er mindre sandsynligt, at de kan passere pylorus. FL, der er længere end 6-10 cm, vil blive fanget i duodenums sving [1, 2, 4, 22, 27].

Magneter

Behandling er indiceret ved tilstedeværelse af mere end en magnet eller samtidig indtagelse af et metallisk FL. Ved radiologisk verificering er akut gastroskopisk fjernelse indiceret [16]. Ved flere magneter i tyndtarmen anbefales kontrolrøntgenundersøgelse efter 24 timer, og ved uændret lokalisation må kirurgisk ekstraktion overvejes [16]. En enkelt magnet er harmløs, hvis ikke størrelsen giver problemer. Multiple magnetiske FL kan fremstå som ét på røntgenbilleder.

Fødebolus

Fastsiddende fødebolus i øsofagus indicerer akut gastroskopi [1]. Ved totalt synkestop bør proceduren foregå hyperakut for at hindre aspiration [2]. Bolus forsøges ekstraheret, alternativt skubbes blidt ned i ventrikel med opmærksomhed på evt. underliggende øsofaguspatologi. I et studie har man undersøgt push-metoden hos 189 patienter, og hos 97% af dem var den effektiv uden tilfælde af perforation [18]. Piecemeal-teknik med fragmentering af bolus er en mulighed. Indtagelse af mineralvand inden gastroskopi kan forsøges, men der findes sparsom dokumenteret effekt [30].

Glukagon kan teoretisk afslappe den nedre del af øsofagus og dermed lade fødebolus passere [31]. Hvis fødebolus passerer spontant, er gastroskopi er fortsat indiceret for at udelukke en underliggende behandlingskrævende patologi [1].

Body-packers

Endoskopisk fjernelse af narkotikapakker er kontraindiceret. Patienterne skal behandles under observation på en intensivafdeling. Asymptomatiske patienter behandles konservativt med udrensning. Symptomatiske patienter gives naloxon ved opiodforgiftning (heroin).

Der findes ingen modgift mod sympatomimetika (kokain og amfetamin), og behandlingen er symptomatisk. Indikation for kirurgi er kokainforgiftning, ileus eller tarmperforation. Operativt foretages der multiple enterotomier, og pakkerne malkes forsigtigt ud. Der skal foretages kontrol-CT inden udskrivelse for at sikre, at der er sket passage af alle narkotikapakkerne [20].

Blyholdige fremmedlegemer

Ved mistanke om indtagelse af blyholdige FL skal tilgængelige FL fjernes ved gastroskopi. Ved FL i tarmen foretages der udrensning. Blyniveauet i blodet måles, og ved værdier over 5 mikromol/l er der høj risiko for alvorlige komplikationer og død. Kelatorbehandling skal overvejes, og behandlingen konfereres med Giftlinjen på Bispebjerg Hospital.

DISKUSSION

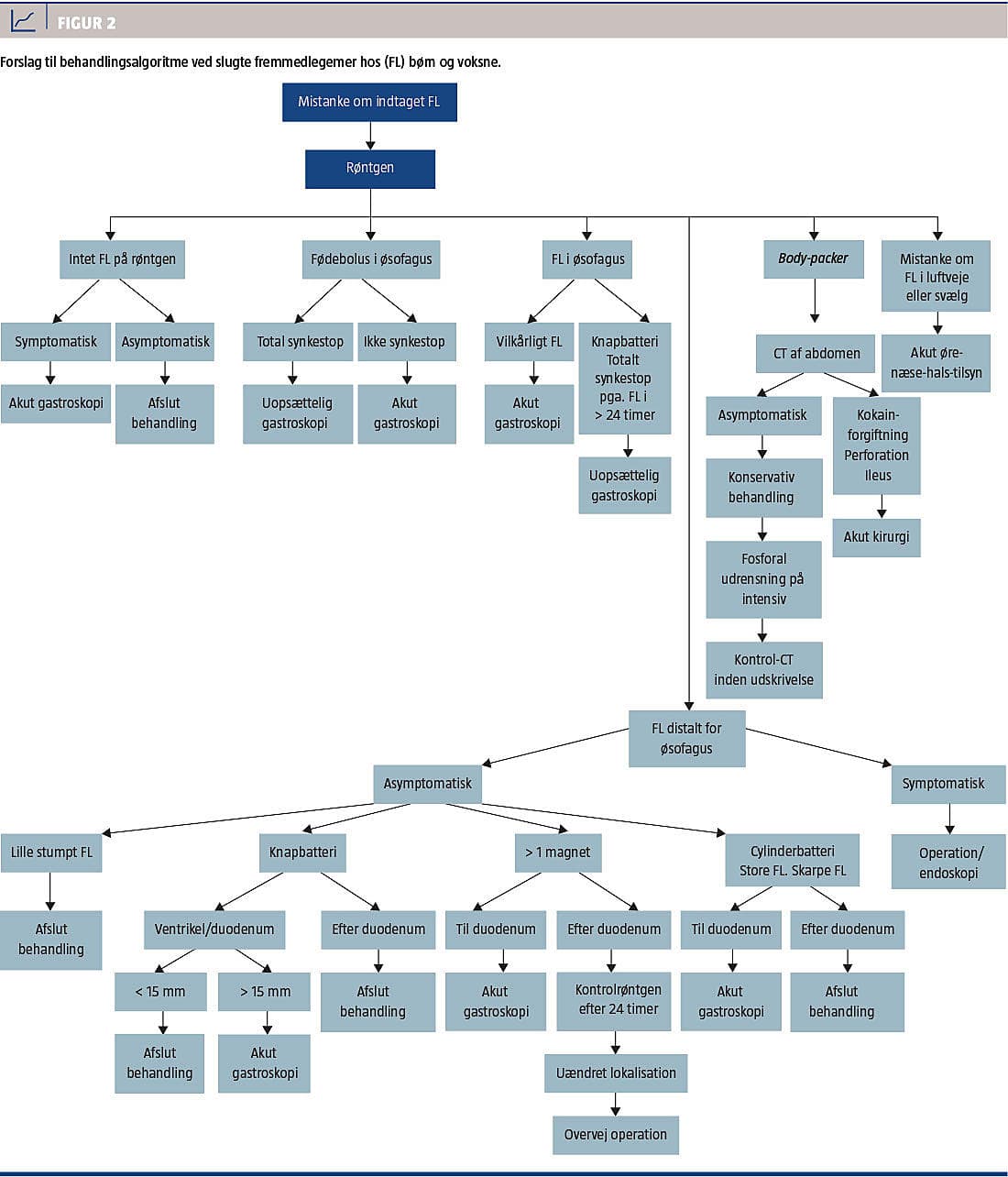
Der eksisterer talrige algoritmer i litteraturen om håndteringen af slugte FL, men der er sparsom evidens på området. Efter gennemgang af den eksisterende litteratur foreslår vi behandlingsalgoritmerne i (Figur 2, Figur 3 og Figur 4). Behandlingen af patienter, der har slugt FL, vil enten være gastroskopisk ekstraktion eller afventen. Konservativ tilgang anvendes hos asymptomatiske patienter, hvor et FL ikke har kunnet visualiseres radiologisk, eller det har passeret duodenum jf. algoritmen. Der findes ingen evidens for, at antallet af komplikationer nedsættes ved radiologisk kontrol eller sigtning af fæces, mens man afventer spontan passage.

FL i ventriklen passerer kun spontant hos to ud af tre patienter [27]. Derfor anbefales fjernelse af alle FL i ventriklen ved akut gastroskopi (fraset små stumpe FL), fordi der er en øget risiko for komplika-tioner ved intestinale FL.

Rigid øsofagoskopi til FL-ekstraktion frarådes pga. perforationsrisiko [28, 29]. Fleksibel gastroskopi er en sikker procedure til FL-ekstration, da den har høj succesrate og lav perforationsrate [1, 2].

Overtube eller krave anbefales ved gastroskopisk fjernelse af skarpe og spidse FL.

Man bør være opmærksom ved multiple magneter, knapbatterier og fastsiddende FL i øsofagus, da der er en potentiel høj morbiditet forbundet hermed. Kirurgisk behandling bør overvejes ved flere magneter distalt for duodenum, et beskadiget cylinderbatteri og ved body-packers. De eneste absolutte indika-tioner er diffus peritonitis med mistanke om perforation eller manifest ileus.

Korrespondance: Michael Ørting, Bellisvej 11, 8464 Galten.

E-mail: michael.oerting@gmail.com

Antaget: 20. august 2013

Publiceret på Ugeskriftet.dk: 9. december 2013

Interessekonflikter:

Summary

Presentation, diagnosis and management of swallowed foreign bodies:

Foreign body ingestion occurs commonly. In 80-90% of cases, the ingested foreign body passes uneventfully through the gastrointestinal tract; endoscopy is performed in 20% of cases, and surgery in less than 1%. Complications usually occurs when the ingested foreign body is sharp, large, a button battery or multiple magnets. We present a potential algorithm for the management of swallowed foreign bodies. Most patients can be treated conservatively by observation alone, but often it is convenient to proceed to endoscopic retrieval. Surgery is reserved for complicated cases.

Referencer

LITTERATUR

  1. Ikenberry S, Jue T, Anderson M et al. Management of ingested foreign bodies and food impactions. Gastrointest Endosc 2011;73:1085-91.

  2. Webb WA. Management of foreign bodies of the upper gastrointestinal tract: update. Gastrointest Endosc 1995;41:39-51.

  3. Cheng W, Tam PK. Foreign-body ingestion in children: experience with 1,265 cases. J Pediatr Surg 1999;34:1472-6.

  4. Arana A, Hauser B, Hachimi-Idrissi S et al. Management of ingested foreign bodies in childhood and review of the literature. Eur J Pediatr 2001;160:468-72.

  5. Balasubramaniam SK, Bray D, Black MI et al. A review of the current management of impacted foreign bodies in the oesophagus in adults. Eur Arch Otor-
    hinolaryngol 2008;265: 951-6.

  6. Chiu YH, Hou SK, Chen SC et al. Diagnosis and endoscopic management of
    upper gastrointestinal foreign bodies. Am J Med Sci 2012;343:192-5.

  7. Eisen GM, Baron TH, Dominitz JA et al. Guideline for the management of ingested foreign bodies. Gastrointest Endosc 2002;55: 802-6.

  8. Little DC, Shah SR, St Peter SD et al. Esophageal foreign bodies in the pediatric population: our first 500 cases. J Pediatr Surg, 2006;41:914-8.

  9. Mortensen AH, Hansen NF, Schiødt OM. Hjertestop hos barn som følge af knapbatteri i øsofagus. Ugeskr Læger 2009;43:3098-9.

  10. Nandi P, Ong G. Foreign body in the oesophagus: review of 2394 cases. Br J Surg 1978;65:5-9.

  11. Litovitz T, Schmitz BF. Ingestion of cylindrical and button batteries: an analysis of 2382 cases. Pediatrics 1992;89:747-57.

  12. Litovitz T, Whitaker N, Clark L et al. Emerging battery-ingestion hazard: clinical implications. Pediatrics, 2010;125:1168-77.

  13. Jayachandra S, Eslick GD. A systematic review of paediatric foreign body ingestion: presentation, complications, and management. Int J Pediatr Otorhinolaryngol 2013;77:311-7.

  14. Hindley N. The management of cylindrical battery ingestion in psychiatric settings. Psychiatric Bulletin 1999;23:224-6.

  15. Waltzman ML, Baskin M, Wypij D et al. A randomized clinical trial of the management of esophageal coins in children. Pediatrics 2005;116):614-9.

  16. Shah SK, Tieu KK, Tsao K. Intestinal complications of magnet ingestion in children from the pediatric surgery perspective. Eur J Pediatr Surg 2009;19:334-7.

  17. Carlsen CG, Floyd AK, Lundhus E. Mutiple tarmperforationer efter indtagelse af magnetisk legetøj. Ugeskr Læger 2007;169:4242-3.

  18. Vicari JJ, Johanson JF, Frakes JT. Outcomes of acute esophageal food impaction: success of the push technique. Gastrointest Endosc 2001;53:178-81.

  19. Li ZS, Sun ZX, Zou DW et al. Endoscopic management of foreign bodies in the upper-GI tract: experience with 1088 cases in China. Gastrointest Endosc 2006;64:485-92.

  20. Traub SJ, Hoffman RS, Nelson LS. Body packing - the internal concealment of illicit drugs. N Engl J Med 2003;349:2519-26.

  21. St Clair WS, Benjamin J. Lead intoxication from ingestion of fishing sinkers: a case study and review of the literature. Clin Pediatr (Phila) 2008;47:66-70.

  22. Yalcin S, Karnak I, Ciftci AO et al. Foreign body ingestion in children: an analysis of pediatric surgical practice. Pediatr Surg Int 2007;23:755-61.

  23. Zhang X, Liu J, Li J et al. Diagnosis and treatment of 32 cases with aortoesophageal fistula due to esophageal foreign body. Laryngoscope, 2011;121:267-72.

  24. Cowan SAJ, P Jacobsen. Indtagelse af minibatterier. Ugeskr Læger 2002;164:1204.

  25. Wai Pak M, Chung Lee W, Kwok Fung H et al. A prospective study of foreign-body ingestion in 311 children. Int J Pediatr Otorhinolaryngol 2001;58:37-45.

  26. Antoniou D, Christopoulos-Geroulanos G. Management of foreign body ingestion and food bolus impaction in children: a retrospective analysis of 675 cases. Turk J Pediatr 2011;53:381-7.

  27. Lee JH, Lee JS, Kim MJ et al. Initial location determines spontaneous passage of foreign bodies from the gastrointestinal tract in children. Pediatr Emerg Care 2011;27:284-9.

  28. Akram J, Amin F, Toft J et al.Håndtering af fremmedlegeme i øsofagus med synkestop. Ugeskr Læger 2013;175:640-3.

  29. Wennervaldt K, Melchiors J. Risk of perforation using rigid oesophagoscopy in the distal part of oesophagus. Dan Med J 2012;59: A4528.

  30. Mohammed SH, Hegedus V. Dislodgement of impacted oesophageal foreign bodies with carbonated beverages. Clin Radiol 1986;37:589-92.

  31. Weant K, Weant M. Safety and efficacy of glucagon for the relief of acute
    esophageal food impaction. Am J Health Syst Pharm 2012;69:573-7.