Recidiv efter kurativ kirurgisk behandling af kolorektalcancer


Sissel Ravn1, Kåre Andersson Gotschalck2 & Jesper Nors3
Risikoen for recidiv er faldet markant over de seneste 20 år i Danmark, men recidiv udgør fortsat den største risikofaktor for død efter kurativt intenderet behandling for kolorektalcancer.
Patienter diagnosticeret med recidiv har begrænsede behandlingsmuligheder og høj mortalitet.
En del patienter diagnosticeres med recidiv mellem planlagte opfølgningsskanninger, dvs. intervalcancer. Relevante nytilkomne symptomer bør således altid medføre henvisning til relevant afdeling med henblik på udredning for recidiv.
Kolorektalcancer (KRC) er en af de hyppigste kræftformer i Danmark med ca. 4.500 nydiagnosticerede patienter om året og ca. 1.700 årlige relaterede dødsfald [1].
Ca. 1.300 af patienterne diagnosticeres med en primærtumor i rectum defineret som de sidste 15 cm inden analkanalen, og de resterende 3.200 af patienterne har primærtumor i colon med en højere hyppighed af tumorer i colons proksimale del. KRC stadieinddeles efter tumor, node, metastasis (TNM)-klassifikationen i UICC stadie I-IV. UICC stadie IV er metastatisk på diagnosetidspunktet (synkrone metastaser). Kirurgisk resektion af primær tumor samt lymfeknuderne langs det tumorbærende kar er hjørnestenen i behandlingen for stadie I-III, hvor adjuverende kemoterapi tilbydes til veldefinerede patienter med risiko for restsygdom og har demonstreret en betydelig bedring af femårsoverlevelsen [2]. På trods af denne kurativt intenderede behandling estimeres det, at 16% udvikler recidiv af sygdommen i løbet af de første fem år efter operationen (metakrone metastaser).
Denne artikel fokuserer primært på opfølgning og recidiv hos patienter med UICC stadie I-III KRC behandlet kurativt intenderet med kirurgisk resektion af primærtumor.
Traditionelt har forståelsen af metastaserende KRC været en lineær progression, hvor primærtumor vokser i størrelse for senere at sprede sig til de regionale lymfeknuder og herfra videre til solitære metastaser i andre organsystemer. Flere studier tyder dog også på en mere parallel progression, hvor kræftceller disseminerer tidligt og ikke præsenterer sig ved traditionelle radiologiske undersøgelser, der anvendes i den kliniske vurdering af UICC-stadiet [3]. Derved efterlades de under kirurgien (engelsk: minimal residual disease (MRD)) og ligger i dvale (engelsk: tumor dormancy), hvor de forbliver levedygtige, men ikkeproliferative, og har potentiale til at reaktivere og fremkalde klinisk recidiv [4]. De drivende faktorer bag tidlig dissemination af kræftceller er stadig ringe forstået [3].
Generelt er det metastatiske mønster hyppigst i leveren, efterfulgt af lungerne og peritoneum, mens metastaser til hjerne eller knogler er sjældent [5]. For rectumcancer kan en højere hyppighed af lungemetastaser forklares med den venøse drænage til iliacakarrene, der omgår leveren; i modsætning til colons venøse drænage til portalvenen, der medfører øget risiko for levermetastaser. Den øgede hyppighed af peritoneale metastaser ved coloncancer kan forklares ved colons overvejende intraperitoneale placering i modsætning til rectums ekstraperitoneale placering i bækkenet (Figur 1) [5, 6].
Patientopfølgning efter kurativ behandling af KRC har flere formål: 1) tidlig påvisning af recidiv på et tidspunkt med lav tumorbyrde med henblik på at øge muligheden for et kurativt behandlingstilbud, 2) ønske om, at tidlig initiering af palliativ behandling ved inoperabelt recidiv, 3) ønske om tidlig opsporing af metakron KRC, 4) opsporing og håndtering af senfølger. I Danmark tilbydes alle patienter med KRC et opfølgningsprogram bestående af minimum en CT af thorax, abdomen og bækken (CT-TAB) efter 1 og 3 år efter operationen med henblik på tidlig opsporing af recidiv samt en koloskopi efter fem år og igen hvert femte år indtil 75 år med henblik på forebyggelse og opsporing af metakron KRC.
Der er store forskelle mellem nationale opfølgningsprogrammer (Figur 2) [7]. I Frankrig anbefales kliniske vurderinger, CT’er og karcinoembryonealt antigen (CEA)-målinger med høj frekvens de første tre år efter operationen, mens Holland har en opfølgning vejledt af biomarkører, hvor en stigning i CEA-niveauet udløser radiologiske undersøgelser. I USA har National Comprehensive Cancer Network som de eneste et stadiedifferentieret opfølgningsprogram, hvor der ikke anbefales opfølgning til patienter behandlet for UICC stadie I KRC.
Der er ikke fundet en overlevelsesgevinst på populationsniveau ved øget opfølgningsintensitet [8], men flere studier har rapporteret øgede overlevelser for recidivpatienter, der bliver diagnosticeret ved planlagt opfølgning frem for ved symptomdebut [9, 10]. En del af denne effekt kan dog formentlig tilskrives lead time bias. I et nyligt studie fandt man, at 29% af recidiver var symptomatiske, men dette var i et opfølgningsprogram med meget højere intensitet end det danske [11]. Det er fortsat uvist, hvor stor en andel af recidiver der diagnosticeres på symptomatisk baggrund og ved planlagt opfølgning i Danmark.
Recidiv er ikke p.t. en kvalitetsparameter i Regionernes Kliniske Kvalitetsudviklingsprogram eller de Danske Multidisciplinære Cancer Grupper (DMCG), hvor Dansk Kolorektalcancer Gruppe (DCCG) monitorerer kvaliteten af KRC-behandlingen i Danmark. Den eksakte incidens af recidiv i Danmark kendes derfor ikke, men en række danske studier har estimeret incidensen af recidiv i Danmark på baggrund af algoritmisk tolkning af registerdata [12]. For både colon- og rectumcancer gælder det, at femårsrecidivraten er faldet fra 27% til 16% over de seneste 20 år [13, 14]. Incidensen af recidiv er højere for rectumcancer sammenlignet med coloncancer og øges proportionelt med avanceret stadie, fra 7-10% i stadie I til 25-29% for stadie III (Tabel 1) [13-15]. I flere studier antydes det, at KRC detekteret ved screening har lavere risiko for recidiv sammenlignet med symptomatisk detekteret KRC [13, 16, 17]. En mulig forklaring kan være tidligere diagnosticering inden for hvert stadie med lavere dybdevækst samt mindre tumordiameter [17] enten på grund af lead time bias eller forskelle i tumorbiologi, der ikke kan forklares med TNM-klassifikationen.
Den mediane tid fra primær kirurgi til recidiv er ca. 16 mdr. [14], men varierer afhængigt af stadie og metastaselokalisation, med kortere tid til recidiv for avancerede stadier samt tidligere diagnostik af levermetastaser sammenlignet med lungemetastaser [9]. Over 75% af alle recidiver diagnosticeres inden tre år postoperativt og over 90% inden for fem år postoperativt [13, 18]. Recidivraten falder markant fem år postoperativt, og incidensen bliver lavere end incidensen af ny sekundær ikke-KRC [18]. For patienter med KRC, der er sygdomsfri fem år postoperativt, er risikoen for sent recidiv under 3%, og der synes enighed i litteraturen om, at man som sygdomsfri fem år efter operationen kan erklæres rask [19].
Den kumulerede risiko for metakron KRC er 1,8% efter fem år, 3,4% efter ti år og 7,2% efter 20 år, hvorfor patienter tilbydes koloskopier hvert femte år indtil 75 år [20].
Symptomer på recidiv
Symptomer på recidiv vil ofte være uspecifikke, f.eks. mavesmerter, hæmatokeksi, ændret afføringsmønster eller vægttab, og en del patienter vil have senfølger med lignende symptomer efter behandlingen [10, 21]. Det kan derfor være vanskeligt at skelne, hvilke patienter der skal henvises til akut udredning med henblik på opsporing af recidiv, og hvilke patienter der har behandlingskrævende senfølger.
Senfølger
I en tid med faldende risiko for recidiv vil en af de væsentligste opgaver i opfølgningen efter kurativt behandlet KRC være opsporing og behandling af senfølger. Den absolutte risiko for senfølger vil potentielt overstige risikoen for recidiv. Denne problematik fremhæves i Kræftplan V, hvorfor DMCG i 2025 udgav tværgående kliniske retningslinjer for generelle senfølger efter kræft og kræftbehandling [22]. Fysiske senfølger efter behandling for KRC inkluderer bl.a. tarm- og blæredysfunktion, kræftrelateret træthed, seksuel dysfunktion samt neuropatiske og kroniske smerter. F.eks. svarer 15% af 11.600 adspurgte patienter med KRC, at de oplever svære smerter efter behandling for KRC [23]. Det vides ikke, om smerterne kompromitterer dagligdagsfunktioner og arbejdsevne, men det understreger, at der er et betydeligt potentiale for forbedring og behandling i opfølgningen af patienter med KRC.
Ud over fysiske senfølger vil mange patienter også opleve psykiske senfølger af at overleve med en kræftdiagnose. Mange patienter vil naturligt have en bekymring for, om kræften vender tilbage, og for nogle vil denne bekymring udvikle sig til egentlig behandlingskrævende angst eller depression. Frygten for recidiv kan blive patologisk for patienten, og i et nyligt dansk studie fandt man, at 5% af langtidsoverlevere rapporterede klinisk betydende frygt for tilbagefald, hvoraf 75% af dem efterspurgte behandling mod deres frygt for tilbagefald [24]. Dette understreger vigtigheden af at imødekomme patienternes bekymringer og udrede relevante symptomer, om end patientens a priori-risiko for recidiv vurderes lav.
Udredning
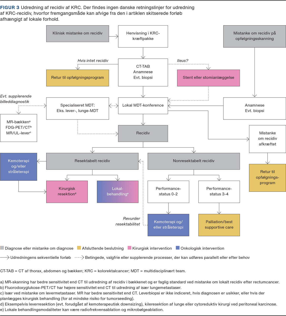
Hvis der er klinisk mistanke om eller erkendt recidiv af tidligere kurativt behandlet KRC, skal der henvises til pakkeforløb for kræft i tyk- og endetarm [25]. Afhængigt af symptombillede og anamnese vil udredningen ofte indledes med anamnese, måling af CEA-niveauet, objektiv undersøgelse og endoskopi, dvs. fleksibel sigmoideoskopi eller komplet koloskopi, og/eller CT-TAB. Ved relevant symptombillede, men negative radiologiske fund kan der planlægges gentagelse af CT-TAB efter 3-6 mdr. Supplerende billeddiagnostik (FDG-PET/CT, ultralydskanning/MR af lever med kontrast eller MR af bækken) anvendes særligt ved tvetydige fund på CT-TAB, ved behov for præcis vurdering af metastasestatus eller lokalrecidiv, og når resultatet af supplerende billeddiagnostik forventes at ændre behandlingsstrategien [26]. Før allokering til kurativt intenderet eller palliativ behandling bør udbredelsen af sygdom, organrelationer, resektabilitet og patientens generelle tilstand, herunder performancestatus og komorbiditet, være kendt. Alle recidiver ønskes så vidt muligt biopsiverificeret.
Alle patienter med nydiagnosticeret recidiv efter tidligere kurativt behandlet KRC bør vurderes ved relevant multidisciplinært team (MDT)-konference med henblik på at fastlægge behandlingsstrategi og kurativt intenderet eller palliativt behandlingsmål [27]. MDT-konference kan afholdes som en samlet konference eller flere separate konferencer (tarm-MDT, lever-MDT, lunge-MDT etc.) afhængig af lokale organisatoriske forhold.
Behandlingsstrategi og -mål fastsættes ud fra sygdomsbyrde, tumors karakteristika, patientens performancestatus og præferencer. Resektable patienter bør tilbydes lokalbehandling, mens ikkeresektable patienter som udgangspunkt ikke tilbydes tumordebulking [28]. Pallierende kirurgiske interventioner hos patienter med nonresektabel metastatisk sygdom foretages oftest ved akutte tilstande som f.eks. ileus eller perforation, og hvor der er en forventet restlevetid på min. 1 md. Der foreligger ikke sufficient evidens, der kan understøtte beslutningen (tidspunkt og procedure) om kirurgisk intervention, hvilket vanskeliggør selektionen, og beslutningen træffes oftest på individniveau baseret på en samlet klinisk vurdering [29]. En skematisk fortegnelse af et udredningsforløb er skitseret i Figur 3.
Prognosen for patienter med recidiv afhænger af sygdomsbyrden og behandlingsmulighederne. Femårsoverlevelsen er rapporteret til 32% [9], men den mediane overlevelse varierer fra 36 mdr. for patienter med solitære metastaser ned til 12 mdr. for patienter med udbredt metastatisk sygdom i flere organsystemer [30].
Risikoen for recidiv efter kurativt intenderet behandlet KRC er faldet markant de seneste 20 år og rammer nu ca. 16% af patienterne inden for fem år postoperativt. Tilstanden er associeret med høj mortalitet, da behandlingstilbuddene ofte er med pallierende sigte. Recidivmønster, behandling og prognose er fortsat vanskeligt at prædiktere, hvorfor alle patienter tilbydes postoperativ opfølgning med skanninger og endoskopier.
Den absolutte risiko for betydelige senfølger overstiger efterhånden risikoen for recidiv, hvilket bør prioriteres i patientopfølgningen efter kurativ behandling af KRC.
Der er behov for mere forskning for at optimere opsporingen og behandlingen af KRC-recidiv. Da recidiv ikke p.t. indgår som kvalitetsparameter i DCCG, bør der overvejes etablering af en national klinisk kvalitetsindikator for recidiv, hvis opsporing og behandling af recidiver skal optimeres.
Korrespondance Jesper Nors. E-mail: jenors@rm.dk
Antaget 6. januar 2026
Publiceret på ugeskriftet.dk 23. marts 2026
Interessekonflikter ingen. Alle forfattere har indsendt ICMJE Form for Disclosure of Potential Conflicts of Interest. Disse er tilgængelige sammen med artiklen på ugeskriftet.dk
Referencer findes i artiklen publiceret på ugeskriftet.dk
Artikelreference Ugeskr Læger 2026;188:V07250620
doi 10.61409/V07250620
Open Access under Creative Commons License CC BY-NC-ND 4.0
This review investigates how recurrent colorectal cancer (CRC) affects ~16% of patients within 5 years after curative surgery and is linked to high mortality. Early dissemination and tumor dormancy challenge detection. Most recurrences occur in the liver, lungs, or peritoneum. Follow-up aims to detect early, but the survival benefits are uncertain. Around half of patients with recurrence may receive curative treatment, often involving surgery or chemotherapy. More research is needed to improve outcomes.